What are some tips for building a shortwave radio?

  • Thread starter Thread starter Llama77
  • Start date Start date
  • Tags Tags
    Building Radio
Click For Summary
SUMMARY

This discussion focuses on building a shortwave radio, highlighting super-regenerative receivers as the simplest option, though challenging to tune. More advanced heterodyne designs are recommended for those with access to an oscilloscope, as they form the basis of modern radio technology. Participants suggest pursuing a hobby-level electronics course or joining an Amateur Radio club for foundational knowledge and support. The current shortwave bands are less active due to low sunspot activity, making it an ideal time for planning and learning.

PREREQUISITES
  • Basic circuit experience
  • Understanding of super-regenerative and heterodyne receiver designs
  • Familiarity with oscilloscopes
  • Knowledge of Software Defined Radio concepts
NEXT STEPS
  • Research super-regenerative receiver construction techniques
  • Explore heterodyne radio design principles
  • Learn about oscilloscopes and their troubleshooting applications
  • Investigate Software Defined Radio software and hardware options
USEFUL FOR

Electronics hobbyists, amateur radio enthusiasts, and anyone interested in building and understanding shortwave radio technology.

Llama77
Messages
113
Reaction score
0
I have a minor bit of circuit experience. As a fun project id like to build a shortwave radio. Does anybody have any tips on where to start.
 
Engineering news on Phys.org
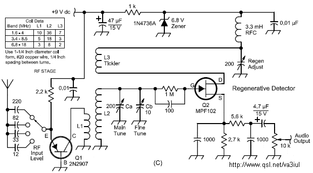
Super-regenerative receivers are the simplest to make, but are difficult to tune:

Superregenerative_HF_RX.gif




More advanced are heterodyne designs, which is actually a basis for modern radio topology. With an access to an oscilloscope it would be easier to construct one, and troubleshoot.

http://www.qrp.pops.net/popsuphet.asp
 
You could have a look at this page (from a sticky link above):
http://www.hobbyprojects.com/R/rf_radio_frequency_receivers.html
The first two links I clicked on didn't work. These were the obvious ones of Shortwave Receiver and Superhet. Others were OK.

This page looked useful:
http://homepage.eircom.net/~ei9gq/rx_circ.html

I would suggest, though, that you consider getting into a hobby level electronics course where you could find out enough about how receivers work to make a good choice about what to build and maybe even design your own.
Amateur Radio offers a wonderful opportunity to learn about Electronics. If there is an Amateur Radio club or a school offering electronics instruction, maybe you could try to take advantage of that. They are usually free or run at cost price by enthusiastic volunteers.

The shortwave bands can be pretty dead at the moment due to a lack of sunspots, so you have plenty of time to consider what to build. Maybe in about 3 years it will be a lot better.
In the meantime, simple radios are not likely to hear much.

The current trend is towards Software Defined Radio using your computer to do some clever stuff and making the receiver hardware simpler.
 

Similar threads

Replies
10
Views
2K
  • · Replies 37 ·
2
Replies
37
Views
5K
Replies
9
Views
3K
  • · Replies 44 ·
2
Replies
44
Views
9K
  • · Replies 4 ·
Replies
4
Views
2K
Replies
20
Views
3K
  • · Replies 14 ·
Replies
14
Views
6K
Replies
4
Views
3K
  • · Replies 23 ·
Replies
23
Views
17K
  • · Replies 3 ·
Replies
3
Views
2K