What happens when a capacitor is over voltage?

  • Thread starter Thread starter Wetmelon
  • Start date Start date
  • Tags Tags
    Capacitor Voltage
Click For Summary

Discussion Overview

The discussion revolves around the implications of exceeding voltage ratings on capacitors, particularly in the context of using capacitors rated for 5.5V in a circuit connected to a DTR pin. Participants explore the potential consequences of over-voltage conditions and the characteristics of different types of capacitors.

Discussion Character

  • Exploratory, Technical explanation, Debate/contested

Main Points Raised

  • One participant questions the meaning of voltage ratings on capacitors and whether exceeding these ratings leads to breakdown.
  • Another participant explains that exceeding the voltage rating can permanently damage the capacitor, potentially leading to short circuits or reduced performance in future uses.
  • There is a discussion about the behavior of air spaced capacitors under high voltage, noting that they may arc over but can be restored after voltage removal.
  • A participant expresses concern about the voltage levels on the DTR line, suggesting that a 5.5V rated capacitor may be inadequate given that the line could carry up to +15V or -15V.
  • One participant emphasizes the importance of using a higher voltage rated capacitor to avoid potential damage to other components in the circuit.

Areas of Agreement / Disagreement

Participants generally agree that using a capacitor with an insufficient voltage rating can lead to failure, but there is no consensus on the specific voltage levels present on the DTR line or the adequacy of the current capacitor ratings.

Contextual Notes

Participants note that the behavior of capacitors can depend on circuit design and specific conditions, and there are unresolved questions about the actual voltage present on the DTR pin.

Who May Find This Useful

Individuals working with electronic circuits, particularly those involving microcontrollers and serial communication, may find this discussion relevant.

Wetmelon
Messages
154
Reaction score
1
I see voltage ratings on capacitors, but I don't know what they mean. Does the cap break down above the voltage?

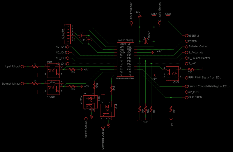
In application, I have a pair of .047uF caps rated for 5.5V. They are connected to DTR and GND on a D-SUB9 connector for programming a uC. I'm not sure what voltage that pin has, though.
 
Engineering news on Phys.org
Voltage ratings on capacitors give the lowest voltage that may destroy the capacitor. This means that the capacitor is permanently destroyed as a capacitor, even if the voltage is removed. It may test as a short circuit, or it may break down at a lower voltage next time the capacitor is used.

Air spaced capacitors are usually not destroyed by high voltage but will arc over if the voltage is high enough. Removal of the voltage is sufficient to restore the capacitor to full capability.A 5.5 volt capacitor would be unusual. The DTR line from a computer's serial port may carry up to +15 Volts or -15 volts, so the capacitor should be rated at at least 25 volts. This depends on the circuit, of course, and it may already have measures to make a low voltage capacitor safe.
 
Ok. Makes sense. The caps aren't soldered into anything, they are simply in a solderless breadboard. The circuit is attached. They seem to be "BC 473" (ceramic?) caps, yellow case. I did a quick google and I saw 5.5V ratings...

I guess I should get what I really need, huh?

Circuit here. D-sub9 is the pinout in the top left.
 
Yes, a higher voltage capacitor will cost a bit more but nothing compared with the grief of having one fail.

A dud capacitor can cause many $$ worth of destruction of other components.
 

Similar threads

Replies
5
Views
2K
  • · Replies 14 ·
Replies
14
Views
7K
  • · Replies 8 ·
Replies
8
Views
4K
  • · Replies 2 ·
Replies
2
Views
5K
  • · Replies 8 ·
Replies
8
Views
2K
  • · Replies 15 ·
Replies
15
Views
5K
  • · Replies 2 ·
Replies
2
Views
3K
  • · Replies 19 ·
Replies
19
Views
4K
Replies
12
Views
5K
  • · Replies 51 ·
2
Replies
51
Views
5K