Comparative statistics of (trivariate) random event

Click For Summary

Discussion Overview

The discussion revolves around the probability of an event involving a trivariate random vector, specifically focusing on the partial derivative of the probability Pr[X > ((Y-a)/Z)] with respect to a non-random parameter "a". Participants explore the non-monotonic behavior of this probability as "a" varies, seeking intuition rather than analytical solutions.

Discussion Character

  • Exploratory
  • Technical explanation
  • Conceptual clarification

Main Points Raised

  • One participant describes the problem and shares simulation results indicating that the partial derivative is non-monotonic, with the probability first increasing and then decreasing as "a" changes.
  • Another participant questions the definition of the relation "##>##" when comparing two vectors, seeking clarification on notation.
  • Clarification is provided that X, Y, and Z are random variables, and the notation for µ and Σ refers to the parameters of the joint distribution of (X, Y, Z).
  • There is a discussion about the interpretation of the notation regarding standard deviations and whether it indicates three different situations or a more complex scenario.
  • A suggestion is made to simplify the problem by considering Y and Z as uniformly distributed variables and examining how the probability varies with "a" in two cases based on the sign of x.

Areas of Agreement / Disagreement

Participants express uncertainty regarding the notation and the implications of the parameters involved. There is no consensus on the interpretation of the relationship between the variables or the nature of the probability being discussed.

Contextual Notes

Limitations include potential misunderstandings of notation and the need for clearer definitions of the relationships between the random variables. The discussion remains exploratory without definitive conclusions.

estebanox
Messages
26
Reaction score
0
Problem: I'm interested in studying the probability of an event involving a random vector.

Specifically, I'm interested in
(∂/∂a)Pr[X>( (Y-a)/Z )]

Where "a" is a non-random parameter and the random vector {X,Y,Z} is distributed Normal( µ, Σ)
for µ={0,0,0}
and Σ= {{1, 0.5, 0.5}, {0.5, 1, 0}, {0.5, 0, 1}}

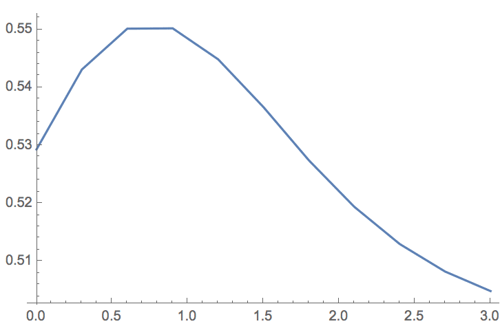
What I know: Simulations tell me that the above partial derivative is non-monotonic, i.e. increasing the value of "a" first increases the probability of the event, and then decreases it. Attached is a simulation for a∈[0,3].

I can see that this is likely coming from the fact that Z takes value along the real line, so the effect of "a" flips with the sign of Z.

Question: I struggle to understand exactly what is going on here from a distributional point of view. What determines the point of inflection? I don't need an analytical solution – just some intuition.
 

Attachments

  • Screen Shot 2017-02-09 at 09.00.48.png
    Screen Shot 2017-02-09 at 09.00.48.png
    5.4 KB · Views: 378
Last edited:
Physics news on Phys.org
estebanox said:
Specifically, I'm interested in
(∂/∂a)Pr[X>( (Y-a)/Z )]

What's your definition of the relation "##>##" when we are comparing two vectors ?
 
Each of X, Y and Z are random variables. I refer to random vector when talking about (X,Y,Z)
 
Then I don't understand the notation:
for µ={0,0,0}
and Σ= {{1, 0.5, 0.5}, {0.5, 1, 0}, {0.5, 0, 1}}

Does this indicate we are considering 3 different situations for the standard deviations or ##3^3## different situations ?

What I know: Simulations tell me that the above partial derivative is non-monotonic, i.e. increasing the value of "a" first increases the probability of the event, and then decreases it. Attached is a simulation for x∈[0,3].
Did you mean "for ##a\in [0,3]##" ?
 
Stephen Tashi said:
Then I don't understand the notation:Does this indicate we are considering 3 different situations for the standard deviations or ##3^3## different situations ?Did you mean "for ##a\in [0,3]##" ?

Oh, yes, typo! I'll fix it. Thanks.
 
estebanox said:
Oh, yes, typo! I'll fix it. Thanks.

The vector μ and the matrix Σ refer to the parameters of the joint distribution of (X,Y,Z). The simulation is fixing all of these parameters, and tracing the probability for different values of "a".
 
I suggest we start by seeing if we can get intuition for a much simpler situation!

Let ##Y## and ##Z## each be uniformly distributed on the interval [-1,1]. Let ##x## be a number instead of a random variable. How does ##P(x > (Y- a)/Z## vary with ##a## ?. Maybe we need to consider two cases: ## x< 0## and ##x > 0##.

It might be simpler to ask about ##P(x < (Y-a)/Z)## since that's a question about a cumulative distribution.
 

Similar threads

  • · Replies 5 ·
Replies
5
Views
3K
  • · Replies 6 ·
Replies
6
Views
3K
  • · Replies 11 ·
Replies
11
Views
4K
  • · Replies 10 ·
Replies
10
Views
3K
  • · Replies 7 ·
Replies
7
Views
2K
  • · Replies 1 ·
Replies
1
Views
2K
  • · Replies 7 ·
Replies
7
Views
2K
  • · Replies 4 ·
Replies
4
Views
2K
  • · Replies 2 ·
Replies
2
Views
1K
  • · Replies 12 ·
Replies
12
Views
2K