Efficiency Analysis of a Voltage Multiplier Circuit

Click For Summary

Discussion Overview

The discussion revolves around the efficiency analysis of a voltage multiplier circuit, specifically a sextupler voltage multiplier. Participants explore issues related to output power calculations, power losses, and the implications of using low voltage inputs in the circuit design. The conversation includes technical details about circuit components and their effects on performance.

Discussion Character

  • Technical explanation
  • Debate/contested
  • Mathematical reasoning

Main Points Raised

  • One participant reports negative output power in their simulation and questions how to calculate efficiency and power losses.
  • Another participant suggests that low voltage inputs are inefficient due to voltage drops across diodes and proposes using saturated transistors for better efficiency.
  • Concerns are raised about the adequacy of a 1 volt input at 4 Hz for the circuit's operation, with calculations provided for diode losses and capacitor reactance.
  • Participants discuss the implications of using a current sink that pulls the output voltage negative, affecting the overall power output.
  • There are inquiries about the source of power and its limitations, with calculations suggesting that the available power may be insufficient for effective energy harvesting.
  • Some participants propose using more turns on the pickup coil or transformers to increase voltage, while others caution about the losses associated with transformers.
  • Commercial solutions for energy harvesting are mentioned as potential resources for further exploration.

Areas of Agreement / Disagreement

Participants express differing views on the efficiency and feasibility of the voltage multiplier circuit, with no consensus reached on the best approach to improve performance or calculate output power accurately.

Contextual Notes

Participants highlight various assumptions, such as the impact of diode voltage drops, the frequency of the input signal, and the limitations of the circuit components used. The discussion remains open-ended regarding the optimal design and calculations for the voltage multiplier circuit.

Who May Find This Useful

This discussion may be of interest to individuals working on circuit design, energy harvesting technologies, or those studying the efficiency of voltage multipliers in practical applications.

cheniour oussama
Messages
14
Reaction score
2
TL;DR
how result efficiency problem
hello,
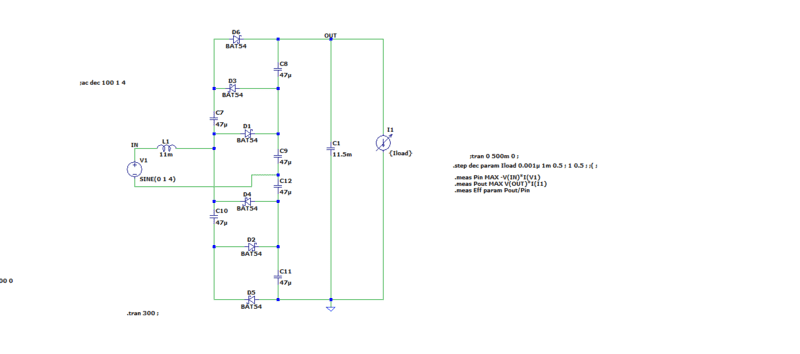
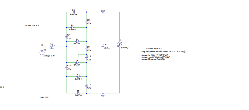
I did the simulation for the voltage multiplier in Vspace and I want to calculate the efficiency but the OUTPUT POWER is always negative. Do I need help?
can I calculate the power losses of this sextupler voltage multiplier or it is very complicate to calculate it ?

1624212994481.png
 
Last edited:
  • Like
Likes   Reactions: Delta2
Engineering news on Phys.org
cheniour oussama said:
Summary:: how result efficiency problem

can I calculate the power losses of this sextupler voltage multiplier or it is very complicate to calculate it ?
A low voltage input will be inefficient because each diode takes another voltage drop. There are other circuits for low voltage multipliers that use saturated transistors to increase efficiency.

Please attach your LTspice schematic.asc file as schematic.asc.txt so I can run it.

Hint: Use the LTspice "Tools" menu, "Copy bitmap to clipboard" to save a file.jpg that is compact and can be posted and read. Also, pack the circuit and text into a smaller area.
 
1624220396843.png

Baluncore said:
A low voltage input will be inefficient because each diode takes another voltage drop. There are other circuits for low voltage multipliers that use saturated transistors to increase efficiency.

Please attach your LTspice schematic.asc file as schematic.asc.txt so I can run it.

Hint: Use the LTspice "Tools" menu, "Copy bitmap to clipboard" to save a file.jpg that is compact and can be posted and read. Also, pack the circuit and text into a smaller area.
Baluncore Thank you very much
 

Attachments

You have an LTspice file with the .asc extension; “filename.asc”. It is small, only about 2 kbyte.
The file.asc is a text file on the inside and you can read it with a text editor.
That is the file that contains the LTspice schematic diagram = "filename.asc"
Change it's name by adding another extension to make "filename.asc.txt"
Then you can attach the small text file to your post.
I will remove the .txt extension when I want to run it.

The 2.2 Mbyte file and the graph you provided are NOT useful.
If I had the schematic "filename.asc" I could generate the data here.
 
View attachment 284747
Baluncore said:
You have an LTspice file with the .asc extension; “filename.asc”. It is small, only about 2 kbyte.
The file.asc is a text file on the inside and you can read it with a text editor.
That is the file that contains the LTspice schematic diagram = "filename.asc"
Change it's name by adding another extension to make "filename.asc.txt"
Then you can attach the small text file to your post.
I will remove the .txt extension when I want to run it.

The 2.2 Mbyte file and the graph you provided are NOT useful.
If I had the schematic "filename.asc" I could generate the data here.
 

Attachments

  • Like
Likes   Reactions: Baluncore
cheniour oussama said:
I did the simulation for the voltage multiplier in Vspace and I want to calculate the efficiency but the OUTPUT POWER is always negative. Do I need help?
The output load is a current sink that overcomes the power input and pulls the output voltage negative. That current sink is delivering power to the circuit, the current is flowing through the six diodes in series. 6 diodes * 0.25 volts = -1.5 volts. Maybe use a 1k0 resistor as the load for initial testing.

The sine wave is only 1 volt at 4 Hz. That is insufficient to supply the output.
For LTspice, a 1 volt amplitude sinewave will peak at ±1.000 volt = 2.000 volt swing.
The three series diodes in each half are schottky, assume 0.25 volt each, x3 = 0.75 volt lost.

The coupling capacitors are 47 uF which is too small for the very low frequency of 4 Hz.
The reactance of a 47 uF capacitor at 4 Hz is; XL = 1/ ( 2⋅π⋅f⋅C ) = 850 ohm;
1 volt / 850 ohm = 1.18 mA, and that is only one of several capacitors in the series.

Why so low voltage and frequency? What is source?
 
Baluncore said:
The output load is a current sink that overcomes the power input and pulls the output voltage negative. That current sink is delivering power to the circuit, the current is flowing through the six diodes in series. 6 diodes * 0.25 volts = -1.5 volts. Maybe use a 1k0 resistor as the load for initial testing.

The sine wave is only 1 volt at 4 Hz. That is insufficient to supply the output.
For LTspice, a 1 volt amplitude sinewave will peak at ±1.000 volt = 2.000 volt swing.
The three series diodes in each half are schottky, assume 0.25 volt each, x3 = 0.75 volt lost.

The coupling capacitors are 47 uF which is too small for the very low frequency of 4 Hz.
The reactance of a 47 uF capacitor at 4 Hz is; XL = 1/ ( 2⋅π⋅f⋅C ) = 850 ohm;
1 volt / 850 ohm = 1.18 mA, and that is only one of several capacitors in the series.

Why so low voltage and frequency? What is source?
Baluncore electromagnetic energy harvesting my input it produces 1 volt with 4 Hz fundamental
please how I can calculate the output power for this circuit?
The impedance of the output capacitor will be some multiple of the impedance of one of the 47 uF capacitors at 4 Hz. That's some multiple of about 850 ohms. Probably about 10 times, so something like 8.5k.
A short circuit of the fully charged C1 would deliver considerable power but only for a short time. Other than that at about three volts through about 8.5k. Call it maybe 0.3 milliamperes continuous
 
There cannot be more power out than in.
What current can the source supply?
What is the source? and how much power is available?
 
cheniour oussama said:
Baluncore electromagnetic energy harvesting my input it produces 1 volt with 4 Hz fundamental
please how I can calculate the output power for this circuit?
The impedance of the output capacitor will be some multiple of the impedance of one of the 47 uF capacitors at 4 Hz. That's some multiple of about 850 ohms. Probably about 10 times, so something like 8.5k.
A short circuit of the fully charged C1 would deliver considerable power but only for a short time. Other than that at about three volts through about 8.5k. Call it maybe 0.3 milliamperes continuous
Baluncore said:
There cannot be more power out than in.
What current can the source supply?
What is the source? and how much power is available?
cheniour oussama said:
Baluncore said:
There cannot be more power out than in.
What current can the source supply?
What is the source? and how much power is available?
2.5 mA And the maximum power available 110µW the source electromagnetic

 
  • #10
1 volt * 2.5 mA = 2.5 mW.
Since 110µW input is less than 2.5 mW, either the 1 volt or the 2.5 mA is an overestimate.
That small amount of energy is not worth harvesting.
 
  • Like
Likes   Reactions: berkeman
  • #11
View attachment 284747
Baluncore said:
1 volt * 2.5 mA = 2.5 mW.
Since 110µW input is less than 2.5 mW, either the 1 volt or the 2.5 mA is an overestimate.
That small amount of energy is not worth harvesting.
thank you but this is the challenges with this small amount of energy we will power a wireless sensor node
 
  • #12
If the source is electromagnetic you might use more turns on the pickup coil.
Maybe you could use a transformer to increase the voltage before it is rectified.
 
  • #13
View attachment 284747
Baluncore said:
1 volt * 2.5 mA = 2.5 mW.
Since 110µW input is less than 2.5 mW, either the 1 volt or the 2.5 mA is an overestimate.
That small amount of energy is not worth harvesting.

Baluncore said:
If the source is electromagnetic you might use more turns on the pickup coil.
Maybe you could use a transformer to increase the voltage before it is rectified.
as you know as the transformer had many losses this is the problem so the voltage multiplier for the cold start time is better than the transformer just I will charge the capacitor 1.5 volt after that the semi-active boost rectifier will working
 
  • #14
Have you looked at commercial solutions for energy harvesting? Here is a link to energy harvesting resources from one distributor: https://www.digikey.com/en/techzones/energy-harvesting-solutions. They are not the only distributor, just the first one that I thought of. If this is an assignment, that link has information that would be useful.
 
  • Informative
Likes   Reactions: anorlunda
  • #15
jrmichler said:
Have you looked at commercial solutions for energy harvesting? Here is a link to energy harvesting resources from one distributor: https://www.digikey.com/en/techzones/energy-harvesting-solutions.
That's a very useful link. One of the things it points to is: bq25504 intelligent integrated energy harvesting nano-power management solutions that are well-suited for meeting the special needs of ultra-low-power applications.

https://www.digikey.com/en/product-highlight/t/texas-instruments/bq25504-converter
which sounds very similar to what the OP is trying to do at a price point of about $5.
 
  • Like
  • Informative
Likes   Reactions: Baluncore and Tom.G
  • #16
Or the OP can simply get closer to a strong EM source like a TV broadcast tower, then the power will increase.
 
  • #17
It is a pity. Without some idea of the energy source and environment, the many possible solutions cannot be investigated. All I can do is criticize the original circuit given.

I wonder if the input was always 4 Hz, and if the voltage was 1 Vrms or 2 Vpp. If only a few milliwatt were available then why simulate the circuit with a 1 mA to 100 mA load?

An accurate model of the input source would be a benefit to the simulation. A more realistic model of the load would make it possible to link the two efficiently. We have neither.
 
  • #18
Baluncore said:
It is a pity. Without some idea of the energy source and environment, the many possible solutions cannot be investigated. All I can do is criticize the original circuit given.

I wonder if the input was always 4 Hz, and if the voltage was 1 Vrms or 2 Vpp. If only a few milliwatt were available then why simulate the circuit with a 1 mA to 100 mA load?

An accurate model of the input source would be a benefit to the simulation. A more realistic model of the load would make it possible to link the two efficiently. We have neither.
My input source is electromagnetic so it produces 1Vrms and the fundamental frequency is 4HZ I simulate 1mA to 100mA because I m trying with µA but I m fairly to get a good result I m trying with mA I don t understand why the efficiency always a very week, however, the voltage multiplier use passive components so there is not a lot of losses and Schottky diode have low forward bout 0.25v also t I m really blocked
 
  • #19
cheniour oussama said:
My input source is electromagnetic so it produces 1Vrms and the fundamental frequency is 4HZ
I haven't read the whole thread in detail, but you have an EM source at 4Hz and you are trying to harvest energy from it? What is the source of 4Hz EM?
 
Last edited:
  • Like
Likes   Reactions: Baluncore
  • #20
cheniour oussama said:
My input source is electromagnetic so it produces 1Vrms and the fundamental frequency is 4HZ
In LTspice, 1 Vrms must be simulated as a 1.4142 V sinewave.

I believe the source is limited to 2.5 mA, so the 1 Vrms source needs to be modeled with an internal resistance of about 1 volt / 2.5 mA = 400 ohms. To get maximum energy from the source, the voltage multiplier then needs to appear as a 400 ohm load.

The source of energy remains unspecified. If it uses a pickup coil then it could be wound with more turns to eliminate the need for the voltage multiplier.

Fundamentally, this is an impedance matching problem. A poorly specified source is driving an unspecified load. The load could be a battery or almost anything. We have not been given the information needed to solve the problem.

Several premature assumptions have been made that have restricted the solution making it impossible. A transformer could have less loss than a voltage multiplier, yet a transformer is not permitted. An active synchronous rectifier would have less loss than a Schottky diode, but the synchronous rectifier is precluded because it is active.

The unspecified load is being represented by a current source, a sink which can pull the output voltage negative. The current is then conducted through the six diodes, turning them on and giving them a resistance of a few ohms. That short circuits the input, so there is no voltage from the input, hence no power and the active load prevails as the source of energy. The load should be identified so a rational model of the load can be generated.

The input is a secret, the output is a secret. The problem then is to design an efficient impedance matching network between the two unknowns.
 
  • Like
Likes   Reactions: Tom.G
  • #21
His profile states that he is working on a master's degree. Could the real problem be an exercise in using the simulation software? That could explain harvesting 4 Hz. That is a very unusual frequency to harvest, and collecting one volt seems high for that frequency. It must be a powerful source.
 
  • Like
Likes   Reactions: berkeman
  • #22
jrmichler said:
His profile states that he is working on a master's degree. Could the real problem be an exercise in using the simulation software? That could explain harvesting 4 Hz. That is a very unusual frequency to harvest, and collecting one volt seems high for that frequency. It must be a powerful source.
@jrmichler yes 4 Hz and collect 1 volt thank you but the problem does not exercise in the simulation software
 
  • #23
cheniour oussama said:
View attachment 284747

thank you but this is the challenges with this small amount of energy we will power a wireless sensor node
berkeman said:
I haven't read the whole thread in detail, but you have an EM source at 4Hz and you are trying to harvest energy from it? What is the source of 4Hz EM?
jrmichler said:
His profile states that he is working on a master's degree. Could the real problem be an exercise in using the simulation software? That could explain harvesting 4 Hz. That is a very unusual frequency to harvest, and collecting one volt seems high for that frequency. It must be a powerful source.
cheniour oussama said:
@jrmichler yes 4 Hz and collect 1 volt thank you but the problem does not exercise in the simulation software
I'm sorry to have to be blunt @cheniour oussama but your posts so far in this thread are nonsense. It sounds like you have a school project (certainly not at the graduate EE level) and are asking for advice for how to make fantasy into a reality. There are no realistic EM communication band sources at 4Hz to be harvested (or other sources of 4Hz EM).

If you want this thread to stay open (and we are more than happy to help you with real, not-nonsense problems), you will need to give us the full project requirements including the details on the real EM source you are wanting to harvest (not nebulous musings about a made-up source). You will need to prove to us quantitatively (not with made up numbers of intermediate power conversion steps) that the energy you want to supply to your output is more than made up for by the energy density in the area of your pickup antenna.

You made up the 4Hz number, right? If not, please show us the *exact* source of that EM field...

(I understand that there is a language translation issue here, but Google Translate is good enough that you should not be posting nonsense concepts)
 
  • Love
  • Like
Likes   Reactions: jrmichler and dlgoff
  • #24
berkeman said:
I'm sorry to have to be blunt @cheniour oussama but your posts so far in this thread are nonsense. It sounds like you have a school project (certainly not at the graduate EE level) and are asking for advice for how to make fantasy into a reality. There are no realistic EM communication band sources at 4Hz to be harvested (or other sources of 4Hz EM).

If you want this thread to stay open (and we are more than happy to help you with real, not-nonsense problems), you will need to give us the full project requirements including the details on the real EM source you are wanting to harvest (not nebulous musings about a made-up source). You will need to prove to us quantitatively (not with made up numbers of intermediate power conversion steps) that the energy you want to supply to your output is more than made up for by the energy density in the area of your pickup antenna.

You made up the 4Hz number, right? If not, please show us the *exact* source of that EM field...

(I understand that there is a language translation issue here, but Google Translate is good enough that you should not be posting nonsense concepts)
berkeman sorry I have no right to provide the exact informations about the electromagnetic maybe you don t believe that there is EM with 4 HZ but it exists and I'm working with it in 4 Hz so my post has a sensing concept and I will build a management system that can generate enough power with this frequency to powered IOT best regards sir
 
Last edited:
  • #25
cheniour oussama said:
... sorry I have no right to provide the exact informations about the electromagnetic maybe you don t believe that there is EM with 4 HZ but it exists ...
L1, 30 uH is too small to have any effect at 4 Hz. Is L1 supposed to extend the conduction angle of the diodes, or does L1 represent a 30 uH pickup inductance?

If it is the pickup coil, then increase the inductance by a factor of 6² = 36, and you will have your voltage multiplication by 6 times.
 
  • #26
cheniour oussama said:
Summary:: how result efficiency problem

hello,
I did the simulation for the voltage multiplier in Vspace and I want to calculate the efficiency but the OUTPUT POWER is always negative. Do I need help?
can I calculate the power losses of this sextupler voltage multiplier or it is very complicate to calculate it ?

View attachment 284744
@cheniour oussama .. is this a theoretical question or are you in the process of scaling up the voltages for making an HV circuit?

If the latter, PM me and I'd like to offer you some thoughts how to succeed on this. HV is a fickle mistress who does not like theory and she will take advantage of you if you are not careful.

If it is theory, then I'll leave you in peace to figure that out. In theory, theory and practice are the same. (In practice, they are not!)

If this is for LV, then use a buck-boost converter, it will work much more efficiently for the reasons already stated above (viz. diode voltage drops).
 
  • #27
cheniour oussama said:
I m trying with mA I don t understand why the efficiency always a very week, however, the voltage multiplier use passive components so there is not a lot of losses and Schottky diode have low forward bout 0.25v
The Schottky diode has greater losses than an active switch using a saturated BJT in place of the diodes.

Here is an example of a bridge rectifier. The passive circuit (magenta) produces a lower voltage than the active circuit (green).
Bridge_waves.png

Bridge_schematic.png
 
  • Like
Likes   Reactions: berkeman
  • #28
cmb said:
@cheniour oussama .. is this a theoretical question or are you in the process of scaling up the voltages for making an HV circuit?

If the latter, PM me and I'd like to offer you some thoughts how to succeed on this. HV is a fickle mistress who does not like theory and she will take advantage of you if you are not careful.

If it is theory, then I'll leave you in peace to figure that out. In theory, theory and practice are the same. (In practice, they are not!)

If this is for LV, then use a buck-boost converter, it will work much more efficiently for the reasons already stated above (viz. diode voltage drops).

@cmb I'm actually making the circuit in real life. My system is composed of many blocks. I'm analyzing each block ..As u know low voltage is too sensitive especially from the power prospect, unlike high voltage. Therefore, I must work practically and theoretically in parallel to know my losses and to know my faults at the end of the road. If u have any information that can help me, you are welcome very much. In my system,i used a boost converter but I used this voltage multiplier to make the start-up of my system when I have zero energy stored in the supercapacitor to make the gate drive of the boost converter (PWM1, PWM2)work in my circuit.
 
Last edited by a moderator:

Similar threads

  • · Replies 38 ·
2
Replies
38
Views
6K
  • · Replies 22 ·
Replies
22
Views
5K
  • · Replies 16 ·
Replies
16
Views
3K
  • · Replies 15 ·
Replies
15
Views
3K
  • · Replies 18 ·
Replies
18
Views
3K
Replies
22
Views
2K
  • · Replies 5 ·
Replies
5
Views
3K
Replies
2
Views
2K
  • · Replies 4 ·
Replies
4
Views
2K
Replies
38
Views
7K