Help Analyzing Phase Shifting Ckt

  • Thread starter Thread starter likephysics
  • Start date Start date
  • Tags Tags
    Phase
Click For Summary

Discussion Overview

The discussion revolves around analyzing a phase shifting circuit involving a resistor and a capacitor fed by sine waves. Participants explore the behavior of the circuit, particularly how varying resistance affects the phase relationship between the input and output voltages. The conversation includes attempts to understand voltage relationships, phase shifts, and the mathematical modeling of the circuit.

Discussion Character

  • Exploratory, Technical explanation, Conceptual clarification, Debate/contested, Mathematical reasoning

Main Points Raised

  • One participant describes a circuit where a sine wave and an inverted sine wave are applied to a resistor and capacitor, respectively, and expresses confusion about the phase shifts observed.
  • Another participant explains that the voltages across the resistor and capacitor add vectorially and provides a geometric interpretation using triangles to illustrate the phase relationships.
  • A participant attempts to apply specific values to the circuit and finds discrepancies between expected and simulated results, questioning the phase relationships derived from their calculations.
  • Further contributions clarify that the phase shifts can be described in terms of leading and lagging voltages, with some participants suggesting that the output voltage is independent of frequency while varying phase continuously.
  • Mathematical expressions for the output voltage and phase shift are discussed, with some participants sharing their approaches to solving the equations and expressing challenges in obtaining the correct magnitude and phase.

Areas of Agreement / Disagreement

Participants do not reach a consensus on the phase relationships and the mathematical modeling of the circuit. Multiple competing views and interpretations of the circuit behavior remain evident throughout the discussion.

Contextual Notes

Some participants express uncertainty about the assumptions made in their calculations and the definitions of terms used in the context of the circuit analysis. There are unresolved mathematical steps and differing interpretations of the voltage relationships.

Who May Find This Useful

This discussion may be useful for individuals interested in circuit analysis, phase shifting circuits, and the mathematical modeling of electrical components in AC circuits.

likephysics
Messages
638
Reaction score
4

Homework Statement


This is not a homework problem. But I still need answers/help.

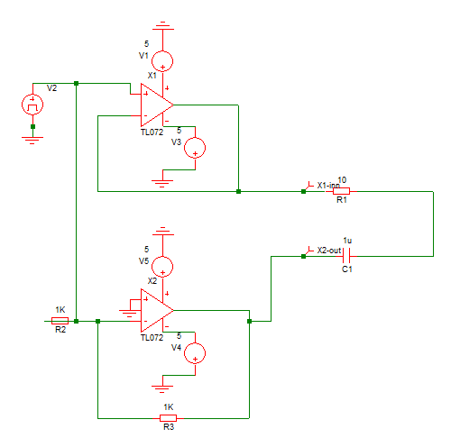
I need help analyzing this phase shifting ckt.
Basically, its a sine wave fed to one end of a Resistor and an inverted sine wave (180 deg) fed to one end of a capacitor.
The other 2 ends of capacitor and resistor are tied together.
As you vary the resistance of the resistor, the phase of the resulting output at the intersection of R & C shifts with respect to the input.
I don't understand how this ckt works. I have no clue how to start analyzing this.
I thought the voltage at R and the capacitor voltage (which lags by 90 deg) add together.
But after simulating I found that's not the case.

In the attached ckt, the 2 opamps feed the sine wave to R and C.


Homework Equations





The Attempt at a Solution


 

Attachments

  • Phase shifter.png
    Phase shifter.png
    3.3 KB · Views: 536
Physics news on Phys.org
If you connect the sinewave to the left side of the open circuited resistor at the bottom LHS, (just a typo), the opamp circuits do no more than generate a sinewave across the RC network.

The voltages across the components do add, but they add vectorially.

In the following diagram, the voltage from the opamps is shown as V total and the voltages across the resistor and capacitor are shown as sides of a triangle.

[PLAIN]http://dl.dropbox.com/u/4222062/R%20C%20vector.PNG

Start with the bottom triangle.
The voltage applied to the series RC network is V total, and the current is in phase with the voltage across the resistor. So, the current leads the applied voltage by angle X. (Rotation is anticlockwise).

If you now rotate the applied voltage (v total) by 90 degrees anticlockwise, then the other vectors will also rotate by 90 degrees, but keep the same relationship to each other.

As you might expect from your knowledge of right angled triangles,
V total 2= V resistor 2 + V capacitor 2

The frequency affects the reactance of the capacitor and this affects the total current and the phase relationship between the voltages across the capacitor and resistor and the applied voltage.
 
Last edited by a moderator:
vk6kro,

Thanks for the reply.
I read your explanation and tried to apply it to a particular case. But things are not adding up.

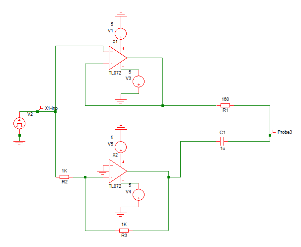
Let's say, the frequency is 1KHz sine wave, 1Vp-p amplitude.
Xc is 160 ohms.
So I made R also 160 ohms.

Now, I expect both Vr and Vc to be equal in magnitude.

Vr will have a phase angle of 0 degrees.
Vc will be -180-90 = -270 degrees.

So the resulting Vout will be sqrt (Vr^2+Vc^2)
Phase will be -315 deg.

When I simulated, I get a phase lag of 90 degrees.
See attachments.

Also, thinking from vectors point, what combination of 2 vectors will make the resultant vector 90 degrees.
 

Attachments

  • Phase shifter.png
    Phase shifter.png
    2.9 KB · Views: 496
  • Phase shifter-graph.jpg
    Phase shifter-graph.jpg
    30.4 KB · Views: 489
If V total is 1 volt and the resistor and capacitive reactance are equal then the triangle will have angles of 45 deg, 45 deg and 90 deg.

So, work out the two voltages across the capacitor and the resistor.
1 2 = Vr 2 + Vc 2

so Vr = 0.707 volts and Vc = 0.707 volts.

The current leads the supply voltage by 45 degrees.
 
By V total do you mean the output at the intersection of R & C?

What exactly is Vr. Is it the voltage across R?
I put a differential probe across R and C.
Vr and Vc were 1.4V.
Vt = sqrt(1.4^2+1.4^2) = 1.96
But output voltage is 1V in the simulation.

I don't see any voltage that's 0.707
 

Attachments

  • Phase shifter-graph2.jpg
    Phase shifter-graph2.jpg
    42.3 KB · Views: 497
The triangle diagram refers only to the R-C combination.

If you measure the voltage between the two opamp outputs, then the voltages across the R and C should be 0.707 (1 / SQRT(2)) times that voltage.

Ignoring the opamps for a moment, do you understand how the series R-C combination divides the voltage?

Phase shifts like this are usually described as minus 90 to plus 90 degrees rather than 0 to 360 degrees, because phase shifts of more than 90 degrees are not possible with simple networks of two components.

So, in this case, the voltage across the resistor leads the total voltage by 45 degrees and the voltage across the capacitor lags the total voltage by 45 degrees.
 
I measured the voltage across the op amp outputs. It's 2Vp-p
Voltage across R & C is also 2Vp-p

The output shifts from 0 to 180 with constant amplitude (which is same as input).

I think I understand RC votlage divider. The voltage is divided according to R and Xc
 
I simulated this by using two voltage sources producing 1000 Hz sinewaves at 100 volts peak but 180 degrees out of phase with each other.

The result suggests that the output would be a sinewave 90 degrees out of phase with either input.

[PLAIN]http://dl.dropbox.com/u/4222062/RC%20phases.PNG
 
Last edited by a moderator:
So V1 is 1000V, and V2 is 1000V, but -180 phase lag.
V1=Vr and V2=Vc, Correct?
So how do they added up vectorially.
Both voltages are 1000V, but out of phase by 180 degrees. Don't they cancel out?
 
  • #10
likephysics said:
So V1 is 1000V, and V2 is 1000V, but -180 phase lag.
V1=Vr and V2=Vc, Correct?
So how do they added up vectorially.
Both voltages are 1000V, but out of phase by 180 degrees. Don't they cancel out?

Both are 100 Volts peak, but at a frequency of 1000 Hz.

No, they don't cancel out because they are like the two leads coming from a transformer winding.

They are 180 degrees out of phase (like the outputs from your opamps) but they are not joined together except through the 160 ohms and the 1 uF capacitor.

Vectorially, I think they are like this:

[PLAIN]http://dl.dropbox.com/u/4222062/vector.PNG

The output is Vout which is at right angles to the two inputs and equal in amplitude to both of them.
The two inputs add together like this because they are out of phase with each other relative to ground which would be the centre point on the hypotenuse.
 
Last edited by a moderator:
  • #11
Where you have a node like that, driven from multiple voltage sources (Vi) each through its respective admittance (Yi), you can find the node voltage as a linear combination of the driving voltages. That is,

[tex]V = \frac{\sum Y_i \, V_i}{\sum Y_i}[/tex].

In this case,

[tex]V_o = \frac{(1/R) V_1 + jwc (-V_1)}{1/R + jwc}[/tex]

[tex]V_o = \frac{1 - jw \tau}{1 + jw \tau} V_i[/tex]

[tex]H(s) = \frac{1-\tau s}{1 + \tau s}[/tex]

This is the classical TF of a phase shift network. It is easy to show that,

[tex]|H(jw)| = 1[/tex]

and

[tex]\arg(H(jw)) = -2 \, \tan^{-1}(w \tau)[/tex]

So the output amplitude is independent of frequency and the output phase varies continuously from 0 degrees to -180 degrees as [itex]\omega[/itex] varies from DC to infinity.
 
  • #12
Thanks, uart.
How did you get the magnitude and phase.

I tried to solve by rationalizing the denominator and solving. But did not get 1.
 
  • #13
likephysics said:
Thanks, uart.
How did you get the magnitude and phase.

I tried to solve by rationalizing the denominator and solving. But did not get 1.

Yeah you could rationalize the denominator but there's no need to. That magnitude is simply the magnitude of the numerator divided by the magnitude of the denominator. Similarly the phase is the angle of the numerator subtract the angle of the denominator.
 
  • #14
uart said:
Yeah you could rationalize the denominator but there's no need to. That magnitude is simply the magnitude of the numerator divided by the magnitude of the denominator. Similarly the phase is the angle of the numerator subtract the angle of the denominator.

When I tried to solve the magnitude, I got

[tex]\sqrt{1-\tau^{2}\omega^{2}-2j\omega\tau}[/tex] / [tex]\sqrt{1-\tau^{2}\omega^{2}+2j\omega\tau}[/tex]
 
  • #15
Yeah I think I know where you're going wrong. It looks like you've tried to rationalize the denominator and then expand the numerator and have messed up the maths somewhere.

You're just making it difficult for yourself to expand terms (or rationalize the denom) here.

- The magnitude of a product is equal to the product of the magnitudes.
- The magnitude of a quotient is equal to the quotient of the magnitudes.
- The magnitude of a square is equal to the square of the magnitudes etc.

So don't make it harder than it need be.
 
  • #16
It looks like you've rationalized the denom like this :

[tex]\frac{1 - (w \tau)^2 - j 2 w \tau} {1 + (wt)^2}[/tex]

Then tried to find the magnitude of numerator like this,

[tex]\sqrt{ ((1 - (w \tau)^2)^2 + 4 (w \tau)^2 }[/tex]

[tex]= \sqrt{ ((1 + (w \tau)^2)^2 }[/tex]

[tex]= 1 + (w \tau)^2[/tex]

Well obviously that's doing it properly and it gives the expected result. You must have slipped up somewhere by trying to do it the "hard way".
 
Last edited:
  • #17
uart, I forgot to take the square after rationalizing.
Now I am stuck at finding the angle.
Its arctan (Im part/real part)
So in this case (after rationalizing) -

arctan (-2wt/(1-(wt)2)

where am I screwing up?
 
  • #18
ARH You keep doing it the hard way. Forget about rationalizing the denominator just go with the original transfer function.

[tex]\frac{1 - jw \tau}{1 + jw \tau}[/tex]

That magnitude is simply the magnitude of the numerator divided by the magnitude of the denominator. Similarly the phase is the angle of the numerator subtract the angle of the denominator.
If you want to work with the rationalized denominator version it will work, but it's more difficult to simplify and you'll need to recognize where you can use the double angle tan formula.

As you correctly wrote,

[tex]\phi = \tan^{-1}\left(\frac{-2 w \tau}{ 1 - (w \tau)^2}\right)[/tex]

To simplify that you need to use the double angle tan formula as follows.

Let

[tex]\tan(a) = w \tau[/tex]

Then you can write,

[tex]\tan(\phi) = \frac{- 2 \tan(a)}{1 - \tan^2(a)} = \tan(-2a)[/tex]

So it follows that [itex]\phi = -2a[/itex]
 
Last edited:
  • #19
Thanks again.
How do you do it without rationalizing the denominator?
The magnitude will be
Sqrt(1-(wt)2-2jwt)/sqrt(1-(wt)2+2jwt)

Angle will be

arctan (-jwt)-arctan(jwt) ?
 
  • #20
likephysics said:
Thanks again.
How do you do it without rationalizing the denominator?
The magnitude will be
Sqrt(1-(wt)2-2jwt)/sqrt(1-(wt)2+2jwt)

No it's much simpler than that!

[tex]a + jb = \sqrt{a^2 + b^2}[/tex]

So the magnitude is just,

[tex]\sqrt{1 + (-w \tau)^2} / \sqrt{1 + (w \tau)^2}[/tex]

Angle will be arctan (-jwt)-arctan(jwt) ?
That's correct.
 
  • #21
uart said:
Where you have a node like that, driven from multiple voltage sources (Vi) each through its respective admittance (Yi), you can find the node voltage as a linear combination of the driving voltages. That is,

[tex]V = \frac{\sum Y_i \, V_i}{\sum Y_i}[/tex].

uart, how do you derive this?
 
  • #22
likephysics said:
uart, how do you derive this?
It's actually just KCL applied to a single node.

Rearrange the following, that's all it is.

[tex]\sum Y_i \, (V - V_i) = 0[/tex]Where "V" is the voltage of the node in question, and the sum of "V_i" runs over all the connecting nodes.
 
Last edited:
  • #23
I tried to use KCL and derive the equation.
But again, got stuck.

So there are 2 voltage sources V1, V2 across RC. One, 180 degrees out of phase(V2) with the other.
Let the voltage between R & C be V, which is the required voltage.

So I1 is flowing from one source and I2 from the other.
KCL says

I1+I2=0

I1 = (V1-V)/R

I2 = -(V2-V)/Xc

I tried to plug this to the I1+I2 equation, but got nowhere. I am not sure if my I2 equation is correct.
How do you account for the 180 deg phase shift in V2.

Also, why can't we solve this by finding total current I and then the voltage across capacitor C?
 
  • #24
likephysics said:
I tried to use KCL and derive the equation.
But again, got stuck.

So there are 2 voltage sources V1, V2 across RC. One, 180 degrees out of phase(V2) with the other.
Let the voltage between R & C be V, which is the required voltage.

So I1 is flowing from one source and I2 from the other.
KCL says

I1+I2=0

I1 = (V1-V)/R

I2 = -(V2-V)/Xc

I tried to plug this to the I1+I2 equation, but got nowhere. I am not sure if my I2 equation is correct.

That should work, but you've got the sign wrong on I2. Since we are summing currents to zero then we must have either both currents into the node or both currents out.

Use,

I1 = (V1-V)/R : directed into the node

I2 = (V2-V)/Xc : directed into the node
How do you account for the 180 deg phase shift in V2.
It inverts the signal That's the same thing as a 180 degree phase shift for some signals, but fundamentally it just negates the signal.

V2 = -V1

Also, why can't we solve this by finding total current I and then the voltage across capacitor C?
You can. I've checked that method and it produces exactly the same solution as before. Remember however that you don't just want to solve for the voltage across the capacitor. The output voltage is V2 plus the voltage across the cap.

Solve for "I" then use,

Vc = Xc I
Vo = V2 + Vc
Vo = Vc - V1

This also gives the correct answer.
 
  • #25
Edit the above (just realized that you where using reactance instead of impedance in your equation). You have to use impedance as phase is definitely important when summing currents at a node.

Use,

I1 = (V1-V)/R : directed into the node

I2 = (V2-V)/Zc : directed into the node
 
Last edited:
  • #26
uart said:
Edit the above (just realized that you where using reactance instead of impedance in your equation). You have to use impedance as phase is definitely important when summing currents at a node.

Use,

I1 = (V1-V)/R : directed into the node

I2 = (V2-V)/Zc : directed into the node

Isn't Zc same as Xc for a capacitor?

I tried to solve for V using I1+I2=0

(V1-V)/R + (V2-V)/Xc = 0

V2=-V1

(V1-V)/R - (V1+V)/Xc = 0

V1/R-V1/Xc = V/R +V/Xc

V1(1/R-1/Xc) = V(1/R+1/Xc)

V1(Xc-R) = V (R+Xc)

V = V1(Xc-R)/(R+Xc)

ah! got it.

I don't think this would work for R & L.
What if V2 is 90 deg out of phase with V1.
V2= -jV1?
 
  • #27
likephysics said:
Isn't Zc same as Xc for a capacitor?

No, technically the reactance "X" doesn't include the "j".

Xc = - 1 / (w C)

Zc = - j / (w C)


I tried to solve for V using I1+I2=0

(V1-V)/R + (V2-V)/Xc = 0

V2=-V1

(V1-V)/R - (V1+V)/Xc = 0

V1/R-V1/Xc = V/R +V/Xc

V1(1/R-1/Xc) = V(1/R+1/Xc)

V1(Xc-R) = V (R+Xc)

V = V1(Xc-R)/(R+Xc)

ah! got it.

Yep just make sure you include the "j" in the Xc and that's it. :)
 

Similar threads

  • · Replies 1 ·
Replies
1
Views
2K
Replies
30
Views
7K
  • · Replies 7 ·
Replies
7
Views
3K
  • · Replies 10 ·
Replies
10
Views
4K
  • · Replies 78 ·
3
Replies
78
Views
6K
  • · Replies 8 ·
Replies
8
Views
3K
Replies
1
Views
2K
  • · Replies 2 ·
Replies
2
Views
6K
Replies
2
Views
4K
  • · Replies 5 ·
Replies
5
Views
4K