Infrared Detection Range Up to 20m - TSOP38238 & TSAL 6100 LED

Click For Summary

Discussion Overview

The discussion revolves around the design and functionality of an infrared detection circuit using the TSOP38238 receiver and TSAL 6100 LED, aimed at increasing detection range for a self-charging robot. Participants explore circuit configurations, component choices, and the challenges faced in achieving reliable detection beyond 10 meters.

Discussion Character

  • Technical explanation
  • Debate/contested
  • Experimental/applied

Main Points Raised

  • One participant reports achieving a detection range of over 20 meters but notes that the circuit requires manual waving to detect signals.
  • Questions arise about the circuit design, including the role of Q1 and the absence of the TSOP38238 in the schematic.
  • Another participant suggests that the TSOP38238 is intended for short bursts of IR rather than continuous signals, indicating a potential issue with the current setup.
  • Concerns are raised about the configuration of components, particularly the use of a PNP transistor for Q3 and the placement of capacitor C1, which some participants find unusual.
  • Participants discuss the implications of oversensitivity in the circuit, which could lead to false detections due to reflections from surrounding surfaces.
  • A request is made for a schematic of the current setup to clarify the circuit's configuration and component usage.

Areas of Agreement / Disagreement

Participants express differing views on the effectiveness of the circuit design and the appropriateness of component choices. There is no consensus on the best approach to achieve reliable detection, and multiple competing ideas are presented regarding circuit configuration and functionality.

Contextual Notes

Some participants note that the circuit's performance may depend on specific configurations and assumptions about component behavior, particularly regarding the TSOP38238's detection capabilities and the modulation of the IR signal.

Who May Find This Useful

Individuals interested in infrared communication, circuit design for robotics, or those troubleshooting similar detection systems may find this discussion relevant.

nshaiman
Messages
5
Reaction score
0
Hi,
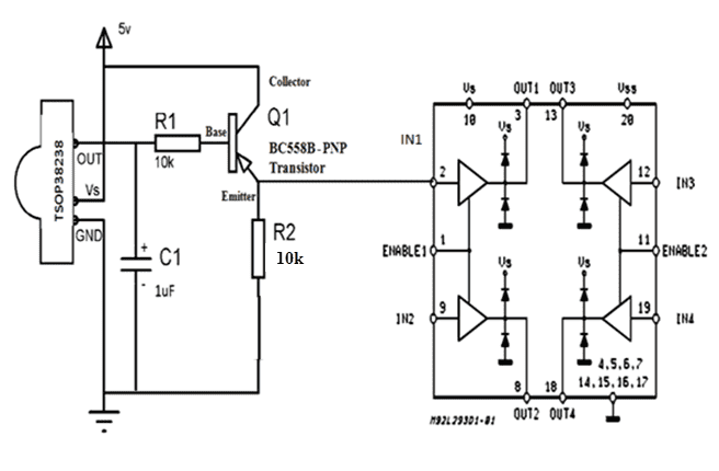
I made the following circuit for 38kHz infrared receiver TSOP38238 to increase the detection range above 10 meters. i was quite happy to see the range is more than 20 meters with TSAL 6100 LED. but i am facing a problem, my circuit works like a relay circuit. i have to wave my hand in front of receiver or transmitter so it can detect. Any help will be appreciated. thanks
upload_2017-4-10_9-47-22.png
 
Engineering news on Phys.org
nshaiman said:
Hi,
I made the following circuit for 38kHz infrared receiver TSOP38238 to increase the detection range above 10 meters. i was quite happy to see the range is more than 20 meters with TSAL 6100 LED. but i am facing a problem, my circuit works like a relay circuit. i have to wave my hand in front of receiver or transmitter so it can detect. Any help will be appreciated. thanks
View attachment 139827
Is Q1 your pick up device?
I cannot see anything marked TSOP38238 on your diagram.
Where is the output?
What do you want to happen when IR is detected?
 
tech99 said:
Is Q1 your pick up device?
I cannot see anything marked TSOP38238 on your diagram.
Where is the output?
What do you want to happen when IR is detected?
Thanks for replying...
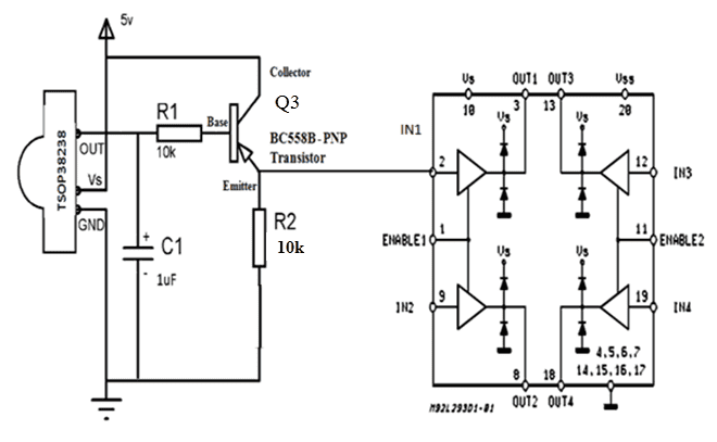
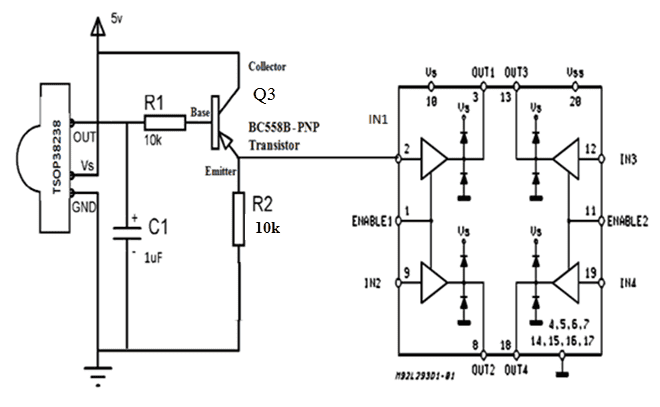
Here is my receiving circuit
upload_2017-4-10_13-24-31.png

i want to build a self charging robot which can detect its charging station and makes it way to the charging station...
the receiver diagram showed above is just for understanding purpose. in real circuit i used LM324 comparator between Q3 and Arduino. LM324 comparator provides High or LOW to Arduino, and then Arduino operates LM293D. the main purpose is to detect signal and get to the Charging station. i have placed three TSOP38328 receiving circuitS on top of my robot, one for for turning left, one for right, and the middle one to drive robot straight. and my charging station is my TSAL 6100 LED transmitter.
Thanks again for taking interest.
 

Attachments

  • upload_2017-4-10_13-19-45.png
    upload_2017-4-10_13-19-45.png
    17 KB · Views: 688
Last edited:
The way you have set up your LM555s is somewhat unusual. What was you thinking?
The TSOP38238 is designed to detect short bursts, not continuous trains of pulses.
You need to produce short bright bursts of 38kHz pulses rather than a continuous stream.
 
Baluncore said:
The way you have set up your LM555s is somewhat unusual. What was you thinking?
The TSOP38238 is designed to detect short bursts, not continuous trains of pulses.
You need to produce short bright bursts of 38kHz pulses rather than a continuous stream.
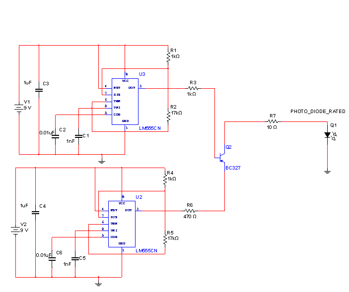
Ok let me explain, i made a circuit with only one Lm555cn, which did work but i didnt get a distance more than 3 meters. i added up a BC327 transistor on the out put of LM555 which increased the distance to 5.5 meters. in the distance of 5.5 meters my robot works fine.it detects the infrared signal and makes it direction accordingly. i wanted to increased the distance so i used another Lm555cn and double modulated the 38kHz frequency as can be seen in the first picture i uploaded, which increased the distance to 20 meters but with a problem that i have to move my hand between two circuits so they can detect.
thanks for taking interest.
Actually i didnt want a double modulated signal, all i wanted to supply 200 mA to TSAL 6100 for less than 100us (as the data sheet of TSAL 6100 says, Forward current = 100mA and Absolute Maximum current = 200mA for Tp = 100us)...Tp is Pulse High...thats why i am using the second Lm555 for switching purpose.
one thing more the circuit i made with only one Lm555 and Transistor BC327, i am providing 170mA to LED, but the range of distance didnt go more than 5.5 meters
 
Last edited:
nshaiman said:
Thanks for replying...
Here is my receiving circuit
View attachment 140075
i want to build a self charging robot which can detect its charging station and makes it way to the charging station...
the receiver diagram showed above is just for understanding purpose. in real circuit i used LM324 comparator between Q3 and Arduino. LM324 comparator provides High or LOW to Arduino, and then Arduino operates LM293D. the main purpose is to detect signal and get to the Charging station. i have placed three TSOP38328 receiving circuitS on top of my robot, one for for turning left, one for right, and the middle one to drive robot straight. and my charging station is my TSAL 6100 LED transmitter.
Thanks again for taking interest.
To me, Q3 looks backwards in this circuit, and I also don't know why you would use a PNP transistor for Q3...

And C1 looks misplaced. Why would you snub your output so hard before amplification?
 
  • Like
Likes   Reactions: nshaiman
nshaiman said:
Ok let me explain, i made a circuit with only one Lm555cn, which did work but i didnt get a distance more than 3 meters. i added up a BC327 transistor on the out put of LM555 which increased the distance to 5.5 meters. in the distance of 5.5 meters my robot works fine.it detects the infrared signal and makes it direction accordingly. i wanted to increased the distance so i used another Lm555cn and double modulated the 38kHz frequency as can be seen in the first picture i uploaded, which increased the distance to 20 meters but with a problem that i have to move my hand between two circuits so they can detect.
thanks for taking interest.
Baluncore said:
The way you have set up your LM555s is somewhat unusual. What was you thinking?
The TSOP38238 is designed to detect short bursts, not continuous trains of pulses.
You need to produce short bright bursts of 38kHz pulses rather than a continuous stream.
berkeman said:
To me, Q3 looks backwards in this circuit, and I also don't know why you would use a PNP transistor for Q3...

And C1 looks misplaced. Why would you snub your output so hard before amplification?
TSOP 38238 is an Active Low device , that is the reason i am using a PNP transistor for Q3
 
nshaiman said:
TSOP 38238 is an Active Low device , that is the reason i am using a PNP transistor for Q3
I'm not sure that explains the choice, but whatever. What about the backwards (upside-down) configuration and the strange capacitor placement? Was this from some Application Note from the IR receiver module?
 
  • Like
Likes   Reactions: nshaiman
berkeman said:
I'm not sure that explains the choice, but whatever. What about the backwards (upside-down) configuration and the strange capacitor placement? Was this from some Application Note from the IR receiver module?
yes this from TV IR receiver module which i found from following website.
https://circuitdigest.com/electronic-circuits/ir-transmitter-and-receiver-circuit
to be honest i just noticed the upside-down configuration..and my receiver circuit does work fine without C1...
thanks for highlighting the upside-down
 
  • #10
Yeah, a BJT will work upside-down, but with reduced gain, generally. From the application description at the link, it looks like the capacitor was used to slow the response down (rectified sort-of) so that you get a signal that can drive the LED. They were not going for real RX speed in that circuit.
 
  • #11
If you make the circuit over sensitive then it might pickup ir bouncing of walls etc making it hard for the receiver to work out where the signal is coming from. Bit like it being in a room full of mirrors?
 
  • Like
Likes   Reactions: Douglas Sunday
  • #12
Can you show us a schematic as your set up is now? The schematic you have in the OP is using the transistor in an unorthodox manner. You also say that the receiver circuit is actually something totally different than the posted schematic. Please show that as well.

BoB
 

Similar threads

  • · Replies 8 ·
Replies
8
Views
4K
Replies
7
Views
3K
  • · Replies 3 ·
Replies
3
Views
3K
Replies
3
Views
6K
Replies
12
Views
3K
  • · Replies 26 ·
Replies
26
Views
5K
  • · Replies 20 ·
Replies
20
Views
2K
  • · Replies 1 ·
Replies
1
Views
2K
  • · Replies 12 ·
Replies
12
Views
16K
  • · Replies 152 ·
6
Replies
152
Views
12K