Is power lost in an AC adapter?

Click For Summary

Discussion Overview

The discussion centers around the operation of AC adapters, particularly in relation to how they output specific voltage and current levels when charging USB devices. Participants explore concepts of power loss, current regulation, and the efficiency of modern adapters.

Discussion Character

  • Exploratory
  • Technical explanation
  • Debate/contested

Main Points Raised

  • Some participants inquire about how AC adapters output specific voltages and currents, questioning whether current is wasted in the process of voltage reduction.
  • It is noted that AC adapters lose some power, as evidenced by heat generation, but the exact amount of power loss is not specified.
  • Participants discuss the efficiency of modern adapters compared to older models, suggesting that newer designs are more efficient.
  • There is mention of protocols that allow devices to negotiate the amount of current they can draw from the charger, indicating that the phone and charger communicate to establish limits.
  • Some participants clarify that current is not wasted, as the transformer operates under specific principles, and that the adapter regulates current flow through various methods, including feedback mechanisms.
  • Concerns are raised about the potential for devices to draw more current than agreed upon, with examples of how adapters might respond to excessive current draw.
  • Technical details are provided regarding components like the 7806 voltage regulator and the role of feedback in modern switching adapters.

Areas of Agreement / Disagreement

Participants express a mix of agreement and disagreement regarding how current regulation works in AC adapters, with some asserting that current is limited by the adapter while others suggest that devices can draw more current than specified under certain conditions. The discussion remains unresolved on several technical aspects.

Contextual Notes

There are limitations in understanding the exact mechanisms of power loss and current regulation in AC adapters, as well as the implications of device behavior under varying load conditions. Some assumptions about the operation of transformers and feedback systems are not fully explored.

TechTree
Messages
32
Reaction score
10
Hello, so I'm rather new here and I was wondering when I plug a USB device into an AC adapter, such as a phone how does it output exactly 5.2V and 2A? I'm aware that it goes through a transformer and rectifier but I heard somewhere that when the voltage is reduced the current is increased? Does that mean the current is just wasted while getting the voltage down to 5.2V? Or does the AC adapter draw the amount current it needs? If so what exactly is limiting the output amperage to 2A?

Apologizes if this seems really straightforward, It just got me quite confused. Hopefully someone can point me in the right direction!
 
Engineering news on Phys.org
AC adapters loose some power. Forget voltage and current; just think about power. You can tell that they loose power because they get warm.

Modern adapters loose much less power than adapters from 5-10 years ago.

:welcome:
 
  • Like
Likes   Reactions: jim hardy
anorlunda said:
AC adapters loose some power. Forget voltage and current; just think about power. You can tell that they loose power because they get warm.

Modern adapters loose much less power than adapters from 5-10 years ago.

So would the adapter just waste all the available power to get down to what it needs to output? Or do they lower the power using a more efficient method?
 
TechTree said:
would the adapter just waste all the available power

Nope. "All available power" in the case of the socket I am using to charge my phone would be around 240 V times 16 A (European voltage, current limited by the fuse). No idea how much power my adapter looses, but definitely it doesn't get hot as if it were dissipating 3.8 kW :wink:
 
  • Like
Likes   Reactions: dlgoff and TechTree
TechTree said:
Hello, so I'm rather new here and I was wondering when I plug a USB device into an AC adapter, such as a phone how does it output exactly 5.2V and 2A? I'm aware that it goes through a transformer and rectifier but I heard somewhere that when the voltage is reduced the current is increased? Does that mean the current is just wasted while getting the voltage down to 5.2V? Or does the AC adapter draw the amount current it needs? If so what exactly is limiting the output amperage to 2A?
In the case of a modern USB charger the phone and charger agree how much current the phone is allowed to draw from the charger. There is a protocol for this.
 
  • Like
Likes   Reactions: TechTree
CWatters said:
In the case of a modern USB charger the phone and charger agree how much current the phone is allowed to draw from the charger. There is a protocol for this.
Okay, that makes sense do you happen to know which component is responsible for regulating current flow? Or does it just go through a resistor?
 
TechTree said:
Okay, that makes sense do you happen to know which component is responsible for regulating current flow? Or does it just go through a resistor?

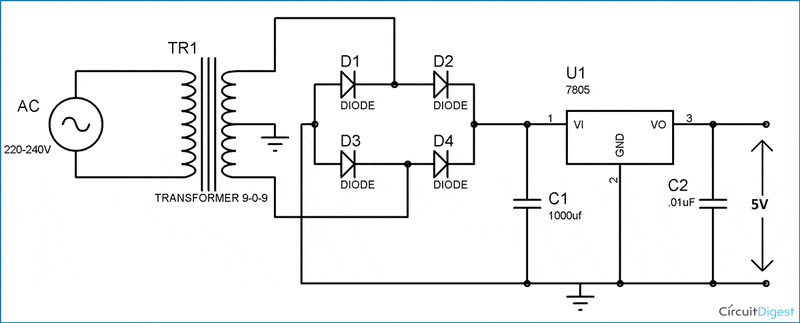
Some, like in the schematic below, try to hold constant voltage. The regulator is the 7806 chip. Current depends on the load, such as a phone. No load, no current.

jNIC0.gif
 

Attachments

  • jNIC0.gif
    jNIC0.gif
    17.8 KB · Views: 815
  • Like
Likes   Reactions: TechTree
I think you are confused on how a transformer works. Just accept for the moment that there is circuitry on the 5V side that limits the current to 2A. So 2A is flowing through the 5V side of the transformer. That means that on the 120V side, only 5/120*2 = .083 amps are flowing. So no current is "wasted". It's true that the transformer is not 100% efficient, so some power is lost, but in a modern power supply the efficiency is probably over 95%.

As to what regulates the amount of current on the 5V side, it is probably a fairly complex circuit.
 
  • Like
Likes   Reactions: TechTree
CWatters said:
In the case of a modern USB charger the phone and charger agree how much current the phone is allowed to draw from the charger. There is a protocol for this.

The phone is free to use any amount from zero to as much as it wants regardless of the agreed upon value.

TechTree said:
how does it output exactly 5.2V and 2A?

The adapter outputs 5.2V at whatever current the device decides to draw. Once the device exceeds 2A the adapter will react in some way to limit the current. Some examples:
  1. Fuse blows
  2. reduce voltage until total a power the adapter can handle is reached
  3. set voltage to zero or near zero. Reset can be handled in a number of ways.
  4. burst into flames
1 and 4 are passive current limiting methods. 4 can be thought of as a subset of 1.

2, and 3 can be done passively or with some active circuit or logic device. This can be as simple as a part changes properties if it gets too hot or as complicated as a computer controlled circuit.

BoB
 
  • Like
Likes   Reactions: Asymptotic, russ_watters, jim hardy and 1 other person
  • #10
Thank you to everyone who's contributed to this post, you've really helped me understand how these circuits work.

Much appreciated! :wink:
 
  • Like
Likes   Reactions: Nik_2213
  • #11
Just a quick reminder:
All forms of energy transform lose some energy as heat during the process.
 
  • Like
Likes   Reactions: sophiecentaur
  • #12
rbelli1 said:
The phone is free to use any amount from zero to as much as it wants regardless of the agreed upon value.
In general, this isn't necessarily true; depending on the type of battery. Check out the section, Charge Methods, at https://batteryuniversity.com/index.php/learn/. I think this pertains to what @CWatters meant by,
CWatters said:
There is a protocol for this.
 
  • Like
Likes   Reactions: jim hardy
  • #13
dlgoff said:
In general, this isn't necessarily true;

The two protocols I am aware of are to put various resistors on the lines and the phone knows how much it has available and using USB data to negotiate power. Neither prevent the device from drawing any amount of current. The source does that.

dlgoff said:
Check out the section, Charge Methods,

True. If I have one of the new phones that draw 5A at 5V to charge their battery and I hack it to tell the charger that I am going to draw 100mA there is nothing preventing me from drawing 5A. That current may only flow for a few ms before something happens to prevent it.

I was trying to expand on the point Borek made as it pertains to chargers and other small supplies.

BoB
 
  • #14
A modern switching adapter senses output voltage, and feeds this back via an opto-isolator to the primary side. This feedback modulates the duty cycle of the chopper MOSFET on the primary. So the adapter only draws the power it needs to maintain output voltage and deal with losses. Is this what you’re asking?

Certain phones will increase current draw until the 5V begins to sag, then trim back and set the charging rate that way. Others rely on a potential divider-derived voltage on the data pins of the USB, which identify the charger as a 1A or 2A, for example.
 
  • #15
rbelli1 said:
4. burst into flames
1 and 4 are passive current limiting methods. 4 can be thought of as a subset of 1.
LOL :biggrin:
 

Similar threads

  • · Replies 10 ·
Replies
10
Views
5K
  • · Replies 14 ·
Replies
14
Views
5K
  • · Replies 8 ·
Replies
8
Views
3K
  • · Replies 10 ·
Replies
10
Views
2K
Replies
6
Views
4K
  • · Replies 11 ·
Replies
11
Views
3K
  • · Replies 5 ·
Replies
5
Views
5K
  • · Replies 3 ·
Replies
3
Views
2K
  • · Replies 17 ·
Replies
17
Views
10K
  • · Replies 8 ·
Replies
8
Views
4K