Is the Transmitter Circuit Drawn Correctly?

  • Thread starter Thread starter diegovishnu
  • Start date Start date
  • Tags Tags
    Circuit
Click For Summary

Discussion Overview

The discussion revolves around the correctness of a transmitter circuit for an infrared audio system, specifically addressing issues related to component selection, circuit design, and functionality. Participants explore the implications of using different types of phototransistors and the potential for circuit distortion.

Discussion Character

  • Technical explanation
  • Debate/contested
  • Exploratory

Main Points Raised

  • One participant questions the compatibility of a phototransistor with three leads (TSOP1838) for use in the circuit, suggesting it is designed for remote control applications rather than audio transmission.
  • Another participant indicates that the TSOP1838 requires a pulsed signal at 38 KHz to function, which may not be suitable for the intended audio application.
  • Concerns are raised about the use of an integrated circuit instead of a standard phototransistor, with implications that this could lead to distortion in the audio output.
  • Participants discuss the appearance of the phototransistor and its implications for functionality, with one suggesting testing it as a standard transistor under controlled conditions.
  • There is a request for alternative circuit designs due to the issues with the original links provided, indicating a need for further exploration of similar circuits.
  • A participant expresses uncertainty about whether the circuit has been drawn correctly, particularly regarding the audio signal input to the transmitter circuit.

Areas of Agreement / Disagreement

Participants do not reach a consensus on the suitability of the components for the circuit. There are multiple competing views regarding the functionality of the TSOP1838 and the design of the transmitter circuit, leaving the discussion unresolved.

Contextual Notes

Limitations include the lack of clarity on the specific requirements for the audio signal and the potential for distortion due to circuit design choices. There are also unresolved questions about the correct identification and usage of the phototransistor components.

diegovishnu
Messages
5
Reaction score
0
i am trying to do the circuit "www.electronicsforu.com/efylinux/circuit/.../aug99_IRcordless.pdf"[/URL]
the phototransistor showed in the circuit has only 2 leads but the 1 i brought has 3 leads with a number 1838 written on the top..
please help me what to do. even if i brought a new 2 lead phototransistor, how to find the emitter and collector?

also please help me with the audio output transformer. I am not getting it anywhere in the shops
 
Last edited by a moderator:
Engineering news on Phys.org


That link doesn't seem to work.

However the device you have may be a TSOP1838
Here is a data sheet for it:

http://pdf1.alldatasheet.net/datasheet-pdf/view/26604/VISHAY/TSOP1838.html

If it is that one, it needs a pulsed signal at 38 KHz to work. Almost any domestic remote control should give some results with it.

That data sheet does not give the pin connections, but the following image is better.

images?q=tbn:ANd9GcQ56MJn-mAu-aMZmteQJ7Zy79Wu_pUMvpDO7EpzMf-_QPuT1LgdMg.png
 


No, if this device you have is the TSOP1838, then you can't really use it as an optical audio receiver. They are meant for remote controls.

If possible, take it back and exchange it for a proper photo-transistor.

Be careful also not to get a light dependent resistor. These are Cadmium Sulfide cells and have a very poor frequency response.
 


i brought 1 phototransistor.but its not semicylindrical as the circuit say..its a blue 1 which looks similar to an LED.
you told the circuit may not work. can you clarify on that?
thankyou in advance
 


diegovishnu said:
it will not work?

No, your first link did not work. Next, No, the part you bought is an integrated circuit not a "straight" IR photo transistor. The part you bought includes a circuit to make it easy to use as an IR detector for a remote control, which uses a pulsed IR signal, and decodes it. (Changes the pulsed signal to data bits).

You will need a different part like:

http://www.fairchildsemi.com/ds/QS/QSC112.pdf

Fish
 


thankyou...

if the link will not work (but the ckt is one whch came on e4u magazine!) i'll be glad if you could refer some similar circuit..
 


If it looks like a LED, then it might be OK. Remote control receivers usually look like the picture above, that is fairly flat with a window on one side.

Try testing it as a transistor but with the top of the device covered over to stop light getting in.
A digital multimeter will usually be able to test transistors in the Hfe setting.

If it tests OK as a transistor, disconnect the base connection and expose the device to light and see if you get a variation in meter reading.


if the link will not work (but the ckt is one whch came on e4u magazine!) i'll be glad if you could refer some similar circuit..
"the link will not work" means that if we click on the link we get no picture, not that the circuit in the link won't work.
 


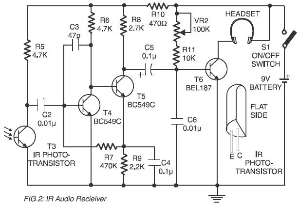
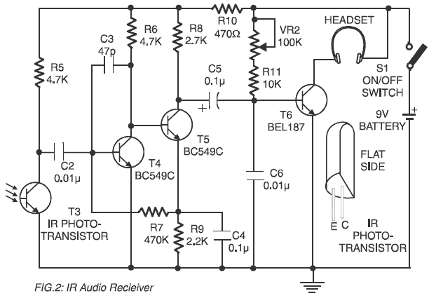
27608d1237915931-infrared-cordless-headphone-ir_audio2.gif


this is the reciever circuit.
and here is the transmitter
27303d1237138691-infrared-cordless-headphone-ir_audio1.gif
 
  • #10


diegovishnu said:
27608d1237915931-infrared-cordless-headphone-ir_audio2.gif


this is the reciever circuit.
and here is the transmitter
27303d1237138691-infrared-cordless-headphone-ir_audio1.gif

In the transmitter circuit, T1 base appears to fed with a relatively large audio signal without any added DC bias. I believe that this is likely to give a grossly distorted result - are you certain that this has been drawn correctly?
 

Similar threads

Replies
12
Views
3K
  • · Replies 37 ·
2
Replies
37
Views
4K
  • · Replies 6 ·
Replies
6
Views
3K
  • · Replies 3 ·
Replies
3
Views
3K
  • · Replies 10 ·
Replies
10
Views
2K
  • · Replies 37 ·
2
Replies
37
Views
5K
  • · Replies 2 ·
Replies
2
Views
3K
  • · Replies 27 ·
Replies
27
Views
3K
  • · Replies 5 ·
Replies
5
Views
4K
  • · Replies 6 ·
Replies
6
Views
3K