What Could Be Causing the Malfunction in My Linear DC Power Supply?

Click For Summary

Discussion Overview

The discussion revolves around troubleshooting a malfunction in a Lavolta BPS 305 linear DC power supply. Participants explore potential causes for the unit's failure to output voltage and current, considering various components and circuits involved in its operation.

Discussion Character

  • Exploratory
  • Technical explanation
  • Debate/contested
  • Experimental/applied

Main Points Raised

  • One participant describes the power supply's symptoms, including a non-functional display and an illuminated current limit light, suggesting possible causes related to transient events or overcurrent.
  • Another participant proposes that issues could stem from voltage or current sensing circuits, blown pass transistors, or supply problems to sensing stages.
  • Discussion includes the possibility of a protective "crowbar" circuit activating due to overvoltage, with suggestions to check for heat in components and measure AC voltage across capacitors.
  • Participants share links to resources, including schematics and evaluations of similar power supplies, indicating potential design flaws that could lead to voltage spikes.
  • One participant mentions the idea of powering the supply without the op amp in circuit to take measurements, while another suggests using a battery for testing.
  • There are mentions of techniques like "piggy backing" an IC to test functionality and using plug-in sockets for easier future repairs.
  • A participant recounts their successful repair process, including replacing the LM324 op amp, and expresses satisfaction in having a repair challenge.
  • Several participants share tips on desoldering techniques and tools, discussing methods for removing ICs effectively.

Areas of Agreement / Disagreement

Participants express various hypotheses regarding the malfunction, with no consensus reached on a single cause. Multiple competing views on troubleshooting methods and potential issues remain evident throughout the discussion.

Contextual Notes

Some participants note the limitations of troubleshooting without a schematic and the challenges of diagnosing issues remotely. There are also references to specific components and their roles, but no definitive conclusions are drawn about their functionality.

Who May Find This Useful

Individuals interested in electronics repair, particularly those working with linear DC power supplies, may find the troubleshooting techniques and shared experiences beneficial.

Guineafowl
Messages
913
Reaction score
420
Lavolta BPS 305 0-30V and 0-5A.

I was showing a young lad how you can energise a car ignition coil and get a spark on the output, and that this effect can be improved by adding a cap in parallel which forms a crude LC oscillator etc when the unit died. Silly, I know, but we got a bit carried away. At least he learned something.

The unit powers on, fan runs, but the display reads 0.00V and 0.00A (correct readings) and the current limit light is on.

image.jpg


I realize that troubleshooting a board remotely and from a picture is not feasible, but is there a general layout common to these units that might point me in the right direction?

The fault was most likely caused by a transient from the coil primary, or just simple, repeated overcurrent. This might point me to an IC, such as the LM324 at the top, or the 0P07CP precision op amp on the left. The voltage regulators are working (7815 and 7915).

The large caps are being charged to 20V, but that is not getting thorugh to the output as the series pass 3055s are 'off'.

Any help would be much appeciated.
 
Engineering news on Phys.org
Could be voltage sensing or current sensing or blown pass transistors or the supply to the current and/or voltage sensing stages. Time to draw a schematic, sorry.
 
Tom.G said:
Could be voltage sensing or current sensing or blown pass transistors or the supply to the current and/or voltage sensing stages. Time to draw a schematic, sorry.
Yes, I thought as much. It's only a cheap power supply but I like the fact it's linear and has that big transformer.

Since the CC light is on for no reason, perhaps I should follow the current sense circuit first? Those large 5W 0.18 ohm resistors are the current shunts - I imagine one of the four LM324 op amps is connected directly across these.

The pass transistors read OK on a simple diode check, and all ICs appear to have power and ground.
 
Guineafowl said:
and the current limit light is on.

Sounds as if a protective "crowbar" circuit could be actuating . .

"Crowbar" senses overvoltage at output and throws a short circuit across it, analogous to placing a "Crowbar" across subway rails to prevent a train wreck...

Feel around - is anything getting warm ?
How much AC in that 20 volts ? Switch your DMM to AC 20 volt scale and read across the capacitors.

Look for something that turns the series pass transistors off. Voltage across those current sensing resistors sounds like be a good start.

I searched on that model number hoping to find a schematic and found a lot of nearly identical looking supplies. Perhaps it's sold under various brand names ?

Anyhow i think you'll have to beg borrow or draw a schematic
 
Here is a link to a clone supplier (manufacturer?) in China. Contact information is on the left side of the page.

http://yihua-soldering.com/product-4-2-30v-dc-power-supply-en/160008

EDIT: Here is a link to a YouTube "evaluation" of one. Unfortunately the reviewer exhibits little knowledge of the subject and is unable to calibrate the meter readings.



And another link to some simple troubleshooting.



I keep stumbling across these things. Here's one pointing out a design flaw that shows a voltage spike on the output when the unit switches on or off. (if a full schematic ever shows up, there may be an easy fix.)

 
Last edited:
Tom.G said:
Here's one pointing out a design flaw that shows a voltage spike on the output when the unit switches on or off.
Yeah, one of my EE co-workers had a MASTECH power supply that looks like that one do the same thing. It blew the heck out of a very important prototype he was working on. Not a happy camper. He still uses the supply for some work, but always powers it up with the output leads unplugged first.
jim hardy said:
Feel around - is anything getting warm ?
Low-voltage output section only... :smile:
 
Jim - I can't see a crowbar circuit (looking for an SCR?) but there is a diode across the output. It's OK. There's only a few mV of ripple on the main caps so they're still doing their job.

Tom - thanks for those videos. I also found...

IMG_0386.PNG


IMG_0387.GIF


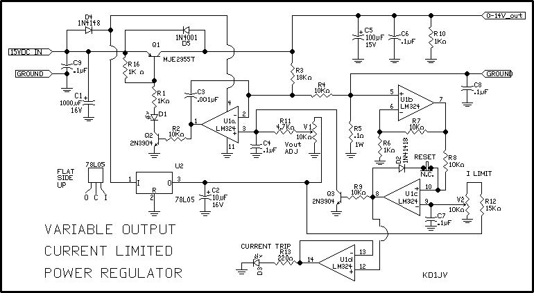
The second one is the most similar, being based on the LM324.

Given that the LM324 is the 'brains' of the outfit, and the component most likely to suffer from my hi-jinks, I'll replace that and report back.
 
GuineafowlVR1.jpg


I hope you can find your schematic.

Maybe above will help you 'talk your way' through how it works.
 
Something worth suggesting is to power up the supply WITHOUT the op amp in circuit. Take some voltage measurements and see to that everything makes sense. You can even try driving the pass transistors through some current limiting resistors and a pot or even from another variable supply with a current limiting resistor.
 
  • #10
Averagesupernova said:
or even from another variable supply

*sob* I haven't got another one! Yes, a battery would probably do the job.

I'll have a play about - the ICs should be here tomorrow. Another technique I've seen is to 'piggy back' a loose IC on top of the suspect one and see if things improve.
 
  • #11
  • Like
Likes   Reactions: dlgoff
  • #12
jim hardy said:
When you order the IC's get plug in sockets too. That way you only have to unsolder them once.

http://www.jameco.com/z/6100-14-R-S...Low-Profile-0-3-Inch-Wide_37197.html?CID=GOOG
A very good idea - noted for next time.

Well, the power supply is up and running again:

1. I fed in some voltage from an AA battery and verified the display board was OK.
2. Piggy-backed a new LM324 on the old one and got a change in behaviour - CC light went out but still no output. I took this to be a sign I was on the right track.
3. Replaced LM324 and all was working again. I have an el cheapo desoldering gun so lack of socket not the end of the world.

Not a very purist way of diagnosing and repairing, but these rebranded power supplies are very common amongst amateurs so perhaps this will help someone like me in the future. Is it odd that a part of me was pleased when the unit failed, as I had something to repair?

Thanks to all for the advice and encouragement.
 
  • #13
Concerning your cheap desoldering tool and a little advice for the future: If you are unconcerned with saving the old IC, cut each lead with a very small cutter. Then you can remove each lead one at a time. Much easier I have found. Maybe you did this anyway. My two cents.
 
  • #14
Averagesupernova said:
Concerning your cheap desoldering tool and a little advice for the future: If you are unconcerned with saving the old IC, cut each lead with a very small cutter. Then you can remove each lead one at a time. Much easier I have found. Maybe you did this anyway. My two cents.
Thanks - yes, I used to have a manual solder sucker and used that method. The tool I have now is a Duratool D00672.
 
  • #15
I am old school. I use one that works on a venturi and creates vacuum from a source of compressed air.
http://www.air-vac-eng.com
 
  • Like
Likes   Reactions: Guineafowl
  • #16
Guineafowl said:
Is it odd that a part of me was pleased when the unit failed, as I had something to repair?

hmmmm. I too perk up when something needs to be "fixed" . Power plant was a paradise.

"Tis a fine madness."
 
  • Like
Likes   Reactions: Tom.G and Guineafowl
  • #17
Averagesupernova said:
Concerning your cheap desoldering tool and a little advice for the future: If you are unconcerned with saving the old IC, cut each lead with a very small cutter. Then you can remove each lead one at a time. Much easier I have found. Maybe you did this anyway. My two cents.
bold by me

The method I use for removing is to hold the board, heat the solder-side of the lead, then give the corner of the board a little whack on the work bench. Minimum heat, lead removed.
 
  • Like
Likes   Reactions: Asymptotic and jim hardy
  • #18
The leads usually just stick to the iron tip when I remove them.
 
  • Like
Likes   Reactions: dlgoff

Similar threads

  • · Replies 13 ·
Replies
13
Views
2K
  • · Replies 4 ·
Replies
4
Views
6K