MOSFET amplifier input resistance

Click For Summary

Discussion Overview

The discussion revolves around calculating the input resistance of a MOSFET amplifier circuit, with specific parameters provided. Participants explore the implications of including or excluding load resistance in their calculations, and the distinction between input resistance and input impedance.

Discussion Character

  • Technical explanation
  • Debate/contested
  • Mathematical reasoning

Main Points Raised

  • One participant calculates input resistance using a specific formula and finds it matches their simulation results, questioning the book's solution.
  • Another participant notes that the book's solution does not include load resistance (RL) in the input resistance calculation and asks why it should be removed.
  • Some participants suggest that the term "input resistance" may actually refer to "real part of input impedance," which would justify including RL in calculations.
  • There is a discussion about the treatment of capacitors in the circuit, with some arguing that an infinite capacitor acts as a short circuit, thus removing RL from the analysis.
  • One participant shares their experience with amplifier calculations, mentioning static formulas for different amplifier types that simplify the process.
  • Another participant expresses confusion over the relationship between input resistance and input impedance, emphasizing the need for clarity in definitions.
  • Participants debate whether the term "resistance" is appropriate in this context, with some advocating for the use of "real part of impedance" instead.
  • There is a mention of the infinite input impedance at the gate of a MOSFET, suggesting that series resistance may not affect the calculations as expected.
  • One participant acknowledges a mistake in their circuit drawing and indicates they will correct it.

Areas of Agreement / Disagreement

Participants express differing views on whether load resistance should be included in the input resistance calculation and the definitions of input resistance versus input impedance. The discussion remains unresolved, with multiple competing interpretations present.

Contextual Notes

There are unresolved assumptions regarding the definitions of input resistance and input impedance, as well as the treatment of load resistance in calculations. Some participants suggest that the book's terminology may be misleading.

Who May Find This Useful

Individuals studying MOSFET amplifiers, electrical engineering students, and those interested in circuit analysis may find this discussion relevant.

etf
Messages
179
Reaction score
2
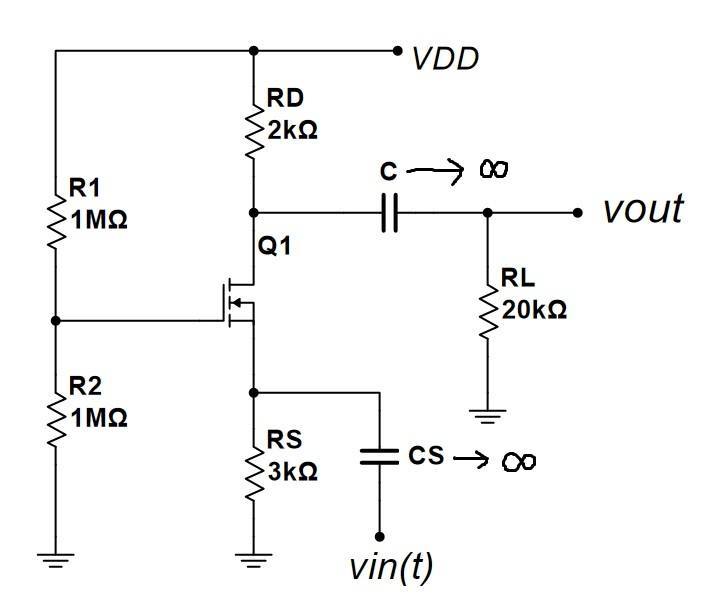
Hi!
My task is to calculate input resistance for circuit below:

original.jpg

VDD=10V, Vtn=1V, β=1mA/V^2, VA=100V, load resistance RL=20k.

Here is model for AC analysis (DC source and infinite capacitances are short circuits, current directions chosen arbitrarily):

kokol.jpg


After calculationg input current iin, I found input resistance Rin=vin/iin=1/((1/RL+1/RD)*(1/rds+gm)/(1/RL+1/RD+1/rds)+1/Rs).

Here is solution from my book: Rin=(rds+RD)*RS/(rds+RD+(1+gm*rds)*RS). I double checked my result and it's correct.I simulated circuit in Multisim and value for input resistance I got matches with value I got by hand. What's wrong? Any idea? :)
 
Last edited:
Physics news on Phys.org
We can see in solution from book there is no RL included in input resistance. If I remove RL from my model and analyse that circuit then I got result from book but question is, why should I remove RL?
 
Last edited:
Because they asked for input RESISTANCE. The infinite decoupling capacitor to R_L gets rid of R_L in the gain calculation. Had they asked for input IMPEDANCE you would have been right.

Actually, an uncharged "infinite" capacitor WOULDbe a short. They really meant a "large" capacitor I believe.
 
  • Like
Likes   Reactions: 1 person
So for example if there is resistor in series with vin it will be also removed when calculating input or output resistance?
 
etf said:
So for example if there is resistor in series with vin it will be also removed when calculating input or output resistance?

Whoops. EDIT:

Actually, input resistance is infinite with the input capacitor in series with the input!

You need to have "input resistance" better defined for you. Are you sure they didn't mean "real part of input impedance"? In which case you'd be right, R_L would have to be included. And so would any resistance in series with the input.

So either they mean 'resistance' in which case Rin = infinity with or without any added resistance, or they mean 'real part of input impedance' in which case any input resistor would have to be added to the real part of input impedance.

Since they said both capacitors are infinite I think your original answer is correct (i.e. include R_L).
 
Last edited:
When I studied amplifiers like this in third year I started off being really confused as how to calculate input and out put resistances.
Then later on in the course the professor pointed out to us that there are pretty much static formulas for the different amplifier types (Common Base, Collector, Emitter), I'd look into those and learning them.

On our final exam I pissed off a few friends on the amplifier input resistance question. It was a nasty chain of 3 amp's, it too my buddies a page and a half of calculations to get the answer where I used the formulas and arrived at same result with a few lines :)
 
  • Like
Likes   Reactions: 1 person
etf said:
We can see in solution from book there is no RL included in input resistance. If I remove RL from my model and analyse that circuit then I got result from book but question is, why should I remove RL?
Most likely they are including RL within their RD. It's a common dodge to simplify the number of terms in the maths. You appreciate that the pair are effectively in parallel?
 
  • Like
Likes   Reactions: 1 person
rude man said:
Are you sure they didn't mean "real part of input impedance"?
They always do mean that.
 
rude man said:
Are you sure they didn't mean "real part of input impedance"? In which case you'd be right, R_L would have to be included. And so would any resistance in series with the input.
NascentOxygen said:
They always do mean that.
NascentOxygen said:
Most likely they are including RL within their RD. It's a common dodge to simplify the number of terms in the maths. You appreciate that the pair are effectively in parallel?


So we conclude that by "input resistance" they mean "real part of input impendance" and my original calculations are ok?

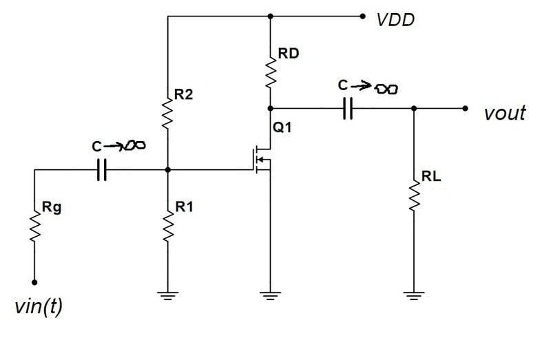
Here is another example from my book, now there is resistance in series with vin and Rout has to be found:
R1=100kΩ, R2=47kΩ, RD=3.3kΩ, VDD=5V, Vtn=1.2V, β=1mA/V^2, internal generator resistance Rg=1kΩ, load resistance RL=10kΩ, VA=50V.

semaaa.jpg


Here is solution from book:

grdghdfdh.jpg


R12=R1*R2/(R1+R2)

Rout=Vtest/itest=rDS*RD/(rDS+RD)=3.203kΩ.
Here we can see that input voltage vin is shorted (it's ok, when calculating output (or input) resistance we short all independent voltage sources and remove independent current sources), capacitor acts like a short and internal source resistance is also shorted.
So according to these examples, general conclusion would be:
When calculating output resistance, (real part of output impendance), input voltage should be shorted altogether with it's internal resistance (if it has internal resistance), load resistance should be removed and in place it was we put test voltage, solve circuit and find Rout as vtest/itest.
Do you agree? :)
 
Last edited:
  • #10
Delete me. I am too rusty.
 
Last edited:
  • #11
NascentOxygen said:
They always do mean that.

No.

Tale a series R-C network. The dc resistance is infinite (try it with your DVM).
The real part of impedance is R.
Any real capacitor is not infinite so sooner or later it gets charged up.

Another example: a 'scope input might be described as Rin = 1Meg, Cin = 10 pF. The 1 Meg is the input resistance, as measured by a DVM. The R and C are in parallel, not in series. So we have
input resistance = R
real part of input impedance = R/(1 + w^2 R^2 C^2).
 
Last edited:
  • #12
cpscdave said:
When I studied amplifiers like this in third year I started off being really confused as how to calculate input and out put resistances.
Then later on in the course the professor pointed out to us that there are pretty much static formulas for the different amplifier types (Common Base, Collector, Emitter), I'd look into those and learning them.

On our final exam I pissed off a few friends on the amplifier input resistance question. It was a nasty chain of 3 amp's, it too my buddies a page and a half of calculations to get the answer where I used the formulas and arrived at same result with a few lines :)

It pays to know how to play the game! (Later, in your career, you'll know what to solve for since there isn't anyone to tell you what to find per their definitions.)
 
  • #13
etf said:
So we conclude that by "input resistance" they mean "real part of input impendance" and my original calculations are ok?

Here is another example from my book, now there is resistance in series with vin and Rout has to be found:
R1=100kΩ, R2=47kΩ, RD=3.3kΩ, VDD=5V, Vtn=1.2V, β=1mA/V^2, internal generator resistance Rg=1kΩ, load resistance RL=10kΩ, VA=50V.

https://www.physicsforums.com/attachments/70588

Here is solution from book:

https://www.physicsforums.com/attachments/70589

R12=R1*R2/(R1+R2)

Rout=Vtest/itest=rDS*RD/(rDS+RD)=3.203kΩ.
Here we can see that input voltage vin is shorted (it's ok, when calculating output (or input) resistance we short all independent voltage sources and remove independent current sources), capacitor acts like a short and internal source resistance is also shorted.
So according to these examples, general conclusion would be:
When calculating output resistance, (real part of output impendance), input voltage should be shorted altogether with it's internal resistance (if it has internal resistance), load resistance should be removed and in place it was we put test voltage, solve circuit and find Rout as vtest/itest.
Do you agree? :)

Well, I don't see the correspondence between the circuit and its equivalent circuit. At all! Different connections, different values, etc. ...

I agree with what you wrote though. I still think the word 'resistance' is misplaced, but if 'real part of impedance' is understood then that's fine.

If the input is via the gate, remember that the input impedance at the gate is infinite. So it doesn't matter if there is input resistance in series with the input, the gate is always at zero potential. Nice thing about MOSFETs!
 
  • #14
It was my fault, I draw it wrong! I will correct it.
 
  • #15
NascentOxygen said:
They always do mean that.

rude man said:
No.

Tale a series R-C network.
The subject under discussion in this thread is the capacitor-coupled amplifier. An unqualified statement relating to input resistance is synonymous with midband input impedance. Always.

I'm not dismissing your examples; in appropriate threads they may be helpful. But in this amplifier thread a tale about a passive circuit is at best tangential.
 
  • #16
etf said:
So we conclude that by "input resistance" they mean "real part of input impendance" and my original calculations are ok?
I wouldn't even put it that way. The unqualified term "input resistance" when applied to general amplifiers can be taken as meaning the input resistance where all capacitors are doing what is intended.[/color]

That is, conditions where coupling capacitors are coupling to perfection, bypass-capacitors are bypassing dazzlingly well, and any frequency-response shaping capacitors are shaping up spectacularly to their appointed task. These conditions are often referred to as the midband, so you have terms such as midband gain, and midband input and output resistance/impedance, etc. (It is not the same as considering the components to be ideal.)
 

Similar threads

  • · Replies 2 ·
Replies
2
Views
4K
  • · Replies 2 ·
Replies
2
Views
3K
  • · Replies 8 ·
Replies
8
Views
10K
Replies
2
Views
2K
  • · Replies 2 ·
Replies
2
Views
3K
  • · Replies 9 ·
Replies
9
Views
2K
  • · Replies 1 ·
Replies
1
Views
2K
  • · Replies 3 ·
Replies
3
Views
3K
  • · Replies 3 ·
Replies
3
Views
4K
  • · Replies 3 ·
Replies
3
Views
3K