OpAmp general rules-of-thumb (educated guess) on filter type

Click For Summary

Discussion Overview

The discussion revolves around identifying the type of filter in an op-amp circuit without deriving the transfer function. Participants explore general guidelines and rules-of-thumb for quickly characterizing filters, including high-pass, low-pass, band-pass, and notch filters.

Discussion Character

  • Exploratory
  • Technical explanation
  • Homework-related

Main Points Raised

  • Some participants suggest that identifying the type of filter can be done through general guidelines rather than deriving the transfer function.
  • One participant mentions that the circuit in question is a high-pass filter based on their findings from the transfer function.
  • Another participant seeks clarification on whether the focus is on polynomial types or simply on identifying the filter category (LPF/BPF/HPF).
  • Some participants emphasize the importance of understanding the input and output impedances of an ideal op-amp circuit for intuitive analysis.
  • A participant introduces a method of dimensional analysis and sanity checks to evaluate filter behavior at DC and high frequencies, suggesting this can help confirm filter characteristics.
  • One participant describes a specific filter topology, identifying it as a second-order high-pass filter and mentioning its characteristics and feedback mechanisms.

Areas of Agreement / Disagreement

Participants express differing views on how to characterize filters without deriving the transfer function. While some agree on the importance of intuitive analysis and general guidelines, others seek more specific methods or clarifications, indicating that the discussion remains unresolved.

Contextual Notes

Participants note that understanding the properties of op-amps and the behavior of circuit components at different frequencies is crucial for filter characterization. There is also mention of various filter characteristics that may depend on specific configurations and feedback elements.

adamaero
Messages
109
Reaction score
1

Homework Statement



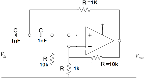
For example, what type of filter is this:
upload_2018-2-20_17-35-33.png


How can one tell, as a general guideline, without finding the transfer function? I think finding the transfer function is the only real way to tell for sure, but what is a quick way to make an educated guess?

The Attempt at a Solution


It is a high pass filter. (Found the transfer function.)
  • Capacitors of some formation at the input?
 

Attachments

  • upload_2018-2-20_17-35-33.png
    upload_2018-2-20_17-35-33.png
    5.2 KB · Views: 1,078
Physics news on Phys.org
adamaero said:

Homework Statement



For example, what type of filter is this:
View attachment 220752

How can one tell, as a general guideline, without finding the transfer function? I think finding the transfer function is the only real way to tell for sure, but what is a quick way to make an educated guess?

The Attempt at a Solution


It is a high pass filter. (Found the transfer function.)
  • Capacitors of some formation at the input?
Do you mean what type of polynomial, or just LPF/BPF/HPF?
 
berkeman said:
Do you mean what type of polynomial, or just LPF/BPF/HPF?
Just if it is low-pass, high-pass, BP, notch. When taking an exam I want an alternative way to nearly confirm that I wrote the correct transfer function, and not made an algebraic mistake or something.
 
I don't know if I'm an expert at that, but think about the rules for analyzing an ideal opamp circuit. what can you say about the input impedances of the inputs and the output impedance of the output? How would those help you to get an intuitive feel for what happens in the circuit you posted?
 
berkeman said:
I don't know if I'm an expert at that, but think about the rules for analyzing an ideal opamp circuit. what can you say about the input impedances of the inputs and the output impedance of the output? How would those help you to get an intuitive feel for what happens in the circuit you posted?
That is not what I'm asking. I'm asking about filter characterization without finding the transfer function.
 
adamaero said:
That is not what I'm asking
But I thought it was what you were asking...
adamaero said:
Just if it is low-pass, high-pass, BP, notch.
It's going to be hard to do a quick evaluation of the circuit if you don't keep the opamp properties in mind. Take your circuit that you posted -- do you see both of the LPF stages? Why are they HPF stages, and not some other type?
 
Here is a trick that was taught to me back during my undergrad days. we used to have to complete a "dasc" for everyone homework problem. it stands for dimensional analysis and sanity check.

dimensional analysis: you analyze the units of your answer, along with the units of your work, and make sure they make sense. ex. if you're solving for a voltage and you get 17A, you did something wrong. This isn't relevant to this problem in particular, but it can be helpful in general.

Sanity check: find a way to do 'back of the envelope' calculations to check your answer. is it the right order of magnitude, etc.
To sanity check these filter problems, evaluate what happens at dc and high frequencies.

at dc current, a capacitor is an open circuit and an inductor is a short circuit.
at high frequencies, a capacitor is a short circuit and an inductor is an open circuit.

So evaluate your circuit at dc, what happens.
then evaluate at high frequencies, what happens.
hint: first open the capacitors, no current goes through them, so at dc the gain is zero. then short them, what happens.

You can also use this to check transfer functions by plugin in zero and inf for frequency values and seeing if your transfer function matches the simplified circuits.
 
  • Like
Likes   Reactions: analogdesign, collinsmark and berkeman
Topology: The filter contains an active part (fixed-gain amplifier) equipped with an R-C feedback path.
There is only one single feedback element and, therefore, it is a second-oder filter stage which is called "Sallen-Key"-Filter - named after its inventors R.P. Sallen and E.R. Key.

Filter-Type: For very low frequencies, the input signal cannot pass through the capacitors - hence, low frequencies are attenuated.
In contrary, very large frequencies can pass both capacitors with only a small attenuation and reach the amplifier input node.
Hence, it is a second-oder highpass filter.

Filter characteristics: It is the task of the feedback resistor to enhance the magnitude of the filter in the cut-off region to allow for different transfer characteristics (Bessel, Butterworth, Chebyshev).
 

Similar threads

  • · Replies 4 ·
Replies
4
Views
2K
  • · Replies 16 ·
Replies
16
Views
2K
Replies
15
Views
3K
  • · Replies 3 ·
Replies
3
Views
3K
  • · Replies 1 ·
Replies
1
Views
2K
  • · Replies 6 ·
Replies
6
Views
3K
  • · Replies 9 ·
Replies
9
Views
3K
  • · Replies 2 ·
Replies
2
Views
3K
  • · Replies 4 ·
Replies
4
Views
6K
Replies
1
Views
2K