Parallel Plate Capacitor with variable Dielectric (water)

Click For Summary

Discussion Overview

The discussion revolves around the behavior of a parallel plate capacitor with galvanized iron plates, where water acts as the dielectric material. Participants explore the relationship between the voltage across the capacitor and the water level, noting inconsistencies in voltage measurements at various water levels. The conversation touches on experimental challenges, potential sources of error, and suggestions for improving measurement stability.

Discussion Character

  • Exploratory
  • Technical explanation
  • Debate/contested
  • Experimental/applied

Main Points Raised

  • One participant notes that voltage measurements vary for the same water level, suggesting an unknown factor affecting the readings.
  • Another participant shares their experience with capacitive sensors, indicating that water droplets can cause erratic measurements.
  • Concerns are raised about the electrochemical reactions occurring due to the metal plates in contact with water, which could lead to unpredictable voltage changes.
  • Suggestions include insulating the plates to prevent electrochemical reactions and using an AC signal for measurement instead of a DC source.
  • Discussion includes the idea that water's dielectric properties can be influenced by temperature, frequency, and impurities, complicating measurements.
  • A participant proposes using a controlled tube of water between the plates to improve measurement stability.
  • Another participant hypothesizes that imperfect insulation could lead to current flow and fluctuating voltage readings.

Areas of Agreement / Disagreement

Participants express varying opinions on the causes of measurement variability, with no consensus on a single explanation. Multiple competing views on how to stabilize measurements and the effects of water as a dielectric remain unresolved.

Contextual Notes

Limitations include the potential impact of environmental factors on water's dielectric properties, the effects of electrochemical reactions, and the challenges of accurately measuring capacitance in the presence of impurities.

roms05
Messages
15
Reaction score
2
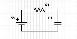
Hi everyone. I have a problem with my device. It consists of a parallel plate capacitor with plates made of galvanized iron. Each plate's area is 1mx1inch. It's connected to a bleeder resistor and basically, the circuit is just a simple RC circuit. The source I'm using is a constant 5V DC source. The plates are not protected which means it is open. Here is an image of the capacitor:
https://pbs.twimg.com/media/CGtYSZgUIAAOaFF.jpg
the water acts as the dielectric material.
I'm trying to find the relationship of the voltage across this capacitor and the water level. so far, I found out that the relationship is logarithmic. I measured voltages for each increment of an inch from 1 to 25 inches. However, each set of measured voltages is different from each other. Which means measured voltage for a certain water level is different each time i measure the voltage. I don't know what's affecting this. The capacitor is fixed in the water container so I eliminated the effect of the water container.
I don't know why the voltage on a certain water level is different each time. Can someone help me figure this out. Thanks in advance.
 
Last edited by a moderator:
Engineering news on Phys.org
I once tried that with a commercial capacitive sensor and the measurements were all over the place. As near as I could figure out, if just one drop of water stuck to the sensor, it would react as if there was water all over it.

Maybe if you shake the capacitor vigorously between measurements...
 
Svein said:
I once tried that with a commercial capacitive sensor and the measurements were all over the place. As near as I could figure out, if just one drop of water stuck to the sensor, it would react as if there was water all over it.

Maybe if you shake the capacitor vigorously between measurements...

As I mentioned, the capacitor is fixed in the water container so I can't shake it. And I don't know what help can shaking the capacitor can do. haha.
 
roms05 said:
And I don't know what help can shaking the capacitor can do
It would help getting rid of water droplets clinging to the capacitor above the water line.

In another context we tried measuring the water level in a tank (on the bottom of the ocean), but gave up on capacitive sensors very fast.
 
Svein said:
It would help getting rid of water droplets clinging to the capacitor above the water line.

In another context we tried measuring the water level in a tank (on the bottom of the ocean), but gave up on capacitive sensors very fast.

Oh I see. Well, I can't just give up on this experiment because it's the foundation of my thesis. But nonetheless, I appreciate your the input. :)
 
You need to insulate the metal plates, (electrodes), with a thin layer of lacquer or similar polymer. The problem is that the zinc and the cut iron edge is forming a electrochemical cell with the water. Variation of oxidation state with position will make things unpredictable.

Conductivity of the water will discharge the plates. The only way to measure capacitance in that situation is with a capacitor coupled AC signal such as an RC oscillator.
 
Baluncore said:
You need to insulate the metal plates, (electrodes), with a thin layer of lacquer or similar polymer. The problem is that the zinc and the cut iron edge is forming a electrochemical cell with the water. Variation of oxidation state with position will make things unpredictable.

Conductivity of the water will discharge the plates. The only way to measure capacitance in that situation is with a capacitor coupled AC signal such as an RC oscillator.

I'm not concerned about its capacitance and I forgot to mention I'm using a constant DC source. Also, I insulated my plates with an insulating varnish.
 
the circuit is just a simple RC circuit. The source I'm using is a constant 5V DC source.
We can see your capacitor. What and where is the "R" in this RC circuit?

The plates are not protected which means it is open.
Could you explain more clearly what you are saying here?

You are supplying an RC series circuit with a constant 5v DC? I'm not understandng why the capacitor voltage should change as you vary the plates' immersion in water?
 
Water is a tricky dielectric. There are lots of possible conundrums. It varies a lot for tiny changes. Here is a site that mentions some general changes.

There are changes by temperature, frequency (which might include background radiation noise), and obviously any additives.

If you could share your thesis, perhaps we could suggest some ways of limiting conundrums.

My initial suggestion would be to insert a controlled tube of water between two plates rather than immersing them in water. It would require more calculation of the non-water area of dielectric, but the increase in stability might be worth it. Also do the measurements fast before the container "leaks" material into the water.

Because of the polar nature of water, there's considerable hydrogen bonding going on. Even the shape of the container on a molecular level will likely affect the outcome. So changes in materials that are normally thought of as non-reactive with water might affect the outcome (including the air at the surface if you allow any). Use a physically and chemically stable container and make your measurements as quickly as possible.
 
  • #10
roms05 said:
Also, I insulated my plates with an insulating varnish.

Hmmm.. Let's apply reason.

5 volts DC source, a resistor and a capacitor all in series ? And the voltage across capacitor is fluctuating ?

Clearly then so is the voltage across the resistor if we believe in Kirchoff.

That can only mean there's current flowing.

I run into this a lot with wet thermocouples.

I have a hypothesis for you : imperfect insulation.

I suggest you measure DC current flowing. Any indicates your insulation is not insulating and you have two conductors separated by an electrolyte which makes both a capacitor and a battery. Not surprisingly voltage changes as ions migrate in vcinity of flaws in the insulating varnish.
What test can you think up to disprove my hypothesis ?
 
  • Like
Likes   Reactions: davenn
  • #11
NascentOxygen said:
We can see your capacitor. What and where is the "R" in this RC circuit?Could you explain more clearly what you are saying here?

You are supplying an RC series circuit with a constant 5v DC? I'm not understandng why the capacitor voltage should change as you vary the plates' immersion in water?

Hi. The resistor is not shown in the picture but it is connected in series to the capacitor. And by open, I meant the plates are not covered by anything such as a case or any shield. Yes, I'm supplying it with a constant 5V DC source and I believe the amount of water between the plates affects the capacitance of the capacitor which will affect its voltage. Thanks for the input!
Jeff Rosenbury said:
Water is a tricky dielectric. There are lots of possible conundrums. It varies a lot for tiny changes. Here is a site that mentions some general changes.

There are changes by temperature, frequency (which might include background radiation noise), and obviously any additives.

If you could share your thesis, perhaps we could suggest some ways of limiting conundrums.

My initial suggestion would be to insert a controlled tube of water between two plates rather than immersing them in water. It would require more calculation of the non-water area of dielectric, but the increase in stability might be worth it. Also do the measurements fast before the container "leaks" material into the water.

Because of the polar nature of water, there's considerable hydrogen bonding going on. Even the shape of the container on a molecular level will likely affect the outcome. So changes in materials that are normally thought of as non-reactive with water might affect the outcome (including the air at the surface if you allow any). Use a physically and chemically stable container and make your measurements as quickly as possible.

Unfortunately, I'm not allowed to share my whole thesis with you. :(
But that link you shared is really useful! Thanks for that.
I'll try to consider the electrochemical effect of water if I can. Thank you.

jim hardy said:
Hmmm.. Let's apply reason.

5 volts DC source, a resistor and a capacitor all in series ? And the voltage across capacitor is fluctuating ?

Clearly then so is the voltage across the resistor if we believe in Kirchoff.

That can only mean there's current flowing.

I run into this a lot with wet thermocouples.

I have a hypothesis for you : imperfect insulation.

I suggest you measure DC current flowing. Any indicates your insulation is not insulating and you have two conductors separated by an electrolyte which makes both a capacitor and a battery. Not surprisingly voltage changes as ions migrate in vcinity of flaws in the insulating varnish.
What test can you think up to disprove my hypothesis ?

You know, maybe my insulation is the problem. I'll try to look into that and reapply a new coat of insulating varnish or use another form of insulation. I never actually tried to measure the current in the circuit since I assumed there won't be any so I'll do that also. I'll try these things and see if the insulation is the problem. Thank you very much! :)Thank you guys for taking the time to read into my problem. All your inputs are appreciated! Thank you all very much.
 
  • Like
Likes   Reactions: jim hardy
  • #12
Just to clarify, your circuit looks like this?

?temp_hash=0751e6949d452f8e8253a00851bf5e82.jpg


BoB
 

Attachments

  • RC.jpg
    RC.jpg
    5.8 KB · Views: 894
  • #13
roms05 said:
I'm trying to find the relationship of the voltage across this capacitor and the water level.
Are you trying to measure the water level by detecting the change in capacitance? If not, why do you have capacitance in the title and OP? Do you want to detect short term sloshing in the tank or the long term water level?

A DC voltage and high value series resistor will make something like an electret or capacitance microphone. http://en.wikipedia.org/wiki/Microphone#Condenser_microphone

For a fixed charge isolated on capacitor plates, a change in capacitance will result in a change in capacitor voltage. If the charge on the probe was isolated from the supply and the insulation was good then the relationship C = Q / V would hold. You would need to use an electrometer amplifier to sense the capacitor voltage without changing the charge. The insulation would need to be quite exceptional. I would certainly not try to do it that way.

I would put a low leakage capacitor in series with the probe to eliminate surface polarisation voltages and leakage current. Then I would make the probe part of an RC oscillator operating at between 1kHz and 10kHz. There would be a change in frequency as the capacitance of the probe changed with change in water level.

Alternatively measure the capacitance of the probe with a phase sensitive current detector, at 90° to the applied AC voltage. That will detect the capacitance change and not the resistive leakage. You would not then need good insulation.
 

Similar threads

Replies
34
Views
7K
  • · Replies 15 ·
Replies
15
Views
4K
  • · Replies 7 ·
Replies
7
Views
4K
Replies
22
Views
3K
  • · Replies 17 ·
Replies
17
Views
3K
  • · Replies 6 ·
Replies
6
Views
2K
Replies
3
Views
2K
  • · Replies 2 ·
Replies
2
Views
3K
  • · Replies 13 ·
Replies
13
Views
3K
  • · Replies 9 ·
Replies
9
Views
2K