Question about 12au7 headphone amp

  • Thread starter Thread starter Weightofananvil
  • Start date Start date
  • Tags Tags
    Amp
Click For Summary

Discussion Overview

The discussion revolves around the design and functionality of a 12AU7 tube headphone amplifier, specifically focusing on the role of the LM-317 as a charge pump, the configuration of the amplifier stages, and the concept of "headroom" in audio amplification. Participants explore theoretical and practical aspects of tube amplification, including component choices and their implications for performance.

Discussion Character

  • Exploratory
  • Technical explanation
  • Debate/contested
  • Mathematical reasoning

Main Points Raised

  • Some participants question the necessity of the LM-317 as a charge pump, suggesting it might be replaced by a higher-rated resistor for simplicity.
  • There is a discussion about the roles of the tube and FET in the amplifier, with some assuming the tube acts as the preamplifier and the FET as the power stage.
  • Participants debate the meaning of "Pmax," with some asserting it relates to maximum anode dissipation rather than speaker power or DC input.
  • One participant explains that the LM-317 functions as a constant current source, providing maximum voltage gain in the circuit.
  • Another participant expresses concern that using a semiconductor device complicates the circuit unnecessarily, suggesting that a resistor could suffice for maximum gain with the 12AU7.
  • There is a question about whether the circuit can provide enough plate current to drive low-impedance dynamic headphones effectively.
  • Some participants reference external literature that discusses the challenges of driving low-impedance headphones with tube amplifiers and suggest that high-impedance headphones may be more suitable for such designs.

Areas of Agreement / Disagreement

Participants express differing views on the necessity and functionality of the LM-317 in the circuit, the interpretation of "Pmax," and the suitability of the amplifier design for low-impedance headphones. The discussion remains unresolved with multiple competing perspectives presented.

Contextual Notes

Participants note that the use of the LM-317 as a current source may not be optimal for all configurations, and the implications of using low-impedance headphones with tube amplifiers are highlighted as a potential limitation in performance.

Weightofananvil
Messages
34
Reaction score
1
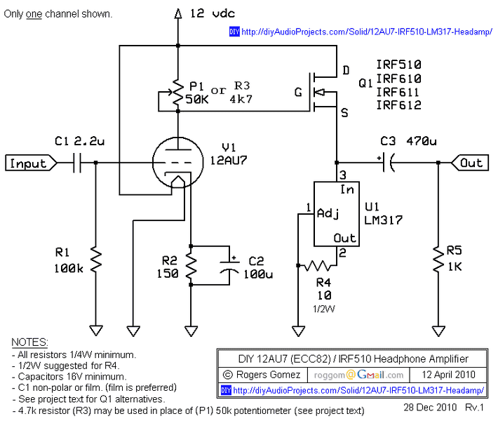
Hey,
I'm building this simple tube amplifier amplifier as a warm up to some hopefully bigger and better audio tube projects.

http://diyaudioprojects.com/Solid/12AU7-IRF510-LM317-Headamp/

12AU7-IRF510-Headphone-Amp-Schematic.png


I realize the LM-317 is configured as a charge pump but I don't exactly understand its purpose, Could it not just be replaced by a higher rated resistor? Is it just to utilize safety things such as the regulators shutdowns?

Also, Am I correct to assume the tube is the "pre" stage and the fet is the power stage?
Sorry if these are silly questions. I'm a student and basically only know classic configurations of these parts.Another question about tube amplifiers or just amplifiers in general

12AU7-Loadline-Graph.png

is the p-max line what is considered "headroom" when driving a speaker? or is it less about power and more just about the 1db saturation point of the amplifier?
Thanks!
 
Engineering news on Phys.org
Weightofananvil said:
Hey,
I'm building this simple tube amplifier amplifier as a warm up to some hopefully bigger and better audio tube projects.

http://diyaudioprojects.com/Solid/12AU7-IRF510-LM317-Headamp/

View attachment 196089

I realize the LM-317 is configured as a charge pump but I don't exactly understand its purpose, Could it not just be replaced by a higher rated resistor? Is it just to utilize safety things such as the regulators shutdowns?

Also, Am I correct to assume the tube is the "pre" stage and the fet is the power stage?
Sorry if these are silly questions. I'm a student and basically only know classic configurations of these parts.Another question about tube amplifiers or just amplifiers in general

View attachment 196090
is the p-max line what is considered "headroom" when driving a speaker? or is it less about power and more just about the 1db saturation point of the amplifier?
Thanks!
I think Pmax is the maximum standing DC input under no drive conditions, not related to power output.
 
Weightofananvil said:
is the p-max line what is considered "headroom" when driving a speaker? or is it less about power and more just about the 1db saturation point of the amplifier?

tech99 said:
I think Pmax is the maximum standing DC input under no drive conditions, not related to power output.

For an audio tube such as the 12AU7, "Pmax" has nothing to do with either speakers or "maximum standing DC input" (not sure what that is meant to refer to - do you mean bias?). It is the maximum anode dissipation (also known as maximum plate dissipation), which is how much power (in watts) you can put on the tube's anode or plate before you are in danger of frying it. With the low-power circuit depicted in the link, there is no risk of that.
 
Last edited:
Weightofananvil said:
I realize the LM-317 is configured as a charge pump but I don't exactly understand its purpose, Could it not just be replaced by a higher rated resistor?
The LM317 is configured as a Constant Current source. Remember that an ideal current source supplies a fixed current with a potentially unlimited output voltage; or another way of thinking of it is an infinite resistor in series with an infinite voltage source. The reason behind using a current source as a load resistor (as done in this circuit) is it acts like an (almost) infinite value resistor, yielding maximum voltage gain in the circuit.

The LM317 keeps the Output pin(2) 1.25V above whatever voltage you supply to the Adj. pin(1). To get a 1.25V drop across the 10 Ohm resistor requires 125mA, therefore there will be 125mA flowing from the Input pin(3), thru the device and thru the 10 Ohm resistor.

The LM317 also requires a 3V difference between the In and Out pins; and the FET, Q1, will need a little bit between Source and Drain (call it 1V for a conservative estimate). That leaves 8Vpp (2.8Vrms) for the output voltage swing and 125mApp (44mArms)... for 124 milliwattsrms into a 64 Ohm load.
 
UsableThought said:
For an audio tube such as the 12AU7, "Pmax" has nothing to do with either speakers or "maximum standing DC input" (not sure what that is meant to refer to - do you mean bias?). It is the maximum anode dissipation (also known as maximum plate dissipation), which is how much power (in watts) you can put on the tube's anode or plate before you are in danger of frying it. With the low-power circuit depicted in the link, there is no risk of that.
Agree.
 
Tom.G said:
The LM317 is configured as a Constant Current source. Remember that an ideal current source supplies a fixed current with a potentially unlimited output voltage; or another way of thinking of it is an infinite resistor in series with an infinite voltage source. The reason behind using a current source as a load resistor (as done in this circuit) is it acts like an (almost) infinite value resistor, yielding maximum voltage gain in the circuit.

The LM317 keeps the Output pin(2) 1.25V above whatever voltage you supply to the Adj. pin(1). To get a 1.25V drop across the 10 Ohm resistor requires 125mA, therefore there will be 125mA flowing from the Input pin(3), thru the device and thru the 10 Ohm resistor.

The LM317 also requires a 3V difference between the In and Out pins; and the FET, Q1, will need a little bit between Source and Drain (call it 1V for a conservative estimate). That leaves 8Vpp (2.8Vrms) for the output voltage swing and 125mApp (44mArms)... for 124 milliwattsrms into a 64 Ohm load.
I think it is a real pity to use a semiconductor device here as it complicates the circuit unnecessarily. The 12AU7 has a low plate resistance and there is no problem obtaining almost maximum gain using a resistor. The constant current device would be more useful with a pentode amplifier, where the plate resistance is very high.
 
tech99 said:
The 12AU7 has a low plate resistance and there is no problem obtaining almost maximum gain using a resistor.
Interesting. With the 12V supply, could you get enough plate current thru a 12AU7 to drive dynamic headphones?

Actually, I mis-stated the usage of the current source in my post #4. Thanks for catching that. Since the FET is in a Source follower, rather than common Source, configuration, the gain argument doesn't hold. The LM317 could instead be considered a Source-bias (self-bias) resistor for the FET (100% DC bias feedback!)
With a transconductance of 1.3 Siemens, the FET is supplying the current gain in this circuit.

The voltage gain is, after all, in the 12AU7 stage, gain around 10.
 
tech99 said:
I think it is a real pity to use a semiconductor device here as it complicates the circuit unnecessarily. The 12AU7 has a low plate resistance and there is no problem obtaining almost maximum gain using a resistor. The constant current device would be more useful with a pentode amplifier, where the plate resistance is very high.

Tom.G said:
With the 12V supply, could you get enough plate current thru a 12AU7 to drive dynamic headphones?

I have the same question as @Tom.G - isn't the reason for boosting the current in this circuit to do with the low headphone impedance requiring more current than the triode can supply? In other words, as is typical with any tube (triode as well as pentode), voltage gain is easy, beefy current is not; and typical headphones do require some current to drive them. This constraint is mentioned by the designer:
Since most headphones are less than 50 ohms a little current is necessary to run them efficiently.

This same line of thinking is echoed in a nice little book I have by Merlin Blencowe, Designing High-Fidelity Valve Preamps. On pp. 284–287, Blencowe gives plans for a "transformerless headphone driver" of cathode follower design, using both triodes in an ECC88 for a single channel with no FET or other current source required. However he cautions as follows:
The vast majority of modern headphones are very low impedance (16Ω to 32Ω) better suited to battery-powered equipment which delivers low voltage but relatively high current. It is therefore worth investing in some high-impedance headphones (>50Ω) if you are to get the best out of a valve headphone driver. It is still possible to find phones up to 300Ω and Beyerdynamic and AKG even make a few 600Ω models.

Beyond that, an easy way to guesstimate this would be to do some graphical analysis. A graph for the 12AU7 was included in the OP's first post - here it is again, below. You can see the circuit designer marked a dinky load line in the bottom left corner. You'd have to work it out, but it seems quite plausible that you'd fall below the 10 to 20 mW that I read is required for typical headphones:

12AU7-Loadline-Graph.png
 
Last edited by a moderator:
UsableThought said:
I have the same question as @Tom.G - isn't the reason for boosting the current in this circuit to do with the low headphone impedance requiring more current than the triode can supply? In other words, as is typical with any tube (triode as well as pentode), voltage gain is easy, beefy current is not; and typical headphones do require some current to drive them. This constraint is mentioned by the designer:

This same line of thinking is echoed in a nice little book I have by Merlin Blencowe, Designing High-Fidelity Valve Preamps. On pp. 284–287, Blencowe gives plans for a "transformerless headphone driver" of cathode follower design, using both triodes in an ECC88 for a single channel with no FET or other current source required. However he cautions as follows:Beyond that, an easy way to guesstimate this would be to do some graphical analysis. A graph for the 12AU7 was included in the OP's first post - here it is again, below. You can see the circuit designer marked a dinky load line in the bottom left corner. You'd have to work it out, but it seems quite plausible that you'd fall below the 10 to 20 mW that I read is required for typical headphones:

https://www.physicsforums.com/attachments/196220

(NOTE - for whatever reason, I'm getting lots of image "attachments" at the bottom of this post, with no apparent way to remove them. I will ask about this in the Help forum.)
I had not realized that the supply voltage was so low, but it seems a pity to use a solid state amplifier. I think an alternative might be a transformer, and would introduce very little distortion. A small mains transformer in reverse might work.
 
  • #10
Thanks for the help everyone. Some very good info.

So this amps tube is sort of a preamp (not being driven hard. and obviously not at 12V) and really the greatest amplification is being done by the Fet? does that mean the tubes kind of just a buffer?
 
  • #11
Weightofananvil said:
So this amps tube is sort of a preamp (not being driven hard. and obviously not at 12V) and really the greatest amplification is being done by the Fet? does that mean the tubes kind of just a buffer?

If you refer back to the article you linked to, the designer states that all of the signal gain (i.e. voltage gain) is coming in the tube stage; the FET and chip are merely for supplying sufficient current to drive the headphones:
The circuit consists of two stages: 1. a common cathode tube volt amp stage (gain), 2. a MOSFET source follower for current gain (with a LM317 voltage regulator IC configured as a constant current source). Since most headphones are less than 50 ohms a little current is necessary to run them efficiently.

If you already know how transistors amplify, tubes won't be too hard to learn, though they do have their quirks. You can find PDFs of old books, e.g. the Radiotron handbook, lots of articles, etc. Also, the https://www.amazon.com/dp/0956154530/?tag=pfamazon01-20 I mentioned before includes an excellent primer on tubes and audio amplification.

If I were building this particular circuit, I would be most focused on making sure I had adequate heat dissipation for the chip & MOSFET, plus looking around for a well-regulated (quiet) power supply as suggested by the designer. A battery is nice for zero ripple, of course. The tube heaters will also be fed by the power supply.
 
Last edited by a moderator:

Similar threads

  • · Replies 20 ·
Replies
20
Views
3K
  • · Replies 37 ·
2
Replies
37
Views
5K
  • · Replies 13 ·
Replies
13
Views
2K
  • · Replies 12 ·
Replies
12
Views
3K
Replies
4
Views
2K
  • · Replies 5 ·
Replies
5
Views
5K
  • · Replies 2 ·
Replies
2
Views
3K
  • · Replies 4 ·
Replies
4
Views
9K
Replies
11
Views
21K
  • · Replies 1 ·
Replies
1
Views
7K