- 29,204
- 4,628
Standard disclaimer: I know next to nothing about electronics (which doesn't stop me from having fun
)
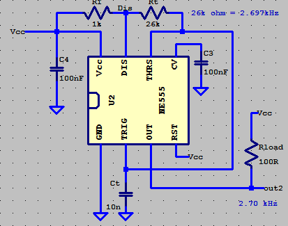
I have a buzzer here that I am trying to run from an 555 based oscillator. I need around 2700 Hz and 50% duty cycle, and it would be best to run whole thing from 5V. 50% duty cycle is not something that can be done in a standard way (by "standard" I mean "described in the datasheet"), but I found this suggestion (here):
I used 47.5 nF for C1 and determined (using 10k potentiometer) that R2 of 7.46 kΩ (both R and C are measured, not read from the element, so they are reasonably accurate) gives more or less the frequency I need. That was a bit surprising, as for those RC frequency calculated from the formula given should be around 2035 Hz, which is quite off. So - my first question is - any ideas why the difference? (Frequency was measured with two different devices and they gave very similar result, within 1%). Duty cycle was not 50%, but not that far, buzzer was quite happy with that.
But, initially to measure the frequency I used an oscilloscope (DIY DSO138) which I have to run from 9V, and having only one adjustable power supply I initially run the oscillator from 9 V as well.
Later I switched the oscillator to 5V - and things got weird. Not only the frequency has changed, but also the duty cycle, and the upper voltage is not constant, it is rising a bit during the "on" phase.
Datasheet says nothing about such a behavior of 555, and 5V is in the recommended range of 4.5-16.
And ideas what is happening? Is it an effect of the non-standard use of the chip, or is it something to be expected when working close to the minimum required voltages?
I have a buzzer here that I am trying to run from an 555 based oscillator. I need around 2700 Hz and 50% duty cycle, and it would be best to run whole thing from 5V. 50% duty cycle is not something that can be done in a standard way (by "standard" I mean "described in the datasheet"), but I found this suggestion (here):
I used 47.5 nF for C1 and determined (using 10k potentiometer) that R2 of 7.46 kΩ (both R and C are measured, not read from the element, so they are reasonably accurate) gives more or less the frequency I need. That was a bit surprising, as for those RC frequency calculated from the formula given should be around 2035 Hz, which is quite off. So - my first question is - any ideas why the difference? (Frequency was measured with two different devices and they gave very similar result, within 1%). Duty cycle was not 50%, but not that far, buzzer was quite happy with that.
But, initially to measure the frequency I used an oscilloscope (DIY DSO138) which I have to run from 9V, and having only one adjustable power supply I initially run the oscillator from 9 V as well.
Later I switched the oscillator to 5V - and things got weird. Not only the frequency has changed, but also the duty cycle, and the upper voltage is not constant, it is rising a bit during the "on" phase.
Datasheet says nothing about such a behavior of 555, and 5V is in the recommended range of 4.5-16.
And ideas what is happening? Is it an effect of the non-standard use of the chip, or is it something to be expected when working close to the minimum required voltages?
