Advice for a choke for blocking parasitic switching spikes

  • Thread starter Thread starter artis
  • Start date Start date
Click For Summary

Discussion Overview

The discussion revolves around minimizing switching interference in a switch-mode power supply (SMPS) that powers a class AB audio amplifier. Participants explore various strategies to address parasitic high-frequency oscillations and spikes observed in the output and supply rails, including the design and implementation of chokes and filters.

Discussion Character

  • Exploratory
  • Technical explanation
  • Debate/contested
  • Mathematical reasoning

Main Points Raised

  • One participant describes observing parasitic high-frequency oscillations and spikes at around 50 kHz on the amplifier output and DC supply rails, despite using ceramic capacitors and snubbers.
  • Another participant suggests providing a schematic and details about the control IC of the SMPS to better understand the noise issues.
  • There is a proposal to follow the SMPS with linear regulators to smooth the output power supply rails, which is common in audio and RF systems.
  • A participant mentions that the SMPS is a DIY project and discusses modifications made to the original design, including disabling an optocoupler that caused frequency instability.
  • Suggestions are made to improve choke performance, including the idea of adding a short-circuited secondary with a capacitor to better filter high-frequency spikes.
  • Concerns are raised about the use of larger capacitors without considering their equivalent series resistance (ESR) and the importance of using low ESR capacitors to effectively reduce high-frequency noise.
  • Another participant recommends placing an inductor between the output capacitors to create a Pi filter, along with low ESR capacitors to reduce high-frequency components.
  • Discussion includes the use of IGBTs instead of MOSFETs in the design, with questions about the implications of this choice on performance and reliability.
  • Participants express the need for better measurement tools to analyze the primary waveform for further insights into the noise issues.

Areas of Agreement / Disagreement

Participants express various viewpoints on the best approaches to mitigate switching noise, with no consensus reached on a single solution. Multiple competing ideas and suggestions remain under consideration.

Contextual Notes

Participants note limitations in the current design, including the layout of the PCB and the choice of components, which may contribute to the observed noise issues. There are unresolved questions about the effectiveness of the current filtering methods and the impact of component choices on performance.

Who May Find This Useful

Individuals interested in audio amplifier design, switch-mode power supply optimization, and noise reduction techniques in electronic circuits may find this discussion relevant.

artis
Messages
1,479
Reaction score
977
I am looking how to minimize switching interference on an smps that is powering an AB class amplifier.
Measuring at the amplifier output there is about 0.8 to 1v parasitic high frequency oscillation, then measuring on the DC supply rails there is also a parasitic ripple around 0.8v amplitude, I cannot read the waveform exactly (my older scope can't focus on very spikey waveforms) but they appear to be small very "sharp" spikes seemingly at or near the switching frequency of the smps (around 50 Khz)
I already have ceramics parallel to secondary filter caps , also snubbers across the secondary DC output.I tried wrapping the DC output wires that supply the amp around a ferrite choke, toroidal ferrite two turns per core. This seems to remedy the situation a little by "rounding" the spikes into a bit lower amplitude sine-like oscillations at the amp output, audibly it help by almost eliminating the sharp crackling noise but still the scope shows an ugly output.

I wonder how to design a choke that can deal with such spikes as best as possible?
Any advice is welcome.
thanks.
 
Engineering news on Phys.org
It would be good to see a schematic and a drawing/pics of how it all goes together. There are lots and lots of considerations for dealing with noise in SMPS systems.

That said, is this an audio amp? What power levels are you working with? It is often a good idea to follow the SMPS with linear regulators to smooth the output power supply rails. This is common in audio and RF systems, for example. You can use low-dropout linear regulators to minimize the voltage headroom you need between the SMPS outputs and the power rails of your amplifier...
 
  • Like
Likes   Reactions: sophiecentaur and Nik_2213
artis said:
"sharp" spikes seemingly at or near the switching frequency of the smps (around 50 Khz)
50kHz is a bit low. Could you please tell us the type of the control IC of the SMPS circuit?
Or, if it is a complete unit, then the type of the unit? If it is something DIY style, then a schematics or some photos?
 
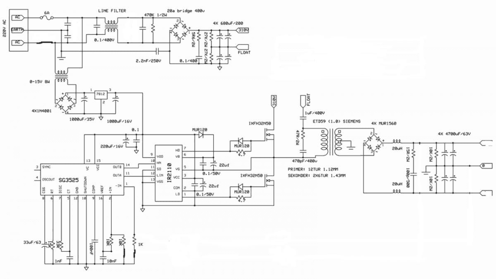
It's a diy thing. the secondary smoothing capacitances are larger than in the schematic as I was kind with capacitors.
I saw the schematic online, originally it had optocoupler for output regulation but it didn't work too well and made the frequency unstable so I disabled that, for a moderate load works fine.

yes its an audio amp, not exactly a small power headphone one rather a 2x500 watt class AB topology, so on large speakers can't hear the parasitic oscillations but still the ugly image from my scope sits in my head.

This is more of a learning thing for me than trying to get audio perfection as I have other amps.
I was just wondering could I maybe make those chokes somehow function better than they do, maybe I need to add a short circuited secondary on the chokes with a small capacitor in series so for lower frequencies it would seem as open circuit and for higher frequencies which are essentially my spikes it would seem like a resistance?
 

Attachments

  • smps 900w.png
    smps 900w.png
    53 KB · Views: 565
artis said:
the secondary smoothing capacitances are larger than in the schematic as I was kind with capacitors.
Did you use low ESR smoothing caps? Just using larger capacitors does not necessarily reduce high-frequency spike noise.
artis said:
originally it had optocoupler for output regulation but it didn't work too well and made the frequency unstable so I disabled that, for a moderate load works fine.
So it is operating without feedback now?
artis said:
I saw the schematic online,
Where did you get the transformer? There are transformer versions for SMPS that help to reduce noise coupling from primary to secondary significantly.
 
artis said:
It's a diy thing.
Well, that's nice. :thumbup: May we get some pictures?
 
Yeah, good point @Rive -- @artis how did you wire this up? Is it on a carefully laid out 4-layer PCB, or on a hand-wired breadboard?
 
artis said:
I am looking how to minimize switching interference ...
Sounds like switch contact bounce. A simple fix might be going to the source, the switch. You might try putting a 0.1 μf capacitor across the switch's contact terminals.
 
@artis. Your smps has two capacitors in parallel for each of the output rails. You should place an inductor between those two capacitors, to make a Pi filter in each rail.

You may benefit by placing some low ESR ceramic or polyester capacitors across the first capacitor in each Pi filter. That will reduce the highest frequency components that are otherwise not reduced due to the high ESR of electrolytic capacitors.
 
  • #10
It is indeed working without feedback, but when I did a stress test it dropped only a few volts when loaded with 1kW of constant dummy load so that's fine for me.
I have 12 1000uF/160v nippon chemicon caps at the secondary, 6 for each +- rail, I decided to split up the secondary in two for each of the amplifier channels. The caps themselves well as good as one can get an electrolytic for a decent price tag what else can I say about them.
pcb is a single sided through hole mount one, tried to keep switching components close and traces short but for the first design it was a bit trial and error so some of the layout could have certainly been better. Overall not the prettiest looking thing.

I see your advice about the Pi filter, it's a pitty I did not think about this in the first place because there is very little space there and in order for me to rewire the pcb I would have to cut traces between the caps which is not the biggest problem , I've done it before experimenting , space might be a problem.Dlgoff is also right surely every parasitic in an smps comes from the swithching devices and associated circuitry, you mean putting a spike suppressing cap across where exactly? The drain and source of each Igbt?
Yes by the way I'm using IGBT's because for the same pricetag they gave me much more power reserve. (higher specs)
Sadly I don't have a good enough scope otherwise I could probe the primary waveform which would give me more insight, now I can just see the secondary, but I think it's good enough for this example.
 
  • #11
artis said:
The caps themselves well as good as one can get an electrolytic for a decent price tag what else can I say about them.
You can be kind to an electrolytic by paralleling it with lower ESR capacitors such as ceramic or polyester. If you reduce high frequency currents in an electrolytic cap you reduce resistive losses, lower the temperature and lengthen the life.
 
  • Like
Likes   Reactions: Nik_2213 and hutchphd
  • #12
artis said:
Overall not the prettiest looking thing.
That does not matter, we do not ask for pictures to have our daily eyecandy 😄
Both the transformer and the layout (external wiring included) can be the source of lots of problems. Right now we are working blind. Even those miracle teledoctors gets more than that to start with before providing their blessings...

artis said:
by the way I'm using IGBT's
You mean, instead of the power MOS switches in the primary? Can you please give us a type?
Generally, it is not advised to change the key component in the circuit just because the new one has higher numbers...
 
  • #13
Well I looked at the specs before replacing them , yes the half bridge switches are IGBT instead of Mosfet. Every parameter was basically better except maybe maximum frequency but these new IGBT's have a freq. of 1Mhz and so more so driving at 50 khz should be no issue, also the gate charge was the same if not lower. I do not recall the model of the devices and in the smps they are covered by a metal push bracket that keeps them attached to the heatsink so I can't see.

I will see what I can do with a photo, well all in all there is one definite shortcoming because I had to change the original layout the larger ETD59 core and bobbin would not fit nicely so I had to make shot wires from the primary to the switching transistor traces.By the way I wonder , how can it be that these low capacitance polyester, styrene or propylene or ceramic caps have lower ESR than large , large surface area and capacitance electrolytics? Is it all about the dielectric or the fact that electrolyte introduces additional resistance even though it helps to fill the pores and increase the capacitance?
 
  • #14
artis said:
Every parameter was basically better except maybe maximum frequency but these new IGBT's have a freq. of 1Mhz and so more so driving at 50 khz should be no issue, also the gate charge was the same if not lower.
IGBTs work well with high-voltage low-current switching while MOSFETs are better for low-voltage, high-current. That is because the IGBT has a higher junction voltage drop than does a MOSFET while conducting.

artis said:
By the way I wonder , how can it be that these low capacitance polyester, styrene or propylene or ceramic caps have lower ESR than large , large surface area and capacitance electrolytics?
It is because the electrolytic capacitor is made from two strips of metallised film, rolled together. External terminals connect to the film in one place only. Lower profile caps use longer narrow strips rolled together that have high effective metal resistance.

Ceramic caps are made as a laminated stack with alternate laminae connected in parallel to the terminal electrodes. There are high ripple-current "pulse capacitors" available that have very low inductance and resistance with polymer insulation.
 
  • Like
Likes   Reactions: artis and berkeman
  • #15
I would love to hear @dlgoff's explanation of where to put the cap or some other more finalized ideas?
Maybe you all got upset for me not providing my pictures which if they are so necessary I can do, although you can take my words at their value when I said the whole smps is a bit crude, rude and unprofessional.
basically I would be happy to find a way to squeeze out the best results from this one without major modifications because I feel that this being my first fully functioning high power smps is sort of a done deal and I wouldn't like to go over it once more, since I have done it already so many times.

the large caps are mains filter caps, the vertical pcb with the Ic's on it is the gate driver module, the wires attached to the IGBT's are gate drive wires the other power leads are soldered to pcb traces on the main pcbthose traces then go to the smps traffo, seen in the pic.then there are bridge rectifiers after the traffo and 12 capacitors for smoothing, after that the DC is fed through fuses (seen on top) to the amplifier boards.
Tried to keep the switching traces short but in the future will have to still improve on that.
 

Attachments

  • smps (1).jpg
    smps (1).jpg
    81.6 KB · Views: 365
  • smps (2).jpg
    smps (2).jpg
    53.5 KB · Views: 414
Last edited by a moderator:
  • #16
I would experiment with a Pi filter between the smps as it is and the amplifier. The Pi input and output would have ceramic and polyester capacitors, the Pi output also needs one electrolytic. The Pi filter would use toroidal inductors. Such a circuit might connect to the existing fuse holders, and have duplicate fuses. Only the Pi filter ground connection needs to be arranged. If it improves things sufficiently you can try removing some of the extra electrolytics from the SMPS output and replace them with the Pi filter components.
 
  • #17
hmm , typically i see this Pi filter being implemented as part of the smps output stage , so it comes in between the filter caps , are you saying I could achieve the same result putting the filter on the already filtered DC "rails" that go to the amp boards?
Technically it should because the parasitic waveform in any case is AC and a filter should work with AC anyhow, right?

if this would turn out to be successful it would help me to know how to make better smps circuitry in the future. after all this is exactly the reason why many "audio people" fear smps as a power supply more than the devil fears the cross... :D
although modern well made smps are I think superior, at least from my own experiments the audio seems more dynamic , probably due to the fact that on higher power levels the supply voltage sags much less on demand than it would with a linear supply, but this is beyond the thread.
 
  • #18
artis said:
I would love to hear @dlgoff's explanation of where to put the cap ...
Here's a circuit image compliments of stackexchange.com. C1 connected to SW2 terminals. Only 0.1μf instead of 10 μf.

242508
 
  • #19
in my case as it's a half bridge I would have to put the cap across each of the two switches ?

I wonder how does the cap reduce the switching spikes? because when the switch is closed it seems it is charged by the potential across the switch contacts then as the switch opens the cap gets discharged through the switch and as the switch closes (presumably causing the spike) the spike is absorbed as the charging current of the capacitor?
 
  • #20
artis said:
I wonder how does the cap reduce the switching spikes?
I see no way that a cap across a switch will reduce supply output noise. If anything it will increase switch power due to discharge of cap when switch closes.
 
  • #21
Adding snubbers to switches and (bridge) diodes is a common practice when it is about excess EMI (after the layout-cleanup is already done). It is just that for this device it would be extremely hard to pinpoint the actual source of the spikes, since everything has coupling with anything else.

What I would do is to 'flatten' the design first, then look around with a two channel scope - one channel for the noise, as reference: the other is a few turn small coil as a 'sensor'.

I have to admit that I have no idea what I would do with limited equipment.
 
Last edited:
  • #22
Snubbers are used to protect semiconductor switch components, they are NOT used to reduce switch fundamental output noise. RC snubbers across a switch limit dv/dt to reduce false triggering, while series L reduces di/dt to prevent hot-spots forming that can punch through a PN junction.

SMPS efficiency comes from fast clean switching, where the voltage appears across the inductor, not the switch. The output switch component is selected for lowest capacitance. The last thing you need to do with a SMPS is increase the switching time by adding a parallel capacitor. That is because the switch should always be fully ON with zero voltage, or fully OFF with zero current. Power is dissipated in the switch during slow transitions when the product of switch voltage and current can be significant.

The title of this thread refers to parasitics, but parasitics are almost certainly not the cause of the reported fundamental output noise. A MOSFET gate can have parasitic oscillations if driven by a low impedance gate driver without a gate series resistor. Those parasitics are at a much higher frequency than the SMPS switching fundamental. They tend to lengthen the switch transition time which can rapidly heat the switch.

Fundamental output noise needs to be removed by a Pi filter stage at the output. That filter needs input capacitors with very low ESR. The Pi input capacitor ripple current flows through the series resistance of the input capacitor, alternating between recharge and discharge at the SMPS fundamental frequency. That alternation doubles the AC ripple voltage on a simple SMPS output, and leads to a lower noise Pi filter solution that removes switching noise.
 
  • #23
Well @Baluncore explanation sounds reasonable to me that an extra capacitor will be an extra current sink to charge and then more current to discharge as the switch opens.

When still in assembly I probed the gate drives of my gate driver board and they had good looking square waveforms although IIRC there were some minor spikes at the closure of the switch but they were some 2 volts in amplitude as since that is insufficient to conduct a mosfet/IGBT I left them there as removing them seemed complicated.
the switches themselves run rather cool even under heavier loads which indicates to me the switching is going on properly and the switch isn't half open or half closed for prolonged periods which would cause more heating in the heatsink.

@Rive well when the smps board was out of the box i measured the spikes and they were the same, thinking logically they don't come from the filter caps nor from the rectifier diodes so they come from the transformer and since the transformer doesn't switch anything they obviously come from the switches and the current interaction with the inductor/transformer I think.

Sound like the Pi filter might be worth a try and the most reasonable choice for me given remaking this smps would essentially mean building a new smps.

Got some good proven Pi filter schematics with part markings etc? @Baluncore, thanks.
 
  • #24
In post #1 you describe narrow 1V spikes on the amp output and on the supply rails. That might be ground noise on the oscilloscope ground lead, so I would want to also look at the ground connections throughout the system to see if there is ground noise before installing more supply filters. Those filters will need a reliable ground reference so you might need to filter the ground connection, or remove duplicate ground connections that cross-connect the amplifier to the SMPS.

All grounds are not the same. The ground network topology is important. Arrange for the switching currents in the SMPS to flow in minimum area return loops. Take the output and the ground connection from the loops at the quietest differential point. Use twisted pairs for longer connections to eliminate EMI.

The narrow spikes reported have only high frequency energy components so toroidal cores followed by ceramic caps should block the spikes. Since the power supplies are expected to deliver high peak DC current you will need to consider and avoid saturation of the chokes at peak loads. You might wind both polarity chokes, bifilar on the same core, but I would first question if the amplifier supply currents track or if significant supply return current flows through a common ground connections.
 
  • #25
there is only one ground wire (4mm) coming from the smps to the speaker output , there at the output two additional smaller ground wires go to each amplifier board, a star type connection. that is all the ground there is.

the spikes are not due to scope or other ground issues because the spikes were sharper at the smps output and also amplifier output then after putting ferrite chokes and simply wrapping each DC rail some two turns around the choke now the spikes are sharp as they were at the smps DC output but bit lower in amplitude and rounded at the amplifier output, at the amp output after choke installation they now look more like high frequency sines with a sharper rise and fall than a classical sine.
Also i have tested the amp boards years ago with a mains transformer supply and there was no oscillation or unwanted sound due to any sort of oscillation, my conclusion based on what I know is that it is most likely the smps output contains these spikes and the amplifier being class AB with sufficient bias current simply let's these spikes through in the speaker output.

so ideally I think I should eliminate these spikes and make the DC supply as clean as possible.as for the peak loads, from what I know the highest power consumption of an audio amplifier is at the lower side of the audio frequency range (say 20-200Hz) so what do you think, would this really interfere with the Pi filter given the filter only is "working" with frequencies that are above the audio limit and higher?
 
  • #26
Baluncore said:
Snubbers are used to protect semiconductor switch components, they are NOT used to reduce switch fundamental output noise.
I wrote about excess EMI. And in this usage their role is exactly the limiting of the 'sharpness' of the switching, since that is usually one significant source of high frequency noise.

@artis :
- I would first try to find others who built this circuit and ask for reference. Right now nobody here (you included) has any idea if the measured spike is 'normal' for this circuit or not.
- I would also try to make a guess about the energy contained in that spike. I could not find the exact output voltage/current of your DCDC here, so I have nothing to compare that 0.8V to. At what current and voltage it is 0.8V? What's the value when it is running at full power? All that filtering might be just useless against a spike which has significant energy in it.
- I would try to google up some design guides for this kind of 'float' based inverters, where the coil actually has a cap in series (!) to a middle of a cap bank. I have a feeling that the frequency and the size of those caps has something to do with the inductivity of the transformer coils: and that is exactly one parameter you have just modified in your build with picking a bigger core.
 
  • #27
artis said:
I am looking how to minimize switching interference on an smps that is powering an AB class amplifier.
Measuring at the amplifier output there is about 0.8 to 1v parasitic high frequency oscillation, then measuring on the DC supply rails there is also a parasitic ripple around 0.8v amplitude, I cannot read the waveform exactly (my older scope can't focus on very spikey waveforms) but they appear to be small very "sharp" spikes seemingly at or near the switching frequency of the smps (around 50 Khz)
I already have ceramics parallel to secondary filter caps , also snubbers across the secondary DC output.I tried wrapping the DC output wires that supply the amp around a ferrite choke, toroidal ferrite two turns per core. This seems to remedy the situation a little by "rounding" the spikes into a bit lower amplitude sine-like oscillations at the amp output, audibly it help by almost eliminating the sharp crackling noise but still the scope shows an ugly output.

I wonder how to design a choke that can deal with such spikes as best as possible?
Any advice is welcome.
thanks.

How much experience do you have with SMPS design?

You changed from FET to IGBT, did you adjust or consider dead time? (IGBT's do not switch like FET's)

You have a 1uF 400V blocking cap, this is not necessary with the half bridge topology, your split supply capacitors already do this for you.

Looking at your build I would bet you are dealing with common mode noise, your IGBT collectors are connected to the heat sink and I don't see a shield layer + Y caps to to provide a current return path back to 400V ground for the currents that want to flow through those capacitance's during switching edges.

Coils won't help, you'll need to shields and Y caps to start with.

Also if your scope cannot resolve the high frequency noise then you are basically working blind.

No regulation is fine, I assume you are running at or near 50% duty so you basically have a fixed ratio DC-DC and the output will sag a little with load, totally fine for audio.

However there appears to be zero protection in the SMPS section, short of some quick bench tests I would not use this as a long term power supply, esp not unsupervised!

Also FYI under no circumstances is it ever a good idea to put any capacitors in parallel with a switching device like IGBT or FET, unless you really know what you are doing (resonant supplies). Snubbers yes but this is only to deal with a specific problem, and generally in the nF not uF! and they need to be tuned, which you'll find very difficult if you cannot see the over voltage spikes clearly.
 
  • #28
well the voltage spike is about 1v max in amplitude, the DC output voltage is +-85 volts, or 170 VDC.
The IGBT's are shielded from the heatsink electrically if that is what you mean by insulators.
I have watched the gate drive waveform , there is enough deadtime, the switches aren't overlapping and if they would they would have been long destroyed which they are not.

what protection are you looking for? the gate drive IC monitors basic functions like overvoltage etc, the secondary has galvanic isolation due to the transformer and the outputs have fuses , what else do I need.
 
  • #29
artis said:
well the voltage spike is about 1v max in amplitude, the DC output voltage is +-85 volts, or 170 VDC.
The IGBT's are shielded from the heatsink electrically if that is what you mean by insulators.
I have watched the gate drive waveform , there is enough deadtime, the switches aren't overlapping and if they would they would have been long destroyed which they are not.

what protection are you looking for? the gate drive IC monitors basic functions like overvoltage etc, the secondary has galvanic isolation due to the transformer and the outputs have fuses , what else do I need.

Re IGBT, the back of the device is the collector, this tab has a decent area and in conjunction with the electric insulation, creates a collector to chassis capacitance. Since the low side collector is flapping up and down at switching freq, this capacitance creates a common mode noise issue. One of the ways of handling this is put a metal layer in there, ie:

Collector tab
insulation
metal shield layer
insulation
heatsink

The shield is connected to the converter power ground, ie the IGBT emitter in this case, this provides a low imp return for this.

Re protections that are missing that I'd add before leaving it on while not watching it:

- thermal
- over current
 
  • #30
well over current is basically fuse , and thermal is at the AC mains side , I have a thermal safety switch which opens the incoming phase if the heatsink reaches over 90 degrees C. By the way I ahve tested it for a while and it seems pretty reliable, if anything heat is not an issue the aluminum heatsink I provided has plenty of reserve in it and is attached to the whole chassis which I also made from aluminum as to serve as one giant heatsink.

Ok I understand your point about the IGBT issue although from what I have measured this seems like a switching issue that runs through the wires instead of being induced into the wires from outside because putting other wires around the smps doesn't produce similar effects, I once even tried a few turn wire connected to scope and there was nothing similar.
 

Similar threads

Replies
37
Views
5K
  • · Replies 21 ·
Replies
21
Views
4K
  • · Replies 13 ·
Replies
13
Views
3K
Replies
19
Views
2K
  • · Replies 26 ·
Replies
26
Views
17K
  • · Replies 21 ·
Replies
21
Views
13K
  • · Replies 2 ·
Replies
2
Views
5K
  • · Replies 1 ·
Replies
1
Views
2K
  • · Replies 27 ·
Replies
27
Views
6K
  • · Replies 27 ·
Replies
27
Views
7K