Analyzing the output impedance and open loop gain of a IC-741 Op-Amp

Click For Summary
SUMMARY

The output impedance of the IC-741 Op-Amp is determined to be 75Ω, derived from the series combination of 25Ω and 50Ω resistors in the output stage. However, it is clarified that the output current flows through either resistor based on the output voltage, indicating that the output impedance is effectively either 25Ω or 50Ω, not a combination. The open-loop gain of the 741 Op-Amp is approximately 2 × 105, significantly high but not infinite, attributed to the contributions from the Darlington pair and input stage emitter followers. The discussion highlights the importance of understanding the frequency response in evaluating the open-loop gain.

PREREQUISITES
  • Understanding of operational amplifier (op-amp) fundamentals
  • Knowledge of output impedance calculations in electronic circuits
  • Familiarity with Darlington pair configurations
  • Basic concepts of frequency response in amplifiers
NEXT STEPS
  • Research the output impedance characteristics of various op-amps
  • Learn about the frequency response of the IC-741 Op-Amp
  • Study the role of Darlington pairs in amplifier design
  • Explore the small signal model of operational amplifiers
USEFUL FOR

Electronics engineers, students studying circuit design, and anyone involved in the analysis and application of operational amplifiers, particularly the IC-741 model.

PhysicsTruth
Messages
117
Reaction score
18
Homework Statement
Analyze qualitatively, the output impedance and the open loop gain of a IC 741 Op-Amp from its internal circuit.
Relevant Equations
##V_{out} = A_{o} ( V_{in1} - V_{in2})##
##A_{o}## is the open loop voltage gain.
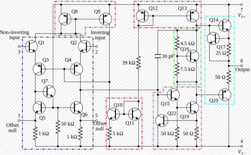
Here is the internal circuit of the 741 Op-Amp -
use_3.png


Looking at the output stage, the output impedance seems to be the series combination of ##25 \Omega## and ##50 \Omega##, that is ##75 \Omega##. Is this a qualitative explanation enough to justify the output impedance, or am I wrong somewhere and need to take into account some other impedances as well.

Coming to the open-loop gain, the output Push-Pull amplifier has no voltage gain, only it's achieved at the Darlington pair and the initial input stage emitter followers. How do I go on to claim qualitatively that the open loop gain is significantly high, and nearing infinity?
 
Physics news on Phys.org
PhysicsTruth said:
Looking at the output stage, the output impedance seems to be the series combination of 25Ω and 50Ω, that is 75Ω. Is this a qualitative explanation enough to justify the output impedance, or am I wrong somewhere and need to take into account some other impedances as well.
No. The output current flows either through one resistor or the other, depending on the output voltage and the way the load is connected. So it's basically 25 ohms or 50 ohms; there is no combination.
 
  • Like
Likes   Reactions: PhysicsTruth
DaveE said:
No. The output current flows either through one resistor or the other, depending on the output voltage and the way the load is connected. So it's basically 25 ohms or 50 ohms; there is no combination.
Okay, I realize that now. Coming to the open-loop gain, I guess only the Darlington pair, and the input stage emitter followers contribute to the small signal open loop voltage gain, and that should be the product of 4 transistors' current gain, and should be around the order of 10E+8, which is nearing infinity, as it should be, for an ideal op-amp. But, on doing some more extensive search, I found that the open-loop voltage gain is around ##2 \times 10^{5}## for the 741 Op-Amp. Where am I possibly going wrong, and does this happen due to the frequency response?
 

Similar threads

  • · Replies 4 ·
Replies
4
Views
6K
  • · Replies 8 ·
Replies
8
Views
4K
  • · Replies 9 ·
Replies
9
Views
3K
Replies
5
Views
3K
  • · Replies 4 ·
Replies
4
Views
5K
  • · Replies 27 ·
Replies
27
Views
7K
  • · Replies 3 ·
Replies
3
Views
2K
  • · Replies 10 ·
Replies
10
Views
4K
  • · Replies 13 ·
Replies
13
Views
6K
  • · Replies 13 ·
Replies
13
Views
11K