Calculating Component Values in this Low-Frequency CE Amplifier Circuit

Click For Summary

Discussion Overview

The discussion revolves around calculating component values, specifically the capacitor C1, in a low-frequency common emitter (CE) amplifier circuit. Participants explore the implications of input impedance and current gain in their calculations, focusing on both AC and DC parameters.

Discussion Character

  • Technical explanation
  • Debate/contested
  • Mathematical reasoning

Main Points Raised

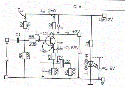
  • One participant seeks assistance in calculating the value of capacitor C1 for a specified frequency of 25Hz.
  • Another participant suggests determining the input impedance at the junction of three resistors, indicating a need for a more detailed analysis.
  • A participant provides a method for estimating the equivalent impedance seen by C1, involving the transistor's β value and the emitter resistor, while noting the complexity of the calculation.
  • Some participants argue against estimating the transistor's β, stating that both the base and collector currents are provided, which could lead to a more accurate calculation.
  • There is a discussion about the distinction between AC current gain and DC working point, with one participant emphasizing that the AC current gain is the relevant factor for their calculations.
  • Participants express uncertainty about the correctness of their calculations, with some questioning the validity of previous claims regarding the relationship between DC parameters and AC gain.

Areas of Agreement / Disagreement

Participants do not reach a consensus on the best approach to calculate C1 or the relevance of DC versus AC parameters in determining the transistor's behavior. Multiple competing views remain regarding the necessity of estimating β and the interpretation of current gain.

Contextual Notes

Limitations include potential misunderstandings regarding the definitions of AC and DC parameters, as well as the assumptions made about the transistor's characteristics. The discussion reflects varying levels of familiarity with the circuit analysis involved.

MiguelHut
Messages
3
Reaction score
0
Hi guys , i need help. How do i calculate C1? fu=25Hz
 

Attachments

  • rt.GIF
    rt.GIF
    39.1 KB · Views: 313
Engineering news on Phys.org
Determine the input impedance of that stage as seen at the junction of the 3 resistors.
 
  • Like
Likes   Reactions: berkeman
Is this ok?
 

Attachments

  • bh.GIF
    bh.GIF
    38.8 KB · Views: 253
MiguelHut said:
Is this ok?
Well, no. Let us start to the left. If you disconnect R6, C1 sees the parallel connection of R7 and R8 (13k). Now reconnect R6. The equivalent impedance seen through R6 depends on the transistor (the β of the transistor at the working point) and the emitter resistor. This is a somewhat cumbersome calculation, but to get a ballpark value, assume β=100. Then the impedance seen through R6 is approximately R6 + 100*R3. This impedance appears in parallel with the 13k calculated above.

So - estimating the AC impedance on the right side of C1 to be about 10k, you can calculate the size of C1.
 
Tom.G said:
There is no need to guess the transistor β. Both the Base current and Collector current are given.
Yes. But - we are not talking about the DC working point, but the AC current gain.
 
Is this right?
 

Attachments

MiguelHut said:
Is this right?
No.
  1. 3mA/12μA = 3000μA/12μA = 250
  2. 3mA and 12μA determines the DC working point, not the current gain
 
Svein said:
Yes. But - we are not talking about the DC working point, but the AC current gain.
Here is a pretty good tutorial on how to calculate the input impedance of a CE amplifier:

https://www.electronics-tutorials.ws/amplifier/input-impedance-of-an-amplifier.html

1568827674356.png


1568827725754.png
 
  • Like
  • Informative
Likes   Reactions: Averagesupernova, Tom.G and dlgoff

Similar threads

  • · Replies 3 ·
Replies
3
Views
3K
  • · Replies 12 ·
Replies
12
Views
3K
  • · Replies 4 ·
Replies
4
Views
2K
  • · Replies 5 ·
Replies
5
Views
3K
  • · Replies 16 ·
Replies
16
Views
3K
  • · Replies 2 ·
Replies
2
Views
2K
Replies
12
Views
2K
  • · Replies 20 ·
Replies
20
Views
4K
  • · Replies 6 ·
Replies
6
Views
6K
  • · Replies 3 ·
Replies
3
Views
2K