Can somebody tell me the calaculations of this 2 transistor circuit?

  • Thread starter Thread starter michael1978
  • Start date Start date
  • Tags Tags
    Circuit Transistor
Click For Summary

Discussion Overview

The discussion revolves around the calculations involved in a two-transistor circuit, specifically focusing on understanding how a current of 10mA is achieved. Participants explore various approaches to analyzing the circuit, including the relationships within bipolar junction transistors (BJTs) and the implications of specific voltage values.

Discussion Character

  • Exploratory
  • Technical explanation
  • Homework-related
  • Debate/contested

Main Points Raised

  • Some participants inquire about the calculations for the circuit, expressing confusion over how the current of 10mA is derived.
  • One participant suggests labeling the voltages at each node as a starting point for analysis.
  • Another participant emphasizes the importance of understanding the relationships between the different ports of a BJT to solve the circuit.
  • A later reply offers a hint regarding the base-emitter voltage of the 2N5401 Q6, suggesting that it is approximately 0.62V when it begins to turn on, which influences the current through a resistor in parallel.
  • Some participants express frustration with the perceived difficulty of the problem and mention that they found answers in another forum, providing specific calculations related to the base-emitter voltage and current through the resistor.
  • There is a discussion about the goal of the forum being to share knowledge rather than simply providing answers, with some participants advocating for a more engaged learning approach.

Areas of Agreement / Disagreement

Participants do not reach a consensus on the best approach to solve the problem, and there are competing views on how to assist the original poster in understanding the calculations.

Contextual Notes

Some assumptions about the circuit's operation and the specific values used in calculations are not fully explored, leaving room for uncertainty in the analysis presented.

michael1978
Messages
434
Reaction score
19
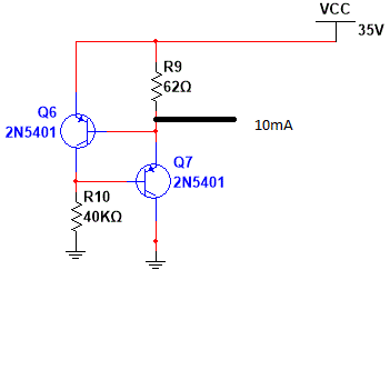
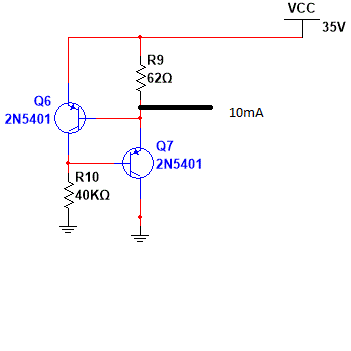
can somebody tell me this circuits calculations, how come 10mA
please
1.gif
 

Attachments

  • 1.gif
    1.gif
    3.8 KB · Views: 1,446
Engineering news on Phys.org
michael1978 said:
can somebody tell me this circuits calculations, how come 10mA
pleaseView attachment 218125 View attachment 218125 View attachment 218125
To start do you know how to solve for BJT circuits?
If you do know the relationship between the different ports of a BJT, then you can do what berkeman said and dive into the math.
 
Just a short hint:
When you assume a "normal" (classical) value for the voltage across the B-E path of Q6 (linear operation of Q6), it is a very simple task to get a rough estimate for the current through a resistor which is in parallel to this B-E junctiun.
 
  • Like
Likes   Reactions: CWatters
why you make it so difficult?
it easy, i put the problem in other forum
this is the answer for there
The base-emitter voltage of the 2N5401 Q6 is about 0.62V when it begins to turn on. When Q6 turns on it begins to cutoff Q7 so the current in R9 and Q7 is constant at 0.62V/62 ohms= 10mA.
 
michael1978 said:
why you make it so difficult?
it easy, i put the problem in other forum
this is the answer for there
The base-emitter voltage of the 2N5401 Q6 is about 0.62V when it begins to turn on. When Q6 turns on it begins to cutoff Q7 so the current in R9 and Q7 is constant at 0.62V/62 ohms= 10mA.

The goal of this forum is to share knowledge and grow the community and members, not to just blindly give you answers. In order to properly help you learn we need to know what level of experience you have, and why you are stuck on a problem. We won't spoon feed you answers if you don't respond to our questions.
 
  • Like
Likes   Reactions: LvW
michael1978 said:
why you make it so difficult?
Why do you need to be given answers, when it is so easy to figure them out with our hints. You will not get very far in life with this approach, I'm afraid.

Thread is done.
 
  • Like
Likes   Reactions: K Murty, LvW, NTL2009 and 1 other person

Similar threads

Replies
11
Views
3K
  • · Replies 14 ·
Replies
14
Views
2K
Replies
4
Views
2K
  • · Replies 6 ·
Replies
6
Views
2K
Replies
68
Views
8K
  • · Replies 80 ·
3
Replies
80
Views
7K
Replies
12
Views
3K
  • · Replies 5 ·
Replies
5
Views
4K
Replies
4
Views
2K
  • · Replies 5 ·
Replies
5
Views
2K