Capacitor equation to be used in electrical analysis

  • Thread starter Thread starter PhysicsTest
  • Start date Start date
  • Tags Tags
    Capacitor equation
Click For Summary

Discussion Overview

The discussion revolves around the equations used for capacitors in electrical analysis, particularly in the context of AC circuits and their implications for circuit design. Participants explore various equations, their derivations, and applications, while addressing confusion regarding the appropriate use of these equations in different scenarios.

Discussion Character

  • Exploratory
  • Technical explanation
  • Debate/contested
  • Homework-related
  • Mathematical reasoning

Main Points Raised

  • Some participants express confusion about which equation to use for capacitors, specifically Q=CV versus V=Z*I, noting that the choice depends on the known variables and the type of analysis being performed.
  • One participant mentions that in electronic systems, capacitive reactance is often expressed as Z_{C}=\frac{1}{\omega C}, while another points out that it has a negative sign, indicating a phase shift.
  • A later reply clarifies that the full expression for capacitive impedance includes a phase angle, Z_{C}=\frac{-i}{\omega C}, while another participant emphasizes the importance of distinguishing between reactance and impedance.
  • Participants discuss the relationship between current and voltage in capacitors, with one providing a more comprehensive equation involving integration of current over time.
  • There is a debate about the correct representation of capacitive reactance and its implications for phase shifts in AC circuits, with some participants disagreeing on the interpretation of negative signs in equations.
  • One participant shares their ongoing struggle to solve a specific circuit, seeking guidance on the direction of their analysis and expressing uncertainty about their approach.
  • Another participant advises against using numerical values in equations prematurely, suggesting that maintaining variables allows for clearer analysis and understanding of circuit relationships.

Areas of Agreement / Disagreement

Participants exhibit a mix of agreement and disagreement on various points, particularly regarding the interpretation of capacitive reactance and the appropriate equations to use in different contexts. The discussion remains unresolved on several technical aspects, with multiple competing views present.

Contextual Notes

Some participants highlight the importance of maintaining clarity in notation and the potential for confusion when using non-standard representations. There are also mentions of limitations in understanding due to the complexity of the equations involved.

Who May Find This Useful

This discussion may be useful for students and practitioners in electrical engineering or physics who are grappling with the application of capacitor equations in circuit analysis, particularly in AC contexts.

PhysicsTest
Messages
260
Reaction score
27
TL;DR
I am confused with the capacitor equation to be used.
I am confused with the equation to be used for capacitor in electrical analysis
The standard equation we have is Q=CV -> 1
the other equation is is V = Z*I ohms law Z is the impedance of the capacitor. Both are giving me voltage, which one to use ?
 
Engineering news on Phys.org
PhysicsTest said:
Both are giving me voltage, which one to use ?
That depends on how you got there, and if you know Z or Q.
It also depends on the type of analysis, as an AC circuit or as a charge pump.
 
In an electronic system you mostly use [itex]Z_{C}=\frac{1}{\omega C}[/itex].
 
Svein said:
In an electronic system you mostly use ...
But capacitive reactance has a negative sign.
 
Baluncore said:
But capacitive reactance has a negative sign.
Yes... actually the full expression is [itex]Z_{C}=\frac{-i}{\omega C}[/itex] to indicate the full phase angle. I just gave the amplitude in my answer.
 
PhysicsTest said:
I am confused with the equation to be used for capacitor in electrical analysis
The standard equation we have is Q=CV -> 1
the other equation is is V = Z*I ohms law Z is the impedance of the capacitor. Both are giving me voltage, which one to use ?
You forgot one... :wink:
$$v(t) = \frac{1}{C} \int i(t) \,dt $$
 
  • Like
Likes   Reactions: hutchphd
Have you studied calculus yet?
 
DaveE said:
Have you studied calculus yet?
Yes
 
These are all just variations on one basic equation, depending on how you want to approach your problem.
$$ q(t) = C⋅v(t) \Leftrightarrow \int i(t) \, dt +Q_o = C⋅v(t) \Leftrightarrow \int i(t) \, dt = C⋅(v(t) - V_o) \Leftrightarrow i(t) = C⋅\frac{dv(t)}{dt} $$

For AC analysis where ##i(t)## and ##v(t)## are limited to sinusoids, or for more sophisticated analysis with Laplace transforms, we can use the concept of complex impedance, where ##v = Z⋅i##, with ##Z( \omega )= \frac{1}{j \omega C}##, or ##Z( s )= \frac{1}{sC}##. In these cases ##\omega## must be well defined.

edit: rearranged things to deal with the integration constant.
 
Last edited:
  • Informative
Likes   Reactions: berkeman
  • #10
BTW, it's the same for inductors. If you just swap ##i(t) \leftrightarrow v(t)## and rename the constants, you get this:

$$ \int v(t) \, dt = L⋅(i(t) - I_o) \Leftrightarrow v(t) = L⋅\frac{di(t)}{dt} $$

and ##Z( \omega )= j \omega L##, or ##Z( s )= sL##.

There is no common name for the equivalent to charge. But if you talk with people that do a lot of magnetics design, they'll mention volt⋅seconds often.
 
  • Like
Likes   Reactions: berkeman
  • #11
Baluncore said:
But capacitive reactance has a negative sign.
I think we should be more exact (to avoid confusion at the beginners side) : The capacitive reactance is not negative. However, it causes a phase shift of 90 deg between voltage and current.
Therefore, we use the imaginary notation and write Zc=1/jwC=-j/wC.
 
  • #12
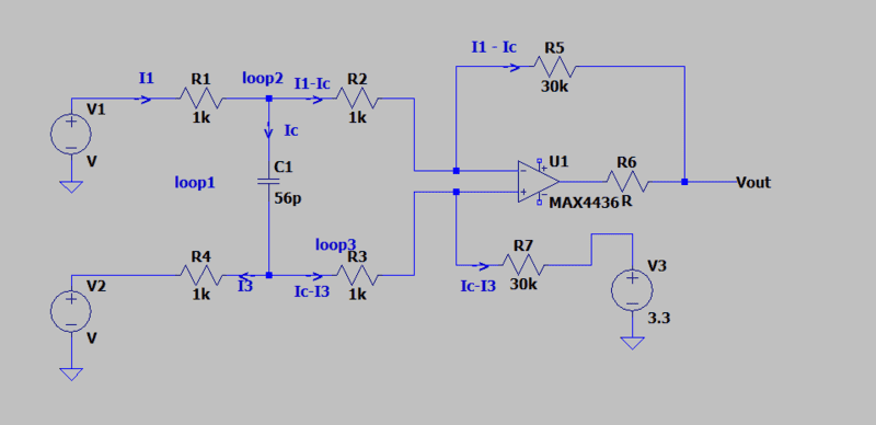
I keep trying to solve the following circuit with equations but i always fail and never able find a final solution, i am trying again now let me see if i can finish
1690264391138.png
1690274829742.png


1690274866883.png


Now i plan to solve for I1, I2, I3 check the frequency response, am i in correct direction?
##Z_c = -\frac{1}{j\omega c}##
 
  • #13
LvW said:
The capacitive reactance is not negative.
XL = w·L
XC = -1 / w·C
X = XL + XC
Z = R + j X
Resonance occurs when XL + XC = 0; Not when; XL = XC .
 
  • Like
Likes   Reactions: hutchphd
  • #14
Baluncore said:
XL = w·L
XC = -1 / w·C
Sorry, but I cannot agree. Can you explain WHY you wrote "XC = -1 / w·C" ?

I think, we should write
ZL = jw·L and |ZL|=XL=wL
ZC = -j / w·C and |ZC|=XC=1/wC

That means "1/j=-j" indicats just a phase shift according to exp(-jPi/2)=-j.
In contrast, a minus sign is equivalent to a phase shift of 180deg.
 
  • #16
LvW said:
Sorry, but I cannot agree.
Maybe because you are speaking of impedance, he is speaking of reactance?
 
  • Like
Likes   Reactions: hutchphd
  • #17
PhysicsTest said:
I keep trying to solve the following circuit with equations but i always fail and never able find a final solution, i am trying again now let me see if i can finish
View attachment 329618View attachment 329622

View attachment 329623

Now i plan to solve for I1, I2, I3 check the frequency response, am i in correct direction?
##Z_c = -\frac{1}{j\omega c}##
You have some sign errors in eq3.
 
  • Like
Likes   Reactions: PhysicsTest
  • #18
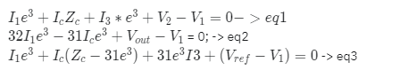
Thank you i have updated to
##I_1e^3 + I_c(Z_c+31e^3) -31e^3I_3 + (V_{ref} -V_1) = 0 ##

I will solve for equations and frequency response, i am not sure if i can solve manually or i need to take help of tool.
 
  • #19
PhysicsTest said:
Thank you i have updated to
##I_1e^3 + I_c(Z_c+31e^3) -31e^3I_3 + (V_{ref} -V_1) = 0 ##

I will solve for equations and frequency response, i am not sure if i can solve manually or i need to take help of tool.
Sorry to be dense, but what is ##e^3## -- what are you cubing?
 
  • #20
berkeman said:
Sorry to be dense, but what is ##e^3## -- what are you cubing?
I am trying to represent K in e3 instead of 1000.
 
  • #21
PhysicsTest said:
I am trying to represent K in e3 instead of 1000.
Yikes. It's best not to make up your own notation, especially when asking for help from others. It is also better not to substitute numerical values into equations until you have arrived at your solution with variable names. That's when you substitute in the numbers (with "k" = 1000) and generate your numerical answer.
 
  • Like
Likes   Reactions: PhysicsTest
  • #22
Pro tip - This is really important IMO!
Don't formulate your equations with numerical values for the constants like resistors or voltage references. Everything should be either a variable or a constant initially. Then do as much algebra as possible to find a simplified form BEFORE you put the numbers in.

So, for your first equation, I would have written ## I_1R1+I_cZ_c+I_3R_4+V_2-V_1=0##.

It may seem like more work at first, but there are many advantages:

1) Everything has a unique name. No one will be confuse as when you say 'what if we change the e3 resistor value?' It is common for circuits, like yours, to have several components with the same value.

2) If someone gives you the same circuit but with different values, you will likely have to start the analysis again at the beginning instead of simply recalculating the final result.

3) Algebraic simplifications with numerical values can obscure the more general result. Very often there are relationships between the circuit components that are hard to see if everything is shown as a specific number. For example, if I say the gain of an amplifier is ##Av=(1+\frac{R1}{R2})## you can immediately see that it is the ratio ##\frac{R1}{R2}## that matters more than just the value of ##R1##. In the other scenario the result of your calculation may be ##Av=11## which tells you nothing about that type of circuit, it's just your specific case.

4) This process will help you over the long run to recognize typical forms, common circuit elements, and help you partition circuits into simpler groups for analysis. You can often reuse your analytical work, perhaps by memorization, when you see a common circuit. For example, if you removed R1, C1, and R4 from your circuit I could simply write down the formula for the output voltage from memory because that is a very common application. I don't think I would have learned that if every time I solved it it was a mass of numbers in the equations.

5) Circuit analysis can often be simplified by approximations. For example ##1M\Omega + 4\Omega \approx 1M\Omega ##. This looks simple with the numerical values, but it doesn't show you when you can and can't simplify things and doesn't allow you to relate those simplifications back to the schematic that generated them.

6) Putting in numbers early destroys your ability to check your work with dimensional analysis. For example, if you tell me that your circuits time constant is ##\tau = \frac{C1C2}{C1+C2}⋅\frac{R1+R2}{R4}## I can immediately see that you are wrong, I don't even need to see the circuit or the equations. This has units of capacitance, not seconds as it should. [note that this assumes we are using the naming convention for circuit elements that includes the basic units, i.e. you never name a resistor ##C6##, or a voltage source ##I3##].

7) Putting the numbers in early is usually an irreversible process. It is hard to see the reasoning in a derivation or to go back to find and fix errors sometimes. Of course if you do need a numerical answer at any point you can just put the values in and work your calculator. You often can't do that in reverse.

8) In the real world, engineers have to check their own work to see if they made a mistake. Because everyone makes mistakes! There is no TA with a red pen. Your boss doesn't want to, and probably can't do it. If your boss does have to check everything you do, what value have you added to that company? Who gets laid off first? Several of the things I've previously mentioned make it hard to verify BY YOURSELF that you have done the analysis correctly. Always check your own work, this is a skill that isn't taught or practiced enough in schools IMO.
 
Last edited:
  • Like
Likes   Reactions: PhysicsTest, LvW and hutchphd
  • #23
Very challenging equation to solve but arrived at the following equation for I1 current

1690355749705.png

I will try to plot frequency and see if i am in correct direction.
 
  • #24
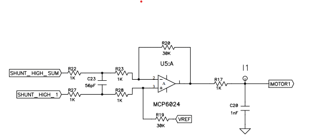
With LTspice i tried to simulate only one portion of the schematic
1690372792234.png


The filtering happens only at ##f=\frac{1}{2\pi rc} ## I substituted r = 2K, C = 56PF
f = 1.4MHz. Why do we need to attenuate at this frequency?
 
  • #25
PhysicsTest said:
Why do we need to attenuate at this frequency?
The circuit is a low-pass filter. It attenuates higher frequencies. That keeps RF and EMI out of the op-amp. What is the gain⋅bandwidth product of the op-amp used?
 
  • #26
The opamp is MCP6021 opampdatasheet
The data sheet shows 10MHz. Is it related with 1.4MHz?
1690381769677.png
 
  • #27
GBWP = 10 MHz;
Circuit gain = 15 ;
BW = 10 MHz / 15 = 667 kHz.
 
  • #28
PhysicsTest said:
With LTspice i tried to simulate only one portion of the schematic
Which analysis type did you use this time? :wink:

What variables did you plot?
 

Similar threads

  • · Replies 32 ·
2
Replies
32
Views
4K
  • · Replies 6 ·
Replies
6
Views
1K
Replies
3
Views
2K
  • · Replies 2 ·
Replies
2
Views
3K
  • · Replies 21 ·
Replies
21
Views
3K
  • · Replies 19 ·
Replies
19
Views
3K
  • · Replies 15 ·
Replies
15
Views
3K
Replies
5
Views
3K
  • · Replies 4 ·
Replies
4
Views
2K
  • · Replies 28 ·
Replies
28
Views
15K