Circuit Problem with diodes and resistors with sine wave input

Click For Summary

Homework Help Overview

The discussion revolves around a circuit problem involving diodes and resistors with a sine wave input. Participants are tasked with sketching the output voltage (Vo) and determining the available DC voltage based on the behavior of the circuit during different phases of the input signal.

Discussion Character

  • Exploratory, Conceptual clarification, Problem interpretation, Assumption checking

Approaches and Questions Raised

  • Participants explore the behavior of diodes in response to a sine wave input, discussing current paths during positive and negative cycles. Questions arise regarding the impact of resistor configurations and the role of ground connections in the circuit.

Discussion Status

There is an ongoing exploration of current paths and resistor interactions, with some participants suggesting drawing complete current paths for clarity. Questions about the assumptions regarding ground connections and their implications for circuit behavior are also being examined.

Contextual Notes

Participants note potential confusion regarding the ground connections and their reference points, as well as the implications of circuit layout on understanding current flow. There is mention of missing information in diagrams and the need for clearer representations of circuit elements.

GreenPrint
Messages
1,186
Reaction score
0

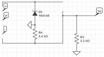
Homework Statement



Sketch Vo for the network shown (see attachment) and determine the dc voltage available.

Homework Equations





The Attempt at a Solution



Vi is a sine like wave with amplitude of 100 V and goes on for one period.

When Vi is positive, the diode on the right goes directly to Vo so Vo is the same as Vi during the first half period. The second half period Vi is negative and goes down to -100. The diode on the left is on and Vi goes directly to ground so Vo is zero.

I think this was way to easy and I'm doing something wrong. Any help would be nice.
 

Attachments

  • Capture.PNG
    Capture.PNG
    4.7 KB · Views: 506
Physics news on Phys.org
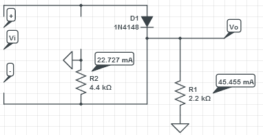
Sketch the path that current follows for the half-cycle where the + terminal is more +ve than the -. Determine the peak value of the current in R3 during this half-cycle. (Ignore the diode drops.)
 
Well when Vi is at it's peak positive voltage of 100 V the diode on the left is in the off state and acts like an open circuit. The diode on the right side is in the on state and allows current to flow though. The resistor branch on the right has 45.455 mA flowing through it and Vo = 100 V. The resistor branch on the left has 22.727 mA flowing though it. I have attached a picture of the diagram with these results.

I guess my confusion lies when Vi is in it's lowest negative voltage of -100 V. The diode on the left side is in the on state and current is allowed to flow through it. The diode on the right side is in the off state and acts like an open circuit. The current through the diode on the left goes straight to ground though or does it flow through the 4.4 K ohm resistor branch and up to Vo and down to the 2.2 K ohm resistor branch? I'm also attaching a picture of this diagram.

Oh... when Vi is at it's lowest negative voltage of -100 V the resistors are in series and form an equivalent resistance of 6.6 Kohm. There is a total of 15.152 mA flowing from the 2.2 k Ohm resistor with the positive and negative terminals labeled. As a result Vo is at (.0151)(2200) = -33 V?

It's negative because previously it was positive in the other direction.

Thanks for any help.
 

Attachments

  • Capture.PNG
    Capture.PNG
    2.5 KB · Views: 511
  • Capture2.PNG
    Capture2.PNG
    2.1 KB · Views: 501
Last edited:
It would have been much better had you not renamed elements each time!

You are nearly right. I suggest that you draw the complete current paths on the full circuit, in doing so you should see precisely which resistors are in a series path.
 
GP: You left out a resistor in your 1st drawing. NO: Can one assume that the Earth connections are connected to the - line?
 
Basic_Physics said:
NO: Can one assume that the Earth connections are connected to the - line?
You cannot assume that.
 
NO:Do we take the Earth connections to be at zero volts then?
GP: Ok, I see now. You combined the 2 resistors into one of 4.4k, but I think some of the current would also branch off to the - input terminal.
 
Sometimes a little rearranging of the layout can help with understanding. Here's the same circuit with the tricky ground connections replaced by obvious wire connections.

attachment.php?attachmentid=61661&stc=1&d=1378816757.gif
 

Attachments

  • Fig1.gif
    Fig1.gif
    1.7 KB · Views: 588
What is the function/idea behind the ground connection?
 
  • #10
Basic_Physics said:
What is the function/idea behind the ground connection?

Do you mean in general or in this circuit in particular?
 
  • #11
Is there a difference between the two reasons? Which implies that this is one of several reasons? It is just strange - to me -that electronic circuits utilize such such connections and I was wondering why or what their function is. Maybe start with the general idea behind such connections. I am not sure I will understand the detailed explanation for this one.
 
  • #12
Basic_Physics said:
Is there a difference between the two reasons? Which implies that this is one of several reasons? It is just strange - to me -that electronic circuits utilize such such connections and I was wondering why or what their function is. Maybe start with the general idea behind such connections. I am not sure I will understand the detailed explanation for this one.

The ground of a circuit is usually just a common reference point, and is frequently (but not always!) associated with the negative power supply line. It evolved from the days when equipment chassis were metal and made a handy way to distribute one of the DC power rails and signal reference points without running individual point-to-point wires. These metal chassis, particularly for radios, were usually also connected to an actual "earth ground" like a buried copper rod, water pipe, or other metal object making intimate connection with the soil (this was largely to improve the action of the antenna circuit for improved reception). Hence the evolution of terms like "ground", "chassis ground", and "earth ground" for circuitry.

The present circuit, with its apparent "floating ground" might make more sense if you were to replace the voltage source Vi with the secondary of a transformer.

Many pieces of equipment still use an actual Earth ground connection where electrical noise, static charge, or induced currents could be a problem for circuit operation or safety considerations. But for portable, battery-powered equipment, ground is largely a circuit drawing convenience to indicate a common reference point without drawing a lot of individual wires to a common node.
 
  • #13
Ok. Thank you. I think I understand it better now. That is why you drew the ground connection in dotted lines indicating that this may now be ignored if this is the only part of the circuit. Where would it be connected to if a transformer was used?
 
  • #14
Basic_Physics said:
Ok. Thank you. I think I understand it better now. That is why you drew the ground connection in dotted lines indicating that this may now be ignored if this is the only part of the circuit. Where would it be connected to if a transformer was used?

Probably the same place, if it is meant to establish the ground reference for whatever follows (where Vo "goes" if there's more circuitry to follow this "module"). The transformer would be acting to isolate the circuit ground from the AC mains. Much safer that way.
 
  • #15
I was referring to your remark about a "floating ground" meaning that it is not tied to some fixed reference. Thought you meant that with a transformer it would be tied to another part (like the transformer). Thanks anyway.
 
  • #16
Basic_Physics said:
I was referring to your remark about a "floating ground" meaning that it is not tied to some fixed reference. Thought you meant that with a transformer it would be tied to another part (like the transformer). Thanks anyway.

Taking the given circuit as an example, the ground connection shown establishes a common reference point for it and subsequent components connected to this circuit. Perhaps this circuit is built on a printed circuit board and this ground establishes common reference for this board (and any following circuitry also located on this board). This ground may or may not be shared with other boards or the AC mains grounding system. If it is not connected to the AC mains ground or earth, then it is a "floating ground".

For the most part, if you just treat the ground symbol as a common connection point you'll be fine. You're free to replace all the grounds with wires connecting them all together. It is important to remember that voltage supply negative terminals are not automatically considered to be the same as, or necessarily connected to, ground -- the circuit diagram should always be taken literally.
 

Similar threads

Replies
3
Views
986
  • · Replies 7 ·
Replies
7
Views
2K
  • · Replies 11 ·
Replies
11
Views
3K
  • · Replies 1 ·
Replies
1
Views
3K
  • · Replies 8 ·
Replies
8
Views
2K
  • · Replies 19 ·
Replies
19
Views
5K
  • · Replies 15 ·
Replies
15
Views
3K
Replies
3
Views
3K
  • · Replies 7 ·
Replies
7
Views
3K
  • · Replies 45 ·
2
Replies
45
Views
4K