Complex Circuit Calculations Involving Transistors

Click For Summary

Discussion Overview

The discussion revolves around complex circuit calculations involving transistors, focusing on understanding voltage potentials at various points in a circuit, the role of resistors and capacitors, and the implications of transistor parameters like β (beta). The scope includes homework-related queries, technical explanations, and conceptual clarifications.

Discussion Character

  • Homework-related
  • Technical explanation
  • Conceptual clarification
  • Debate/contested

Main Points Raised

  • One participant expresses difficulty in understanding complex circuits with transistors and seeks help.
  • Another participant suggests finding potentials at various points by inspection and mentions the need for assumptions regarding the emitter resistor and transistor parameters.
  • Several participants provide calculated values for voltages at different points in the circuit, using the voltage divider formula and discussing the implications of base current and β.
  • Concerns are raised about the validity of using the voltage divider formula when considering the base current of the transistor.
  • Discussion includes the significance of β as the intrinsic current gain of the transistor and its variability among different transistors.
  • One participant questions whether the transistor can be treated as a resistor in parallel with another resistor, given the small base current compared to the unloaded divider current.
  • Another participant discusses the effect of capacitors on DC conditions, noting that capacitors block DC and do not affect static analysis.
  • There is a clarification that the capacitor's impedance is infinite under steady DC, which leads to discussions about the implications for circuit analysis.

Areas of Agreement / Disagreement

Participants generally agree on the calculations presented but express uncertainty regarding the assumptions made about the transistor parameters and the role of capacitors in the circuit. Multiple competing views remain on the necessity of treating the transistor as a resistor and the implications of the capacitor's behavior in DC analysis.

Contextual Notes

Limitations include missing values for certain parameters (e.g., emitter resistor RE), assumptions about typical values for β, and the need for further reading on transistor behavior and circuit analysis techniques.

LovePhys
Messages
57
Reaction score
0

Homework Statement


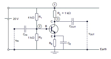
Hello everybody, I have a problem dealing with complex circuits, especially those that have extra symbols (transistors, earth, V_in, V_out). Hopefully somebody can give me helping hand. Thanks a bunch.

This is the link to the problem which is on page 11 (the first one):

http://www.vcaa.vic.edu.au/vce/studies/physics/pastexams/2006/physics1w06.pdf

I apologize for any inconvenience. I really do not know whether I can post a picture on this forum. So I think it's safe to post the link here.

Homework Equations


The Attempt at a Solution


I have been trying to read from many websites about transistors but it seems that they do not help much (they go into very small details which are beyond my level and my textbook does not explain things very clear). I am a year 11 student so please help me with this, I have struggled with this for a week and now I really worry.
 
Physics news on Phys.org
You should be able to find the potential at (1) by inspection. And the potential at (3) can be found easily enough, since you are given the collector current (8 mA). So what are they?

attachment.php?attachmentid=47046&stc=1&d=1336404340.gif


The potential at (2) is going to be a bigger problem; The question statement doesn't specify a value for the emitter resistor RE, nor does it provide any parameters for the transistor (the β in particular). Your only recourse will be to assume a typical value for β and proceed on that basis.
 

Attachments

  • Fig1.gif
    Fig1.gif
    4.2 KB · Views: 1,410
Thank you gneill. I have the answers for all of this:

1/ At point 1: [itex]V=20V[/itex]
2/ At point 2: Treating [itex]R_{1}[/itex] and [itex]R_{2}[/itex] as a simple voltage divider. Therefore:
[tex]V_{out}= \frac {R_{2}V_{in}}{R_{1}+R_{2}} = \frac {1×20}{1+4} =4 V[/tex]
3/ At point 3:
- Voltage drop across [itex]R_{C}[/itex]: [itex]V_{C} = IR_{C} = 8×10^-3×1×10^3= 8V[/itex]
- Therefore voltage drop at point 3 is: [itex]V=20-8=12(V)[/itex]

However, I do not understand why at point 2 they used the voltage divider formula. Also, is it that point 1 is connected in series with point 2?

Sorry, I do not even understand this circuit clearly.
 
LovePhys said:
Thank you gneill. I have the answers for all of this:

1/ At point 1: [itex]V=20V[/itex]
2/ At point 2: Treating [itex]R_{1}[/itex] and [itex]R_{2}[/itex] as a simple voltage divider. Therefore:
[tex]V_{out}= \frac {R_{2}V_{in}}{R_{1}+R_{2}} = \frac {1×20}{1+4} =4 V[/tex]
3/ At point 3:
- Voltage drop across [itex]R_{C}[/itex]: [itex]V_{C} = IR_{C} = 8×10^-3×1×10^3= 8V[/itex]
- Therefore voltage drop at point 3 is: [itex]V=20-8=12(V)[/itex]

However, I do not understand why at point 2 they used the voltage divider formula. Also, is it that point 1 is connected in series with point 2?

Sorry, I do not even understand this circuit clearly.

If you place your hand over the transistor and just consider R1 and R2 you'll see that they comprise a voltage divider with some load attached. If that load is very small compared to the total current flowing through the divider then the standard voltage divider equation will give a pretty good approximation of the potential. The load in this case is the base of the transistor, and we know that base currents are typically pretty small.

If the R1-R2 voltage divider is unloaded or the base current IB is negligible you get the "solution" result. You should be able to check whether or not this approximation is valid by establishing the unloaded current through the resistors and comparing it to an estimate of the base current. That's why I suggested assuming a typical value for β for the transistor.
 
I attempted to calculate the current through the unloaded R1-R2 voltage divider as you mentioned (I am not sure whether it's true or not): [itex]I=\frac {V_{in}}{R_{1}+R_{2}} =\frac {20}{(1+4)10^3}=0.004 (A)[/itex]

gneill said:
You should be able to check whether or not this approximation is valid by establishing the unloaded current through the resistors and comparing it to an estimate of the base current. That's why I suggested assuming a typical value for β for the transistor.

I am not sure what you meant by "an estimate of the base current". Also, can you please explain the meaning of β?

Thank you again!
 
LovePhys said:
I attempted to calculate the current through the unloaded R1-R2 voltage divider as you mentioned (I am not sure whether it's true or not): [itex]I=\frac {V_{in}}{R_{1}+R_{2}} =\frac {20}{(1+4)10^3}=0.004 (A)[/itex]
Yes, that's right. Expressing the result in mA that's 4 mA.
I am not sure what you meant by "an estimate of the base current". Also, can you please explain the meaning of β?
If you haven't come across the β parameter for transistors then you should do some additional reading on the topic. Your text should discuss this!

β is the intrinsic current gain of the transistor and represents the ratio of collector current to base current. It is also known by the parameter name hFE, which is often how you'll find it listed on the data sheet for a transistor. A small current IB in the base results in a larger current IC = β IB in the collector.

Batches of transistors, even from a single manufacturer and single production line, have unavoidable variations in their specifications. Data sheets for a given part will specify minimum, typical, and maximum values for most parameters, including β (hFE). Manufacturers will test and sort batches of transistors, assigning different part numbers (often just appending a suffix to differentiate them) and charging customers accordingly for better performing parts from the same batch!

Values for β for general purpose bipolar transistors are mostly in the range of 50 to 1000 or so with higher values belonging to more exotic (expensive) parts. Most of the time you'll run across transistors with a gain of about 100 and often circuits are designed assuming this as a minimum value; So a good choice for β when the actual value for the particular transistor is unknown is 100.

Can you estimate the base current if you assume that the β is 100? How does it compare to the base voltage divider unloaded current?
 
Sorry gneill, my textbook does not mention β or hfe. Thank you for your detailed explanation. Now I think I understand it better.

If β=100 then [itex]I_{B}=\frac {I_{C}}{β} =\frac {8×10^{-3}}{100}=8×10^{-5} (A)[/itex]. So the base current is much smaller than what we calculated when the voltage divider is unloaded.

I suspect if the transistor "blocked" the current. Can we treat the transistor as a resistor connected in parallel with R2?
 
LovePhys said:
Sorry gneill, my textbook does not mention β or hfe. Thank you for your detailed explanation. Now I think I understand it better.

If β=100 then [itex]I_{B}=\frac {I_{C}}{β} =\frac {8×10^{-3}}{100}=8×10^{-5} (A)[/itex]. So the base current is much smaller than what we calculated when the voltage divider is unloaded.

I suspect if the transistor "blocked" the current. Can we treat the transistor as a resistor connected in parallel with R2?
You could... but is it necessary if the base current is so much smaller than the unloaded divider current? How much effect will it have on the divider potential?
 
I think it's not really necessary, but I am trying to explain why the current across the voltage divider drops so much. Now I think this has something to do with either RE or the capacitor CIN on the circuit. I'm not quite sure about the resistance of the capacitor (I made a search and people on other forums said that the resistance was zero).
 
  • #10
Hi LovePhys. Capacitors have no effect on static (i.e., DC) conditions. Imagine the capacitor removed from the circuit for your DC analysis. A capacitor's impedance is infinite under steady DC.
 
  • #11
Hello NascentOxygen.

Forgive me if I am wrong, but I think since the capacitor's impedance is infinite, it's going to "prevent" the current from flowing through the rest of the circuit, isn't it? I am mentioning CIN.

Thank you!
 
  • #12
Yes, CIN blocks DC, so the operating point of any earlier transistor stages does not affect this one. You can design each stage's bias independently because the coupling capacitors block DC.
 
  • #13
NascentOxygen said:
Yes, CIN blocks DC, so the operating point of any earlier transistor stages does not affect this one. You can design each stage's bias independently because the coupling capacitors block DC.

Sorry, I am quite confused when taking the two capacitors into consideration. Do they block everything and there's no electricity in the circuit? I think the two sources of power (the one with voltage of 20V and VIN) provide DC current. I don't even understand the circuit very well.

Thank you again!
 
  • #14
The capacitors block DC, but they allow AC through. So an amplifier like this cannot amplify the DC component of the input signal, VIN; it will amplify just the AC component. (Not only must it be AC, but it must be of sufficiently high frequency according to the actual values of capacitance in relation to the circuit resistances.)
 

Similar threads

  • · Replies 4 ·
Replies
4
Views
3K
  • · Replies 3 ·
Replies
3
Views
2K
  • · Replies 1 ·
Replies
1
Views
2K
  • · Replies 8 ·
Replies
8
Views
3K
  • · Replies 11 ·
Replies
11
Views
2K
  • · Replies 2 ·
Replies
2
Views
2K
  • · Replies 1 ·
Replies
1
Views
2K
  • · Replies 3 ·
Replies
3
Views
2K
  • · Replies 4 ·
Replies
4
Views
3K