Designing DC motor with 8051 and transisors

Click For Summary

Discussion Overview

The discussion revolves around designing a bidirectional DC motor using an H bridge circuit with transistors, specifically focusing on the configuration and control of the transistors, as well as the implications of using resistors in the circuit. Participants explore different designs and their operational characteristics, including the use of bipolar versus MOSFET transistors.

Discussion Character

  • Technical explanation
  • Debate/contested
  • Mathematical reasoning

Main Points Raised

  • One participant questions the rationale behind connecting the input signal to the same side of the transistors in different circuit designs.
  • Another participant explains the differences between using npn and pnp transistors in terms of their paths to ground and saturation behavior, noting that bipolar transistors may generate more heat compared to MOSFETs.
  • A participant raises concerns about the absence of resistors at the base of the transistors, highlighting potential issues with the 8051 output and the need for resistors to prevent undue stress on the output drivers.
  • There is a suggestion to use NPN transistors for the ground connection and PNP for the +V connection, emphasizing the importance of proper logic to drive the transistors into saturation.
  • One participant recommends considering a dedicated H bridge chip for better performance and reliability, citing the SN754410 as a viable option.
  • Another participant inquires about the use of buttons for controlling the motor's direction and stopping it, seeking guidance on their placement and necessary connections to the 8051.

Areas of Agreement / Disagreement

Participants express differing views on the best transistor configuration and the necessity of resistors in the circuit. There is no consensus on the optimal design approach, and multiple competing views remain regarding the use of bipolar versus MOSFET transistors and the implementation of control buttons.

Contextual Notes

Participants mention various assumptions regarding the specifications of the motor and the operational characteristics of the transistors, but these assumptions remain unresolved. The discussion also highlights the importance of considering voltage levels and current requirements in the design.

go2255
Messages
11
Reaction score
0
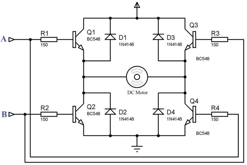
I want to design a bidirectional DC motor ,
so use four transistors in the H bridge circuit.

I can understand the first circuit,
but for the second, I can't understand why input signal ,
eg: A, is connected to the same side of transistors?

What is the differences, which one I should choose?


1.
attachment.php?attachmentid=69008&stc=1&d=1398343947.jpg


2.
attachment.php?attachmentid=69009&stc=1&d=1398343947.jpg
 

Attachments

  • DC-Motor-Driving-using-H-Bridge-1024x683.jpg
    DC-Motor-Driving-using-H-Bridge-1024x683.jpg
    27.3 KB · Views: 755
  • Good_H_bridge_Schematic.jpg
    Good_H_bridge_Schematic.jpg
    7.5 KB · Views: 672
Engineering news on Phys.org
The difference is the path to ground. In the first figure, the design uses npn transistors, and in the second it uses pnp transistor to pull to ground. With bipolar transistors you will probably see using either of these designs, more heat generated in the transistors than if you used a design with MOSFETs. In the top design, the bottom transistors will be driven into saturation with sufficient voltage on A or B (provided there is enough current), this really depends on the specs of the motor and how much current you need to push through the motor. [Saturation is driving the transistor into its most ON state, this drops the least voltage across the CE junctions and passes the most current while limiting the power dissipated (heat) from the transistor.] On the second design the path to ground will be limited to the PN junction voltage from motor to base, so if A is operating from the same supply, you will probably not achieve saturation in design 2 on the ground path from the motor.

Both designs will require A & B voltage probably be about 0.5 to 1 volt above +V to drive the top rail (+V) to the motor such that the upper transistors are in saturation. If these are very small motors and if you are driving A & B with CMOS 8051 outputs direct, then you should limit +V to about 4.0 - 4.25 at most. Otherwise, you will need voltage translation to try and drive the upper transistors into saturation.

If the motor you are trying to control draws much current under normal run conditions, I would recommend searching the web for MOSFET H bridge alternative.
 
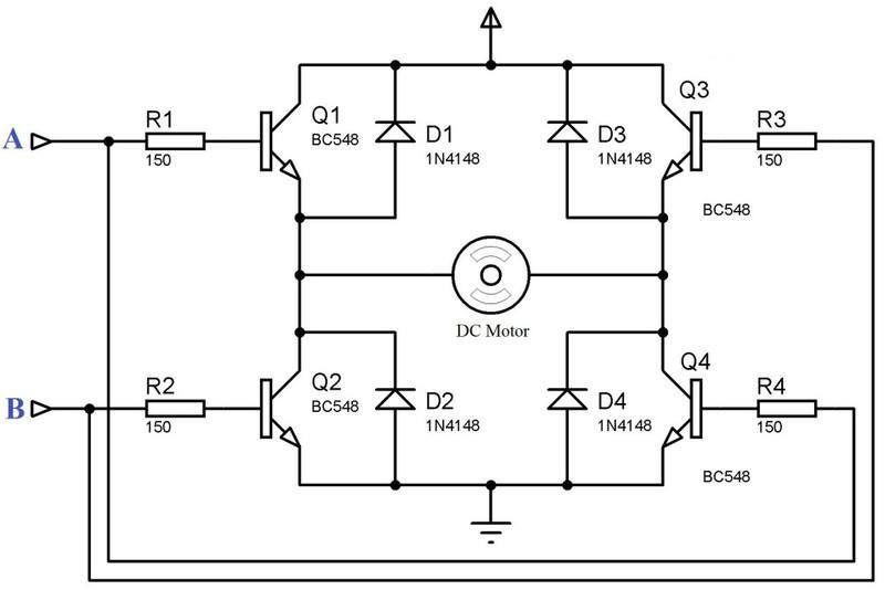
I want to design a bidirectional DC motor ,
so I use four transistors in the H bridge circuit.

Is there any problems if there is no resistors in the base of transistors?

How can I use 3 buttons for stop,forward and backward control of the motor?
Where should I put them?

Which pins of 8051 are necessary to be connected except Vcc and GND?

attachment.php?attachmentid=69016&stc=1&d=1398353894.jpg
 

Attachments

  • 20140424_232842.jpg
    20140424_232842.jpg
    23.8 KB · Views: 530
YES! Big problem without resistors!

The base to emitter junction is a forward bias PN junction when "on". As such that voltage is around 0.7 volts. Since your base of the ground path transistor is tied to the base of the +V side transistor they will both be approximately 0.7 above ground when either the A or B signal tries to drive "1" or high. This would present a problem for the 8051 output as it wants to go to a higher voltage as well (probably above 2.4 v at least) and create undue stress in the output drivers of that pin (some manufacturers output drivers will tolerate this, but it is bad practice for reliability).

Bottom line is the resistors are necessary, but the whole approach of bipolar transistor with this design is problematic. Also you really need to make sure that your switch on +V is off during the change of A & B. Having power during a transition would cause a temporary power path directly through the transistors for a narrow time (few ns), but long enough to cause concerns.

A better approach is to use NPN transistors for the ground connection and PNP for the +V connection and set the A & B logic to the bases correctly (use resistors). This will drive the transistors into saturation. But you still need some logic to limit switching currents to some degree - in my opinion for a good design. I still think you will achieve better results with either discrete MOSFETs or a dedicated H bridge chip. Take a look at SN754410, it is bipolar inside, but compact package with voltage translation for motor drive at a higher voltage and digital control. I've used them before for steppers, but they will work fine for low current motors.
 

Similar threads

Replies
21
Views
3K
  • · Replies 15 ·
Replies
15
Views
3K
  • · Replies 7 ·
Replies
7
Views
3K
Replies
12
Views
4K
  • · Replies 8 ·
Replies
8
Views
3K
  • · Replies 9 ·
Replies
9
Views
2K
  • · Replies 10 ·
Replies
10
Views
8K
  • · Replies 11 ·
Replies
11
Views
4K
  • · Replies 39 ·
2
Replies
39
Views
5K
  • · Replies 12 ·
Replies
12
Views
10K