Finally finished: Tube amp project

  • Thread starter Thread starter NFuller
  • Start date Start date
  • Tags Tags
    Amp Project Tube
Click For Summary

Discussion Overview

The discussion centers around the design and construction of a vacuum tube stereo amplifier, focusing on noise and distortion levels, frequency response, and component choices. Participants share their experiences, technical insights, and suggestions for improving the amplifier's performance.

Discussion Character

  • Technical explanation
  • Debate/contested
  • Mathematical reasoning

Main Points Raised

  • One participant shares their project of a vacuum tube amplifier, noting its output power and challenges with low-frequency response.
  • Another participant suggests that the coupling capacitors between the phase inverter and output stage limit low-frequency response and proposes replacing them with larger capacitors to improve performance.
  • Several participants engage in calculations regarding the frequency roll-off of the amplifier, with differing results based on their interpretations of the circuit components.
  • There is a discussion about the absence of a blue glow in the tubes, with some humor about adding LEDs for aesthetic purposes.
  • Participants express admiration for the project and share their own experiences with tube amplifiers, including a mention of a specific model they recently acquired.
  • Some participants discuss potential modifications to the circuit to improve balance and performance, including bypassing certain resistors in the bias circuit.

Areas of Agreement / Disagreement

Participants generally agree on the technical aspects of the amplifier's design but present differing calculations regarding frequency response roll-off, indicating unresolved discrepancies in their analyses. There is no consensus on the best approach to improve low-frequency performance.

Contextual Notes

Limitations in the discussion include varying interpretations of circuit component values and the impact of those values on frequency response calculations. Some participants express uncertainty about the formatting of their mathematical expressions in the forum.

Who May Find This Useful

Readers interested in vacuum tube amplifier design, audio engineering, and electronics enthusiasts may find the technical discussions and shared experiences valuable.

NFuller
Science Advisor
Insights Author
Messages
659
Reaction score
241
Thought I would share my latest project. I decided to make a stereo amplifier out of Vacuum tubes. I think I finally have the noise and distortion levels as low as I can get them. The amplifier outputs about 88W rms per channel before it clips the output.
upload_2017-10-8_18-49-43.png

Here is the internal wiring
upload_2017-10-8_18-50-20.png

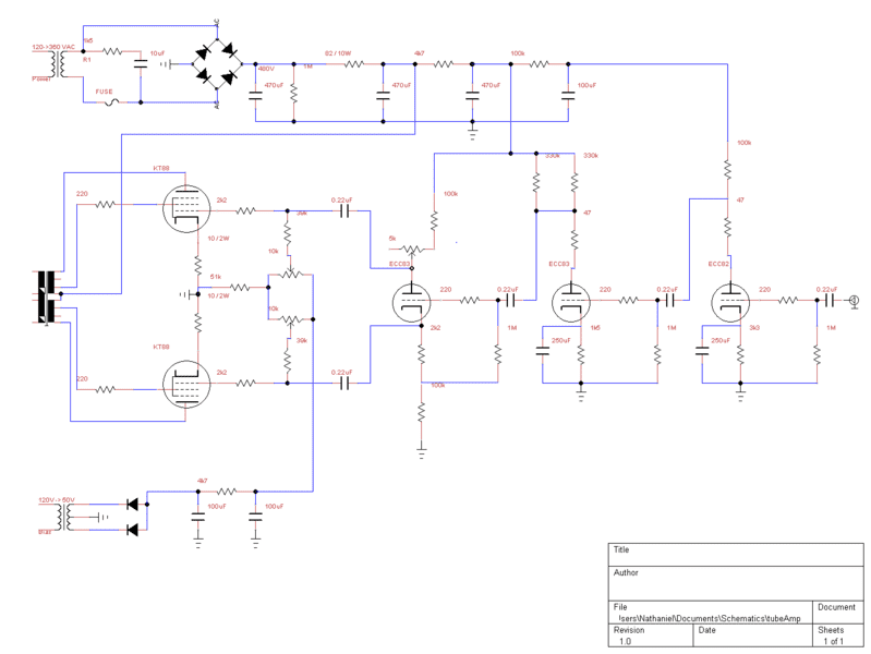
This is a schematic diagram of a single channel. This is mirrored for the left and right channels.
upload_2017-10-8_18-51-39.png

Here is what the 1kHz square wave output looks like. There is clearly some attenuation at low frequencies as can be seen from the shallow slope at the peaks of the wave. I'm not really sure if this is due to the output transformers, the tubes, or if using bigger capacitors would help. I imagine its a combination of all of the above.
upload_2017-10-8_18-55-4.png

Has anyone else here done similar projects? I would love to hear your thoughts on designing these types of amplifiers.
 
  • Like
Likes   Reactions: davenn
Engineering news on Phys.org
No blue glow ?
 
  • Like
Likes   Reactions: NFuller
jim hardy said:
No blue glow ?
I know, right? I guess the vacuum just isn't that strong on these tubes. I was half tempted to put small blue LEDs under the tubes to emulate that effect.
 
NFuller said:
I would love to hear your thoughts on designing these types of amplifiers.
Those coupling caps between the phase inverter and the output stage are a limiting factor for low freq. response. The low freq. rolloff thru the earlier stages is good down to about 3 Hz at the phase inverter grid. The final stage grid drive rolls off (6dbV down) at 18 Hz, which means phase shift will start to show up below 180 Hz.

I suggest that the 0.22uF final stage coupling caps be replaced with around 4.7uF, non-electrolytics if you can find/afford them. That should bring the system rolloff to about 7 Hz. Even replacing them with 1uF should bring the low freq. rolloff down below 12 Hz or so.

(Full disclosure: The above numbers are back-of-the-envelope estimates while I typed this.)

EDIT: The power supply looks good. Even with it supplying both channels at full power, the ripple voltage on the 400V supply will be around 10Vp-p. Haven't evaluated the rest of it but nothing jumps out at me. Since you have a dual-trace 'scope, you could try watching and sync'ing on the 400V supply and seeing if there is any ripple at the phase inverter supply. Do this while driving both channels in parallel at full power.

EDIT 2: Would be interested to see test results of the freq. response over the full audio range.
 
Last edited:
  • Like
Likes   Reactions: jim hardy
Tom.G said:
Those coupling caps between the phase inverter and the output stage are a limiting factor for low freq. response. The low freq. rolloff thru the earlier stages is good down to about 3 Hz at the phase inverter grid. The final stage grid drive rolls off (6dbV down) at 18 Hz, which means phase shift will start to show up below 180 Hz.
Am I making a mistake when I calculate this? The capacitor at the output of the phase inverter is ##0.22\mu F## and the resistance is about ##51k+10k+39k=100k## so the roll off should be at
$$f=\frac{1}{2\pi100k\Omega\;0.22\mu F}=15Hz$$
I apologize if you can't see all of the resistor values, the diagram is a bit small and I'm not sure how to make it show up larger.
 

Attachments

  • upload_2017-10-9_1-18-54.png
    upload_2017-10-9_1-18-54.png
    19.3 KB · Views: 698
NFuller said:
0.22μF0.22μF0.22\mu F and the resistance is about 51k+10k+39k=100k51k+10k+39k=100k51k+10k+39k=100k so the roll off should be at
$$f=\frac{1}{2\pi(100k\Omega0.22\mu F}=15Hz##
Since the Bias supply output filter is 100uF to ground, I considered the Bias supply to be at AC Ground. If so, the 51K has no effect for AC.

Formatting of your formula didn't make it thru all the computers, Here is the formula I used:
F = 1/(2 x pi x R xC)
R= 41K (36K + 0.5 x 10K) assumes the Bias pot is centered
C= 0.22uF
F = 1/(2 x pi x 41000 x 0.22x10-6)
F = 1/(0.0567)
F = 17.64 Hz

Replacing the 36K I used with the 39K, I get 16.44Hz.

Seems we agree on the freq. to well within component tolerances, but I don't quite see how we get the same result using 44k and 100K...there is a factor of 2 somewhere.
 
  • Like
Likes   Reactions: jim hardy and NFuller
Off topic:

Tom.G said:
Formatting of your formula didn't make it thru all the computers, Here is the formula I used:
F = 1/(2 x pi x R xC)

[tex]F=\frac 1 {2\times\pi\times R\times C}[/tex]

R= 41K (36K + 0.5 x 10K) assumes the Bias pot is centered
C= 0.22uF
F = 1/(2 x pi x 41000 x 0.22x10-6)

[tex]F=\frac 1 {2\times\pi\times 41000\times 0.22\times 10^{-6}}[/tex]

Can you see these? This is LaTeX rendered by MathJax, if it doesn't work on your machine perhaps that's something Greg (and/or developers) should know about?
 
NFuller said:
Thought I would share my latest project. I decided to make a stereo amplifier out of Vacuum tubes. I think I finally have the noise and distortion levels as low as I can get them. The amplifier outputs about 88W rms per channel before it clips the output.

Awesome effort ! :smile:

jim hardy said:
No blue glow ?
NFuller said:
I know, right? I guess the vacuum just isn't that strong on these tubes. I was half tempted to put small blue LEDs under the tubes to emulate that effect.

just the lack of a mercury vapor rectifier ... you should have included one even if just for show :wink::biggrin:Dave
 
  • Like
Likes   Reactions: NFuller
  • #10
Tom.G said:
Seems we agree on the freq. to well within component tolerances, but I don't quite see how we get the same result using 44k and 100K...there is a factor of 2 somewhere.
Borek said:
As Tom.G suggested, you have probably forgot about 2, it yields 7.2 Hz: http://www.wolframalpha.com/input/?dataset=&i=1+/+(2+*+pi+*+100e3+*+0.22e-6)
Yep, looks like I lost a 2.
davenn said:
just the lack of a mercury vapor rectifier ... you should have included one even if just for show :wink::biggrin:
I do love the way those look! The reason I didn't use them is because they are fairly temperamental and expensive compared to a $2 diode.
 
  • Like
Likes   Reactions: davenn
  • #11
I am really impressed with your work.

See if my thinking is straight here

your phase splitter outputs are connected together , albeit through tens of Kohms, via your DC bias circuit

tubeampfb.jpg


If everything is balanced it should be no trouble

Being a bit OCD I think i'd bypass the 51K as shown, though, to anchor that midpoint.
 
  • Like
Likes   Reactions: NFuller
  • #12
NFuller said:
I guess the vacuum just isn't that strong on these tubes.
My guess is it's better now than in my heyday, early 1960's..
 
  • Like
Likes   Reactions: NFuller
  • #13
jim hardy said:
I am really impressed with your work.
Thanks!
jim hardy said:
Being a bit OCD I think i'd bypass the 51K as shown, though, to anchor that midpoint.
Good idea, I will see if this helps anything.
 
  • #14
I wish I had more time to mess with stuff like this. I don't have a lot of experience with tubes but I am sure I could pick it up. My latest acquisition is an Ameritron AL811 linear amplifier. Pretty new stuff, but the fact it uses 3 transmitting tubes makes me feel all giddy. It's used, but new to me and Ameritron still makes that model.
-
http://www.ameritron.com/Product.php?productid=AL-811
-
@NFuller Nice looking stuff. Great job.
 
  • Like
Likes   Reactions: NFuller
  • #15
Borek said:
Off topic:

F=12×π×R×CF=12×π×R×C​
F=\frac 1 {2\times\pi\times R\times C}

F=12×π×41000×0.22×10−6F=12×π×41000×0.22×10−6​
F=\frac 1 {2\times\pi\times 41000\times 0.22\times 10^{-6}}

Can you see these? This is LaTeX rendered by MathJax, if it doesn't work on your machine perhaps that's something Greg (and/or developers) should know about?
Yup. Comes thru nicely formatted, as if it was in a textbook.
EDIT: But the formatting does fail here when it shows in a "Reply."
 
  • #16
jim hardy said:
I am really impressed with your work.

See if my thinking is straight here

your phase splitter outputs are connected together , albeit through tens of Kohms, via your DC bias circuit

tubeampfb-jpg.jpg


If everything is balanced it should be no trouble

Being a bit OCD I think i'd bypass the 51K as shown, though, to anchor that midpoint.
Actually, I think an even better fix is A further optimization would be to individually bypass the wipers of the Bias pots. As it stands, the Bias pots act as restricted-range (±10%) volume controls, upsetting the signal balance to the final stage as they are adjusted for DC balance.
 
Last edited:
  • #17
Tom.G said:
EDIT: But the formatting does fail here when it shows in a "Reply."

If memory serves me well that depends on how you quote - if by marking part of the text and choosing Reply from below the marked text, tags are removed, so the forum engine has no idea what to do. But if you just hit the Reply button under the post, posts are copied in their entirety and formatting is saved (that is, it is not visible during editing, but after that the post is rendered correctly).

Edit: you may want to look here: https://www.physicsforums.com/help/latexhelp/
 
  • #18
Averagesupernova said:
My latest acquisition is an Ameritron AL811 linear amplifier. Pretty new stuff, but the fact it uses 3 transmitting tubes makes me feel all giddy.
That does look cool. Unfortunately, I live in an apartment and I don't think my neighbors will be very happy if I dump 600W RF into the air and jam their television reception.:smile:
Tom.G said:
As it stands, the Bias pots act as restricted-range (±10%) volume controls, upsetting the signal balance to the final stage as they are adjusted for DC balance.
I'm sorry but I'm not sure what you mean here. The pots are used to balance each half of the push-pull stage.
 
  • #19
NFuller said:
I'm sorry but I'm not sure what you mean here. The pots are used to balance each half of the push-pull stage.
As it stands, the Bias pots act as restricted-range (±10%) volume controls,
That's because they present a varying load to the previous stage.

Here is the equivalent circuit (below) of the interstage coupling from the phase inverter to the final stage. As you can see, the source impedance at the ECC83 plate is somewhere around 40K to 60KΩ. This could be represented as a voltage source in series with 50KΩ. As you load this high impedance voltage source with the Bias network of 39K to 49K, its voltage (the plate voltage) will obviously drop (only for AC due to the coupling cap.)

With the Bias pot at 10K, the signal voltage at the KT88 grid will be 49% of the ECC83 plate signal.
With the Bias pot at 0Ω, the signal voltage at the KT88 grid will be 44% of the ECC83 plate signal.

upload_2017-10-9_17-56-0.jpeg


That's why I suggested bypassing the individual wipers of the Bias pots, to keep the AC signal impedance constant when changing the Bias settings.
Since the real-world hardware doesn't always exactly match the schematic, I probably should have said to bypass the junction of the 39K resistors and the pots.

(Isn't analog design fun? It seems there is always SOMETHING!)

Tom

BTW, nice job!
 
  • #20
Tom.G said:
Here is the equivalent circuit (below) of the interstage coupling from the phase inverter to the final stage. As you can see, the source impedance at the ECC83 plate is somewhere around 40K to 60KΩ. This could be represented as a voltage source in series with 50KΩ. As you load this high impedance voltage source with the Bias network of 39K to 49K, its voltage (the plate voltage) will obviously drop (only for AC due to the coupling cap.)

With the Bias pot at 10K, the signal voltage at the KT88 grid will be 49% of the ECC83 plate signal.
With the Bias pot at 0Ω, the signal voltage at the KT88 grid will be 44% of the ECC83 plate signal.
I actually don't think it's this bad. The output impedance of the cathodyne stage is ##2/g_{m}## for ac signals. The transconductance of the ECC83 is listed as ##g_{m}=1.6\text{mA/V}##, so the output resistance is only about ##1250\Omega##. Even with the pot at zero, this still allows about 97% of the signal to get to the grid of the KT88. The low output resistance of the cathodyne is actually one of the main reasons I chose to use it for the phase splitter stage.
 
  • #21
You could well be correct. The only way to tell for sure is remove the KT66s, put a signal on the input and the 'scope on the KT66 grid. Then watch the scope trace while adjusting the Bias pot. Also check if there is any interaction from one pot to the other output, i.e. does turning one pot change the output at the other grid. Supposedly, the Plate output is more sensitive to load unbalance than the Cathode output. (ref. http://www.valvewizard.co.uk/cathodyne.pdf)

Hope you can do this, I too would like to learn more about that phase splitter.
 
  • #22
Tom.G said:
You could well be correct. The only way to tell for sure is remove the KT66s, put a signal on the input and the 'scope on the KT66 grid. Then watch the scope trace while adjusting the Bias pot. Also check if there is any interaction from one pot to the other output, i.e. does turning one pot change the output at the other grid. Supposedly, the Plate output is more sensitive to load unbalance than the Cathode output. (ref. http://www.valvewizard.co.uk/cathodyne.pdf)

Hope you can do this, I too would like to learn more about that phase splitter.
Okay, I will look into this. When I was initially adjusting the pots, I did stick the oscilloscope on the outputs and it looked okay but I did not take specific measurements.
 
  • Like
Likes   Reactions: Tom.G

Similar threads

Replies
6
Views
4K
  • · Replies 7 ·
Replies
7
Views
2K
  • · Replies 3 ·
Replies
3
Views
2K
Replies
14
Views
2K
Replies
6
Views
4K
  • · Replies 7 ·
Replies
7
Views
3K
  • · Replies 3 ·
Replies
3
Views
2K
Replies
10
Views
3K
  • · Replies 13 ·
Replies
13
Views
2K
Replies
20
Views
6K