IR Lap Counter for RC Cars - Need Help

Click For Summary
SUMMARY

The discussion focuses on designing an IR lap counter for RC cars using a 555 timer circuit and multiple infrared LEDs. The proposed system operates on a 12V supply and utilizes up to 160 LEDs spaced along a 20-foot bridge to emit a 40kHz signal. Each car will have its own receiver to detect the signal as it passes under the bridge. Key considerations include timing stability, LED synchronization, and the use of appropriate connectors to facilitate repairs during races.

PREREQUISITES
  • Understanding of 555 timer circuits
  • Knowledge of infrared LED operation and specifications
  • Basic electronics skills for circuit assembly and troubleshooting
  • Familiarity with power supply management for high-capacity systems
NEXT STEPS
  • Research 555 timer circuit design for 40kHz operation
  • Learn about LED synchronization techniques for multiple emitters
  • Explore power management solutions for high-current LED arrays
  • Investigate field repair strategies for electronic circuits in racing environments
USEFUL FOR

RC car enthusiasts, electronics hobbyists, and engineers interested in lap timing systems and infrared communication technologies.

Justin9
Messages
1
Reaction score
0
I've seen the designs using the 555 timer as the base and making a 2 led IR emitter. These examples use 5v and only two leds to send the 40k signal. http://www.reconnsworld.com/ir_ultrasonic_555timer40khzir.html

I would like to modify this design to run off 12v and use 8 infrared leds. I building a lap counter, I searched the forums and haven't found anything helpful yet. My idea was to build a bridge across the track and have leds space 1.5 inches across pointing down at the track surface, the bridge may be up to 20 foot wide, I am building it in removable 4 foot sections. My idea was to put the counters on the cars themselves and use one common transmitter (aka the bridge) to send one siginal, IR at 40khz. Each car will carry their own receiver to capture and record the beacon when it goes under the "bridge." I built a very rough counter and have sucessfully tested using a remote control. I need to filter out the daylight some more but the counter part works, if I could just get my transmitter together the way I want. My plan is to be able to hook the transmitter bridge up to a car battery (12volt) and the way I have it design, I will be able to add or remove sections of 4 foot intervals to my bridge for changing track shapes, locations (we race in parking lots). I figured I would have up to possibly 160 leds over 20 feet. Using 32 leds in every 4 feet, 8 leds in every foot, I'll have a 40khz emitter board/circuit every foot. These will be connected parallel to the main 12volt supply.

Now, these are not slot cars, so break beam systems will not work because at any given moment, a car could pass the counter at any given 20 foot section of asphalt. To keep from broadcasting 6 or 7 different signals from the cars, there will be more than one racing at the same time, I decided to have a common transmitter, the bridge, at 40khz, shooting down at the track, and each car will carry its own onboard lap counter and IR receiver.
 
Engineering news on Phys.org
Old post from 2008. @Tom.G, can you help this guy with circuit design?
 
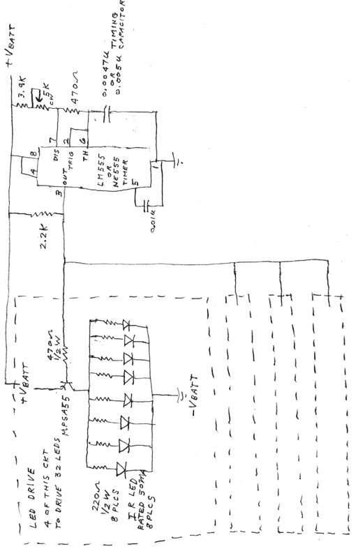
Here is one approach that may be useful. It uses a single 555 timer and four transistors to drive 32 LEDs at 40mA to 60mA each, over a supply range of 10.5V to 14.4V.

Notes:
1) Although they may not be needed, have capability on the connections between 4Ft. sections to carry 2 signal leads. It may turn out that you need to synchronize the LEDs so they all flash at the same time. It depends a lot on the optics and on the receivers on the cars.
2) The timing resistor, R3, has a 3.9K resistor in series with it to put the adjustment about in the middle of its range for 40kHz operation.
3) For timing stability over temperature, the timing capacitor, C1, should NOT be a ceramic capacitor.
4) The timing capacitor, C1, in the original ckt. is 0.0047uF. This is now a non-standard value and may be hard to find. A value of 0.005uF is a reasonable replacement.
5) As you noted, at maximum bridge length there are 160 LEDs. These could fire all at the same time resulting in an 8 Amp peak current. Use decent connectors for the wiring.
6) When designing the assembly, think about doing repairs in the field while being under pressure for the next race. You want to be be able to quickly change faulty boards, or LEDs, with a spare. Use connectors on the boards and decide how you will replace LEDs.

*** As with any high-capacity battery supply, have fuses or circuit breakers in the power leads. ***
If you uses fuses, have plenty of spares; they don't like pulsed loads and are subject to early failure.

This can isolate any problems that occur without potentially frying all the pieces. (but I suppose you could bill it as extra entertainment for the spectators!)

40kHz LED Driver2.png


40kHz LED Driver2.png


Cheers,
Tom
 
  • Like
  • Informative
Likes   Reactions: berkeman and anorlunda

Similar threads

  • · Replies 6 ·
Replies
6
Views
3K
  • · Replies 8 ·
Replies
8
Views
8K
Replies
4
Views
2K
  • · Replies 2 ·
Replies
2
Views
4K
  • · Replies 2 ·
Replies
2
Views
4K
  • · Replies 3 ·
Replies
3
Views
4K
  • · Replies 14 ·
Replies
14
Views
1K
  • · Replies 12 ·
Replies
12
Views
16K
Replies
1
Views
4K
  • · Replies 3 ·
Replies
3
Views
3K