Is My Understanding of the Current Amplification Circuit Correct?

Click For Summary

Discussion Overview

The discussion revolves around the understanding and analysis of a current amplification circuit, specifically focusing on the behavior of output voltages in relation to input currents and the implications of circuit design choices. Participants explore concepts related to amplification, attenuation, and circuit transformations, while addressing specific calculations and configurations.

Discussion Character

  • Technical explanation
  • Debate/contested
  • Mathematical reasoning
  • Homework-related

Main Points Raised

  • One participant describes a circuit intended to amplify a phase current from an inverter, providing specific voltage and current measurements, and expresses confusion about the non-constant amplification factor.
  • Another participant asserts that the described circuit functions as an attenuator rather than an amplifier, highlighting that the output voltage is less than the input voltage with a DC offset.
  • Several participants discuss the implications of naming conventions for input and output voltages, clarifying the roles of Vout1 and Vout2 in the circuit.
  • There is a suggestion that the participant needs to amplify a signal without using an operational amplifier, with a response indicating that electronic power amplification typically requires an active device.
  • One participant emphasizes the need for an instrumentation amplifier to accurately measure current through a shunt resistor, noting the importance of common mode rejection.
  • Another participant questions the correctness of an offset voltage calculation related to the shunt resistor and provides feedback on circuit analysis techniques, including Thevenin and Norton transformations.
  • There is a discussion about whether the voltage across the shunt resistor can be treated as a voltage source, with differing views on the application of circuit transformation theorems.

Areas of Agreement / Disagreement

Participants express differing views on whether the circuit functions as an amplifier or an attenuator, and there is no consensus on the correctness of specific calculations related to offset voltage. The discussion remains unresolved regarding the best approach to amplify the signal without an op-amp.

Contextual Notes

Participants mention various assumptions regarding circuit components and configurations, including the significance of resistor values and the implications of circuit transformations. There are also references to specific circuit analysis techniques that may not be fully resolved in the discussion.

Who May Find This Useful

Individuals interested in circuit design, current sensing applications, and those studying operational amplifiers and instrumentation amplifiers may find this discussion relevant.

PhysicsTest
Messages
260
Reaction score
27
Homework Statement
I wanted to understand the current amplification circuit
Relevant Equations
KCL, KVL equations
I have taken portions of a schematic for amplifying the current I1, this I1 current is the phase current from one of the legs of the inverter. The output vout1 is the amplified voltage, again given to a micro which has internal opamp. Is my circuit understanding correct?
1674400087706.png


When I give I1 = 10 Amp
Vout1 = 0.1457
Vout2 = 0.03
Amplification factor = 0.145/0.03 = 4.833

--- Operating Point ---

V(n001): 3.3 voltage
V(vout1): 0.145714 voltage
V(vout2): 0.0300002 voltage
I(I1): 10 device_current
I(Rshunt): 10.0001 device_current
I(R3): -7.71428e-005 device_current
I(R2): 6.62338e-005 device_current
I(R1): 0.000143377 device_current
I(V1): -0.000143377 device_current

when I1 = 20 Amp
Vout1 = 0.162857
Vout2 = 0.0600002
Amplification factor = 0.162857/0.0600002= 2.7
--- Operating Point ---

V(n001): 3.3 voltage
V(vout1): 0.162857 voltage
V(vout2): 0.0600002 voltage
I(I1): 20 device_current
I(Rshunt): 20.0001 device_current
I(R3): -6.85714e-005 device_current
I(R2): 7.4026e-005 device_current
I(R1): 0.000142597 device_current
I(V1): -0.000142597 device_current

The amplification factor is not constant, as expected it to be constant. Please advise.
 

Attachments

Physics news on Phys.org
That is not an amplifier.
That is an attenuator, with a DC offset.
d·Vout1 < d·Vout2
 
  • Like
Likes   Reactions: DaveE
I am sorry for naming convention the input side is vout2 and the output is vout1 which is greater than vout2. Vout1 is given to micro input.
 
PhysicsTest said:
I am sorry for naming convention the input side is vout2 and the output is vout1 which is greater than vout2. Vout1 is given to micro input.
I get that. But Vout1 is an attenuated version of Vout2.
Look at a voltage step on d·Vout2 and you will see the d·Vout1 step has less amplitude.
Vout1 has a small DC offset added. That does not constitute gain.
 
  • Like
Likes   Reactions: PhysicsTest and DaveE
Baluncore said:
I get that. But Vout1 is an attenuated version of Vout2.
Look at a voltage step on d·Vout2 and you will see the d·Vout1 step has less amplitude.
Vout1 has a small DC offset added. That does not constitute gain.
1674408285913.png

Does it mean the above diagram for pulse input where the difference of Vin = 30mv and Vout = 20mV? Now i have to figure out how to amplify the signal without opamp. Is it possible?
 
PhysicsTest said:
Now i have to figure out how to amplify the signal without opamp. Is it possible?
Electronic power amplification is not possible without an active device, a negative resistance, or a non-linear component.

First specify the problem, then identify available power supplies, and then find an amplifier solution.
You have a very low impedance source, so start looking for a low input impedance voltage amplifiers.

Look for amplifiers with common mode input voltages that include the negative rail.
Take a look at the LM10 which has a voltage reference to provide an offset, and works near the negative rail. https://www.ti.com/lit/ds/symlink/lm10.pdf
 
  • Like
Likes   Reactions: DaveE and PhysicsTest
PhysicsTest said:
I wanted to understand the current amplification circuit
You want to measure a 5 amp current. You need economy and low power, so the last thing you need to do, is to duplicate or amplify that current.

You use Rshunt = 3 mΩ, to convert the current to a low voltage. Then, that low voltage must be amplified. That amplifier must amplify the differential voltage across Rshunt, and not be sensitive to common mode variations, or changes in the resistance of the connections to Rshunt. That is a job normally done by an instrumentation amplifier.
 
  • Like
Likes   Reactions: PhysicsTest
Yes now i understand it is not amplification circuit, when i was going through the documentation
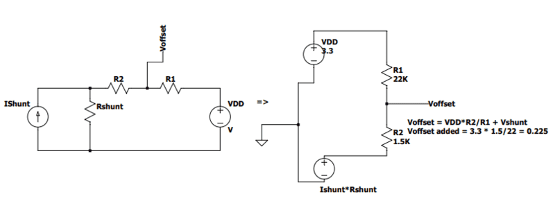
Userguide on page 29, fig29. I was trying to calculate the offset as mentioned by the document
"The voltage drop on the shunt resistor, due to the motor phase current, can be either positive or negative, an offset is set by R1 and R2"
1674838497053.png

Is the offset calculation of 0.225V is correct? i simplified the circuit by removing the opamp as no current is flowing into it.
 
PhysicsTest said:
Yes now i understand it is not amplification circuit, when i was going through the documentation
Userguide on page 29, fig29. I was trying to calculate the offset as mentioned by the document
"The voltage drop on the shunt resistor, due to the motor phase current, can be either positive or negative, an offset is set by R1 and R2"
View attachment 321259

Is the offset calculation of 0.225V is correct? i simplified the circuit by removing the opamp as no current is flowing into it.
No.

1) When you replace the current source with a voltage source equivalent, you can't remove the resistor ##R_{shunt}##, it should be relocated in series with ##R_2##. This is the Thevenin/Norton source transformation, an extremely powerful and simple tool in circuit analysis.

2) However if ##R_{shunt} \ll R_2##, then ##R_{shunt} + R_2 \approx R_2##. Then you would get your equivalent circuit as an approximation.

3) Your offset calculation shouldn't be a simple ratio of resistance, it's a voltage divider.

Try again
 
  • #10
Ok i try again
1674873767803.png

This is the original circuit for the comp. I modify this circuit as
Ckt1
1674873837918.png

The voltage drop of Ishunt across Rshunt is V = Ishunt * Rshunt, hence i replace the current source with the voltage source, the modified circuit will be
Ckt2
1674874096750.png

Applying the Kirchoffs laws

$$I = \frac {(VDD - V_{Shunt})} {R_1+R_2} $$ ->eq1
$$V_{out} = V_{shunt} + IR_2 $$ ->eq2
simplifying the equation is
$$V_{out} = \frac{(VDDR_2+V_{shunt}R1)} {R_1+R_2} $$ -> eq3

Please correct if i am wrong i will apply Norton theorem.
 
  • #11
One doubt i am getting now is can i consider Vshunt as voltage source?
 
  • #12
PhysicsTest said:
One doubt i am getting now is can i consider Vshunt as voltage source?
That is what it is, a differential voltage source.
Why do you think that might not be the case?
 
  • Skeptical
Likes   Reactions: DaveE
  • #13
PhysicsTest said:
The voltage drop of Ishunt across Rshunt is V = Ishunt * Rshunt, hence i replace the current source with the voltage source
PhysicsTest said:
One doubt i am getting now is can i consider Vshunt as voltage source?
Nope, that is what Thevenin's theorem is all about. You can't make a resistor just disappear in the circuit transformations. What you can do is convert parallel branches with just a current source and just an impedance into a branch with a voltage source in series with an impedance, they will have different values according to the transformation rules. This isn't difficult to learn, prove, or remember, IMO. Read the link I posted earlier. This is absolutely worth learning ASAP, it will be incredibly useful for you.

However, your answer is the correct approximation when ##R_{shunt} \ll R2## as I stated before. This is almost always a useful simplification for current sensing circuits.

The exact solution is
$$ V_{out} = I_sR_{shunt} \frac{R1}{R1+R_{shunt}+R2} + V_{dd} \frac{R2+R_{shunt}}{R1+R_{shunt}+R2} $$

BTW, thanks for posting good drawings explaining the circuit in question, that's really helpful. There's no wasted effort asking what you are referring to!
 

Similar threads

  • · Replies 4 ·
Replies
4
Views
3K
  • · Replies 26 ·
Replies
26
Views
3K
  • · Replies 1 ·
Replies
1
Views
3K
  • · Replies 5 ·
Replies
5
Views
2K
Replies
1
Views
2K
  • · Replies 4 ·
Replies
4
Views
2K
  • · Replies 1 ·
Replies
1
Views
3K
  • · Replies 5 ·
Replies
5
Views
2K
  • · Replies 4 ·
Replies
4
Views
3K
  • · Replies 3 ·
Replies
3
Views
2K