Maximum power factor of three phase receiver

Click For Summary
SUMMARY

The discussion focuses on determining the capacitance value for a capacitor in a symmetric three-phase system to achieve maximum power factor. The impedance transformations from Y to Δ and calculations reveal that the optimal capacitance is C=0.0003F, which minimizes the reactive power. Additionally, the forum participants debate the correct approach to finding this capacitance, weighing the methods of solving f(C)=0 for phase resonance against f'(C)=0 for minimum value determination.

PREREQUISITES
  • Understanding of three-phase electrical systems
  • Familiarity with impedance transformations (Y to Δ and vice versa)
  • Knowledge of power factor calculations and reactive power
  • Proficiency in solving quadratic equations and optimization techniques
NEXT STEPS
  • Study the principles of three-phase power systems and their applications
  • Learn about impedance transformation techniques in electrical circuits
  • Explore power factor correction methods and their impact on system efficiency
  • Investigate optimization techniques for minimizing functions in electrical engineering contexts
USEFUL FOR

Electrical engineers, students studying power systems, and professionals involved in optimizing three-phase electrical circuits will benefit from this discussion.

gruba
Messages
203
Reaction score
1

Homework Statement


Given symmetric three phase system (see attachment) of phase voltages with angular frequency [itex]\omega=100 rad/s[/itex], [itex]R=5\omega L=100\Omega[/itex]. Find capacitance of capacitor [itex]C[/itex] such that power factor of three phase receiver has maximum value.

Homework Equations


Power factor is given by [itex]\cos\phi=\frac{P}{S}[/itex], where [itex]P[/itex] is active, and [itex]S[/itex] is apparent power.
Alternatively, [itex]\cos\phi=\frac{\mathfrak{R}{(\underline{S}})}{|\underline{S}|}[/itex], where [itex]\underline{S}=P+jQ[/itex] is complex apparent power and [itex]Q[/itex] is reactive power.

The Attempt at a Solution


After transformation of Y capacitors to [itex]\Delta[/itex] (see attachment), [itex]C_1=\frac{C}{3}[/itex].
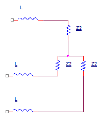
Now we have a [itex]\Delta[/itex] connection of impedance [itex]\underline{Z}[/itex] which is a parallel of [itex]R,j5\omega L[/itex] and [itex]C_1[/itex]. Let [itex]\underline{Z_1}=R+j5\omega L[/itex]. From given data we can find that [itex]L=0.2 H[/itex]. This gives [itex]\underline{Z_1}=100(1+j)\Omega[/itex]. Now [tex]\underline{Z}=\frac{\underline{Z_1}\cdot (-jX_{C_1})}{\underline{Z_1}+ (-jX_{C_1})}=\frac{300(3+j(3-2\cdot 10^4 C))}{2\cdot 10^8C^2-6\cdot 10^4C+9}\Omega.[/tex] Now we have a three phase system with receiver in [itex]\Delta[/itex] connection (see attachment). After [itex]\Delta[/itex] to Y transformation (see attachment), we get new impedance [tex]\underline{Z_2}=\frac{\underline{Z}}{3}=\frac{100(3+j(3-2\cdot 10^4 C))}{2\cdot 10^8C^2-6\cdot 10^4C+9}\Omega.[/tex]
Let [tex]\underline{Z_3}=\underline{Z_2}+jX_L=\underline{Z_2}+j20=\frac{300+160(3-2\cdot 10^4C+25\cdot 10^6C^2)}{2\cdot 10^8C^2-6\cdot 10^4C+9}\Omega.[/tex]

Now we have a clean Y receiver connection with impedance [itex]\underline{Z_3}[/itex] (see attachment).

Question: We are not given any values for voltage, current or power, so how to express power factor [itex]\cos\phi[/itex] without knowing any of those values?
 

Attachments

  • tps.PNG
    tps.PNG
    1.5 KB · Views: 542
  • Y-delta(C).PNG
    Y-delta(C).PNG
    1.6 KB · Views: 565
  • delta_connection.PNG
    delta_connection.PNG
    873 bytes · Views: 578
  • delta_to_Y.PNG
    delta_to_Y.PNG
    661 bytes · Views: 568
  • Y_connection.PNG
    Y_connection.PNG
    648 bytes · Views: 586
Physics news on Phys.org
EDITED:

Last line:

[tex]\underline{Z_3}=\underline{Z_2}+jX_L=\underline{Z_2}+j20=\frac{300+j160(3−2⋅10^4C+25⋅10^6C^2)}{2⋅10^8C^2−6⋅10^4C+9}\Omega=\frac{20(15+j8(3−2⋅10^4C+25⋅10^6C^2))}{2⋅10^8C^2−6⋅10^4C+9}\Omega[/tex]

Power factor can be expressed by [itex]\cos\phi=\frac{\mathfrak{R}(\underline{S})}{\sqrt{P^2+Q^2}}[/itex] where [itex]\underline{S}[/itex] is complex apparent power, [itex]P[/itex] is active and [itex]Q[/itex] is reactive power. Power factor has a maximum value when reactive power tends to zero. Since we know only the impedance, we can look at the imaginary part of impedance [itex]Z_3[/itex]. If we introduce a function [tex]f(C)=\frac{160(25\cdot 10^6C^2-2\cdot 10^4C+3)}{2⋅10^8C^2−6⋅10^4C+9}[/tex], minimum value of [itex]f(C)[/itex] is [itex]\frac{-40}{3}[/itex] at [itex]C=3\cdot 10^{-4}F.[/itex] So, maximum power factor is for [itex]C=0.0003F[/itex].

Question: Is this correct?
 
Last edited:
EDIT:
If we find a minimum of function [itex]f(C)[/itex] we get that [itex]C=0.0003F[/itex], but if we solve [itex]f(C)=0[/itex] (phase resonance), we get two possible solutions (quadratic equation):
[itex]C=0.0002F[/itex] or [itex]C=0.0006F[/itex].
Question: Which equation is correct to solve in order to determine [itex]C[/itex], [itex]f(C)=0[/itex] (phase resonance) or [itex]f'(C)=0[/itex] (finding minimum value of a function [itex]f(C)[/itex])?
 

Similar threads

  • · Replies 33 ·
2
Replies
33
Views
4K
  • · Replies 1 ·
Replies
1
Views
2K
  • · Replies 11 ·
Replies
11
Views
2K
  • · Replies 6 ·
Replies
6
Views
3K
  • · Replies 2 ·
Replies
2
Views
2K
  • · Replies 7 ·
Replies
7
Views
2K
  • · Replies 17 ·
Replies
17
Views
3K
  • · Replies 5 ·
Replies
5
Views
2K
  • · Replies 2 ·
Replies
2
Views
2K
  • · Replies 6 ·
Replies
6
Views
3K