Need help to understand this circuit

  • Thread starter Thread starter aruna1
  • Start date Start date
  • Tags Tags
    Circuit
Click For Summary
SUMMARY

The discussion focuses on the operation of transistor Q2 in the JDM programmer circuit. Q2 receives voltage from the microcontroller being programmed or the RB7 port, allowing it to function alternately as a common base amplifier and an emitter follower. The circuit also utilizes an RS232 port for power supply. Understanding the programming software is essential for comprehending the exact processes involving Q2.

PREREQUISITES
  • Basic knowledge of transistor operation, specifically common base and emitter follower configurations.
  • Familiarity with JDM programmer circuits and their components.
  • Understanding of microcontroller pin functions, particularly the RB7 port.
  • Knowledge of RS232 communication protocols and power supply connections.
NEXT STEPS
  • Study the operation of common base and emitter follower transistor configurations.
  • Research JDM programmer circuit designs and their applications.
  • Learn about microcontroller programming and the role of the RB7 port.
  • Explore RS232 communication standards and their implementation in circuit designs.
USEFUL FOR

Electronics enthusiasts, circuit designers, and anyone involved in microcontroller programming and JDM programmer applications will benefit from this discussion.

aruna1
Messages
110
Reaction score
0
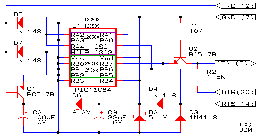
this is the circuit of JDM programmer.
I'm trying to understand how Q2 works here.coz only base of Q2 get a voltage and emitter or collector is not connected to power supply,

there is a description about this circuit,but I can't understand that description.

here is the circuit

http://img17.imageshack.us/img17/322/newpic22.gif

and this is the description
http://www.jdm.homepage.dk/newpic7.htm"
 

Attachments

  • newpic22.gif
    newpic22.gif
    6.3 KB · Views: 560
Last edited by a moderator:
Engineering news on Phys.org
The Micro being programmed can supply voltage or connect the RB7 port of the chip to ground.

The connections at the right hand side of the diagram refer to a serial RS232 port on a computer which can also supply power.

So, the transistor Q2 gets its voltages from these sources and it operates sometimes as a common base amplifier and sometimes as an emitter follower, which is a neat trick.

You would have to know the programming software to work out the exact processses involved, but the description seems to describe the function of this transistor adequately.
 

Similar threads

  • · Replies 2 ·
Replies
2
Views
2K
  • · Replies 5 ·
Replies
5
Views
4K
  • · Replies 10 ·
Replies
10
Views
3K
Replies
10
Views
2K
Replies
12
Views
3K
  • · Replies 5 ·
Replies
5
Views
3K
Replies
80
Views
5K
Replies
8
Views
3K
  • · Replies 3 ·
Replies
3
Views
3K
Replies
68
Views
7K