PWM Circuit and DC motor problems (for NYE ball drop project)

Click For Summary

Discussion Overview

The discussion revolves around troubleshooting a PWM circuit designed for a motorized controlled-release ball drop mechanism for New Year's Eve. Participants are addressing issues related to circuit design, component selection, and operational performance, focusing on the electronic aspects of the project.

Discussion Character

  • Technical explanation
  • Debate/contested
  • Experimental/applied

Main Points Raised

  • One participant describes their setup, including a high-speed motor and issues with a burned-out potentiometer, suggesting that the circuit may not be functioning as intended.
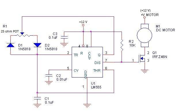
  • Another participant points out that the FET should be connected to the output pin of the 555 timer rather than the discharge pin, indicating a potential misconfiguration in the circuit.
  • Concerns are raised about the overheating of the potentiometer, with speculation that a wiring error might be the cause, as well as the possibility of a short circuit when the pot is adjusted incorrectly.
  • A later reply emphasizes the importance of correctly interpreting the schematic, noting that connections between certain pins may not be properly established, which could lead to component failure.
  • It is mentioned that substituting a 25 ohm pot for a 100K pot is inappropriate, suggesting that the original component specifications should be adhered to for proper functionality.

Areas of Agreement / Disagreement

Participants express differing views on the circuit's design and functionality, with no consensus reached on the specific cause of the issues or the best approach to resolve them. Multiple competing perspectives on the circuit configuration and component selection remain present.

Contextual Notes

Limitations include potential wiring errors, the need for appropriate component specifications, and the unclear connections in the provided schematic, which may affect circuit performance.

froggy365
Messages
1
Reaction score
0
Hi all,

This is my first time making a somewhat complicated circuit, with the help of an online schematic. (http://www.dprg.org/tutorials/2005-11a/index.html )

My goal is to make a New Year's Eve ball-drop, which has a motorized controlled-release lit-up ball (on a separate power cable). All of the mechanics are in place, so the only issue I currently have is troubleshooting the electronics on the circuit. I have a variable power supply from 3V-12V at 1A. The motor I am using is a high-speed 18,000 RPM motor that operates from 9V-18V, at a maximum of 1.9A.

I initially used the schematic that I have provided the link for, but the 100K pot burned out, so I replaced it with a 25 ohm 3-watt pot, and that seems to be handling the current better; although, when I turn this pot up, it gets very hot, and apparently can only work at lower resistances.

The voltage input I am using is 12V, with 1A of current. It takes about 40 seconds for the ball to drop currently, so I would like to modify the circuit so that the frequency of the motor turning on would be about 4x greater than it is now (now I think it's turning on around every 1.5 seconds). My setup is a DC motor connected to a large pulley by a rubberband, which is on the same axel as a smaller pulley, which has the string holding the ball wrapped around it. The string goes up about 7.5 feet, through another 2-pulley system (so that the ball is easier on the motor).

It looks great so far, but some help from the gurus would be greatly appreciated!
 

Attachments

  • circuit.JPG
    circuit.JPG
    18.5 KB · Views: 712
  • circuit2.JPG
    circuit2.JPG
    41.6 KB · Views: 595
Last edited by a moderator:
Engineering news on Phys.org
This looks like a variant of a pretty standard circuit. However, usually the FET is wired to 555's output pin not discharge like this:
http://www.discovercircuits.com/DJ-Circuits/simplepwm2.htm

As reset is tied in your example I think connecting the FET's gate to output is the right thing to do. There is also usually a current limiting resistor on the pot's wipe like on the circuit I linked to.

I suspect what is happening is once discharge let's go of the gate the FET just drives the motor full blast due to R2 so it is not actually PWM'ing the motor.

I have no idea why the pot would get hot enough to burn out though. If you pushed the wipe all the way to one side it would be a short and Q can sink and source a lot of current but TR and THR should be high impedance. My only guess is there is a wiring error somewhere.

Good Luck
 
Oh I should've mentioned that I think the schematic you linked looks like it should work fine (Not sure why they use R2 instead of just wiring to Q though) that's why my only guess is a wiring error.
 
You might be having trouble because of the way that circuit is drawn.

Where you have wires that cross and make contact, they draw a small circle at the joining point.
Where they cross, but don't make contact, then there is no circle.

So, for example, there is no connection between pin 1 and pin 6. If there was one, then this would explain your pot burning out.

There is also no connection between pins 3 and 8.

Also, the 25 ohm pot is not a suitable substitute for a 100K pot. You need to get a pot that is similar to the one that burnt out.
 

Similar threads

Replies
21
Views
3K
Replies
2
Views
2K
  • · Replies 15 ·
Replies
15
Views
3K
  • · Replies 11 ·
Replies
11
Views
2K
  • · Replies 26 ·
Replies
26
Views
6K
Replies
3
Views
2K
  • · Replies 5 ·
Replies
5
Views
5K
  • · Replies 14 ·
Replies
14
Views
4K
  • · Replies 3 ·
Replies
3
Views
3K
  • · Replies 12 ·
Replies
12
Views
10K