Solve Op Amp Circuit Problem: Find V2/V1 w/Potentiometer

  • Context: Engineering 
  • Thread starter Thread starter farahtc
  • Start date Start date
  • Tags Tags
    Amp Circuit Op amp
Click For Summary
SUMMARY

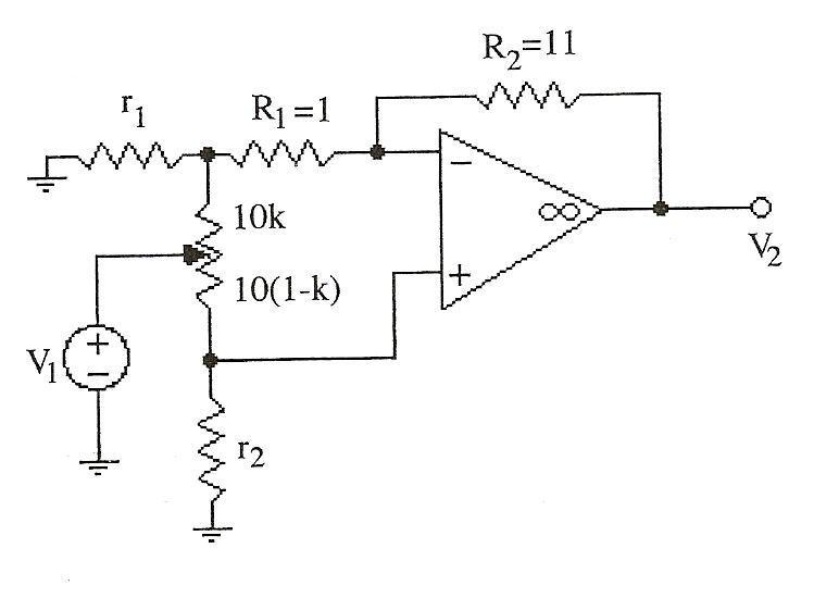
The discussion focuses on solving an op-amp circuit problem involving a potentiometer that adjusts gain between -10 and +10. The relationship for V2/V1 is established as V2/V1 = {r1/(r1+10k)} [-11/{1+(10kr1/r1+10k)}] + [r2/r2+10(1-k)] [1+ {11/1+10kr1/r1+10k}]. The user seeks guidance on writing nodal equations for the potentiometer, which can be conceptualized as two resistors in series with values of 10k and 10(1-k).

PREREQUISITES
  • Understanding of operational amplifier (op-amp) circuits
  • Knowledge of potentiometer configurations and their equivalent resistances
  • Familiarity with nodal analysis in circuit theory
  • Basic algebra for manipulating circuit equations
NEXT STEPS
  • Study nodal analysis techniques for circuit analysis
  • Learn about the behavior of potentiometers in series and parallel configurations
  • Explore operational amplifier gain configurations and feedback mechanisms
  • Review examples of op-amp circuits with variable gain settings
USEFUL FOR

Electrical engineering students, circuit designers, and anyone involved in analyzing or designing op-amp circuits with variable gain configurations.

farahtc
Messages
4
Reaction score
0

Homework Statement


The op amp circuit shown bellow is intended to provide any gain between -10 (for k=0) and +10 (for k=1) by adjusting the potentiometer. Let R1 and R2 have the scaled values, show that..

V2/V1= {r1/(r1+10k)} [-11/{1+(10kr1/r1+10k)}] + [r2/r2+10(1-k)] [1+ {11/1+10kr1/r1+10k}]


Homework Equations





The Attempt at a Solution



i have no idea how to write nodal equations for a potentiometer. If anyone tell me how to do that, i can figure out the rest by myself. thanks
 

Attachments

  • 1.JPG
    1.JPG
    22 KB · Views: 540
Physics news on Phys.org
Think of the potentiometer as 2 resistors in series with values 10k and 10(1-k). That's all.
 

Similar threads

  • · Replies 1 ·
Replies
1
Views
3K
Replies
34
Views
4K
Replies
1
Views
2K
  • · Replies 13 ·
Replies
13
Views
3K
Replies
15
Views
3K
  • · Replies 4 ·
Replies
4
Views
3K
  • · Replies 1 ·
Replies
1
Views
2K
  • · Replies 13 ·
Replies
13
Views
3K
  • · Replies 18 ·
Replies
18
Views
3K
  • · Replies 13 ·
Replies
13
Views
3K