Trig Project - When math is not math.

  • Thread starter Thread starter MacLaddy
  • Start date Start date
  • Tags Tags
    Project Trig
Click For Summary

Homework Help Overview

The discussion revolves around understanding relationships between trigonometric functions, specifically cosine and secant, as well as sine and cosecant, in the context of a project that requires graphing various functions. The original poster expresses frustration with the wording of the problem and the expectations set by their instructor.

Discussion Character

  • Exploratory, Conceptual clarification, Assumption checking

Approaches and Questions Raised

  • Participants explore the reciprocal relationship between cosine and secant, questioning whether the problem is simply about this relationship or if it involves more complex behavior as the cosine approaches zero. There are also discussions about graphing functions and interpreting changes in their behavior based on constants.

Discussion Status

Participants are actively engaging with the problem, sharing insights about the relationships between functions and how to approach the graphing task. Some guidance has been offered regarding the effects of constants on amplitude and period, and there is an acknowledgment of the complexity involved in understanding these relationships.

Contextual Notes

The original poster mentions a requirement to use calculators instead of MAPLE, which may limit their ability to explore the problem fully. There is also a sense of urgency as the course is nearing completion, and the original poster expresses difficulty with certain types of questions.

MacLaddy
Gold Member
Messages
290
Reaction score
11

Homework Statement



Math is not math when it asks me to describe relationships between functions. I hate wordplay.

Please see the attached PDF. On this page it says "What relationship between the cosine and secant do the graph and these values suggest?"


Homework Equations



Well, the paper speaks of using MAPLE, but the teacher instructed us just to use our calculators. So that throws some things off.


The Attempt at a Solution



I'm not sure what it's asking here. Do you think they are just speaking of the fact that they are reciprocals of each other, or perhaps that the secant approaches infinity as the cosine approaches zero?

Any help would be appreciated. Following this question is the same thing for the sin/csc, and the tan/cot. I consider myself a methodical person in trying to figure things out and making sure things turn out well, but questions like this always throw me off.
 

Attachments

Physics news on Phys.org
MacLaddy said:
I'm not sure what it's asking here. Do you think they are just speaking of the fact that they are reciprocals of each other, or perhaps that the secant approaches infinity as the cosine approaches zero?

I'd say most likely the relationship wanted is [tex]\sec(\theta)=\frac{1}{\cos(\theta)}[/tex], as you said.
 
jhae2.718 said:
I'd say most likely the relationship wanted is [tex]\sec(\theta)=\frac{1}{\cos(\theta)}[/tex], as you said.

Thank you for your quick reply.

It seems to simple for me. I guess perhaps I tend to make things more complicated then they are.
 
MacLaddy said:
Thank you for your quick reply.

It seems to simple for me. I guess perhaps I tend to make things more complicated then they are.

You're not the only one with that problem.

What is the course?

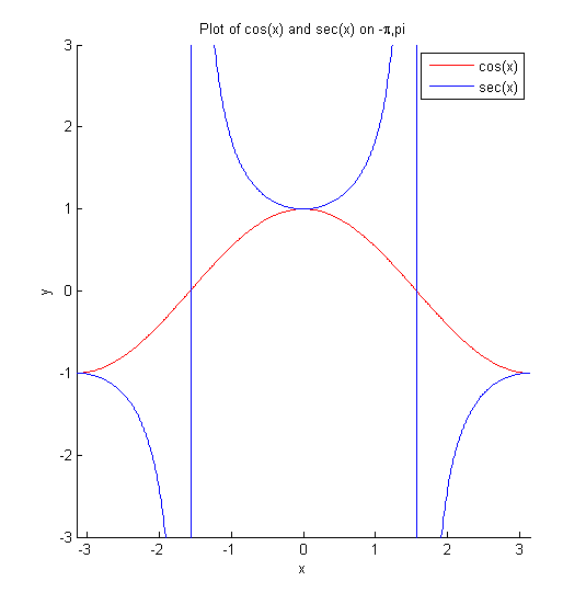
Here's a plot I made in MATLAB, just for reference.
pfplot.png
 
jhae2.718 said:
You're not the only one with that problem.

What is the course?

Just standard Trigonometry. I never took it in high school so I do not know if there are different levels, but this is all that's needed for my EE requirements.

I am going to ask one more question in this same project, if you don't mind. Are you familiar with MAPLE? I ask because I think it may have something to do with this.

The very last question tells me to plot the following functions,

[tex]0.6\sin(1.5x)+\cos(1.5x-\frac{\pi}{3})[/tex]
[tex]1.2\sin(2x)+\cos(x+\frac{\pi}{3})[/tex]
[tex]0.6\sin(1.5x)+\cos(2x-\frac{\pi}{3})[/tex]
[tex]0.6\sin(2x)+\cos(x-\frac{\pi}{3})[/tex]

It says to Plot each of these in MAPLE, and to see how they affect the graph. After I graph at least twenty variations of the problem I need to write one or two paragraphs explaining how I observed the graphs change with the changes in the constants of the functions.

Stuff like this really drives me nuts. Not sure how other people feel about these "objective observations" in math.
 
jhae2.718 said:
Here's a plot I made in MATLAB, just for reference.
View attachment 33365

I'm not familiar with MATLAB. That's a nice graph, I'll have to look into that program.
 
Last edited by a moderator:
jhae2.718 said:
I'm afraid I'm not a MAPLE user. At my university, engineering students use MATLAB for mathematics courses. The MAPLE http://www.maplesoft.com/support/help/Maple/view.aspx?path=plot" might be helpful, though.

I'm assuming you have to plot twenty permutations of some function [tex]f(x)=a\sin(bx)+\cos(cx+d)[/tex]?

I believe it is looking more for a description on how I have "observed the graphs change with the changes in the constant of the function." It's just asking me to explain what I am observing on how the graph changes.

Not sure. It's moving, stretching, compressing, shifting. I don't know how I can get two paragraphs out of it.
 
Last edited by a moderator:
This knocked a bit out of the scan, but I think you will understand my meaning better from the attached PDF.
 

Attachments

  • #10
Well, you can talk about the change in amplitude given by the constants in front of the trigonometric functions, the translations resulting from constants added to the functions and to the arguments (e.g. y = sin(x+a)+b, describe how a and b affect y), how the constants multiplied with x affect the period...
 
  • #11
jhae2.718 said:
Well, you can talk about the change in amplitude given by the constants in front of the trigonometric functions, the translations resulting from constants added to the functions and to the arguments (e.g. y = sin(x+a)+b, describe how a and b affect y), how the constants multiplied with x affect the period...

Ah, yes. Once again I am over-complicating things. I was thinking more in terms of one function changing and "pulling/pushing" the other function with it.

Thank you, jhae2.718. I truly appreciate your help. I accomplished all 10 pages of the project in one afternoon, and have been stuck on the four word problems for three days. I don't think I'm wired correctly for questions like that.
 
  • #12
MacLaddy said:
Ah, yes. Once again I am over-complicating things. I was thinking more in terms of one function changing and "pulling/pushing" the other function with it.

That is another thing you can write about; the sine and cosine terms will affect each other. (Sine terms will have the most effect near points where the argument for sin is close to +/- pi/2, and cosine where the argument for cos is close to zero, or n*pi.)
 
Last edited:
  • #13
jhae2.718 said:
That is another thing you can write about; the sine and cosine terms will affect each other. (Sine terms will have the most effect near points where the argument for cos is close to +/- pi/2, and cosine where the argument for cos is close to zero, or n*pi.)

Definitely thank you for that. I knew that they had an effect on each other, but I couldn't puzzle out why by looking at the graph. Makes perfect sense now that you've said it. I imagine they will cover that later in the class, but considering I have barely over a month left, they may not.
 
  • #14
I typo'd, by the way. That should have read "Sine terms will have the most effect near points where the argument for sin is close to +/- pi/2 ..."

Hope that helps.
 
  • #15
It helps greatly. Thank you again.
 

Similar threads

  • · Replies 2 ·
Replies
2
Views
2K
  • · Replies 5 ·
Replies
5
Views
2K
Replies
3
Views
3K
  • · Replies 4 ·
Replies
4
Views
3K
  • · Replies 10 ·
Replies
10
Views
2K
Replies
7
Views
9K
Replies
20
Views
3K
Replies
2
Views
2K
  • · Replies 16 ·
Replies
16
Views
3K
  • · Replies 2 ·
Replies
2
Views
2K