Voltage response of a resistor in an AC circuit

Click For Summary
SUMMARY

The discussion focuses on deriving the voltage response across resistor R2 in an AC circuit involving a 150H inductor and a 100 Ohm resistor. Participants suggest using nodal analysis and mesh current analysis, emphasizing the need to apply Kirchhoff's Voltage Law (KVL) and Kirchhoff's Current Law (KCL) to formulate coupled differential equations. The consensus is to replace the voltage source with a current source to simplify the analysis, leading to two independent nodes, V1 and V2, which can be solved algebraically for V2.

PREREQUISITES
  • Understanding of Ohm's Law
  • Familiarity with Kirchhoff's Voltage Law (KVL) and Kirchhoff's Current Law (KCL)
  • Knowledge of differential equations in electrical circuits
  • Experience with mesh and nodal analysis techniques
NEXT STEPS
  • Study the application of KVL and KCL in RLC circuits
  • Learn about transforming voltage sources to current sources in circuit analysis
  • Explore the General Solution for differential equations in electrical engineering
  • Investigate the steady-state response of RLC circuits in the time domain
USEFUL FOR

Electrical engineering students, circuit designers, and anyone involved in analyzing AC circuits with RLC components.

Kevin2341
Messages
56
Reaction score
0

Homework Statement



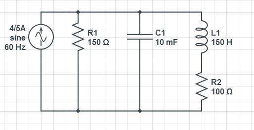
For the circuit below, assume the source phase angle is 0°

chp9problem1.JPG


Write the differential equation which would allow you to find the voltage response across resistor R2.

Using the General Solution for the solution of such a differential equation write the complete solution for the differential Equation

Write the steady-state solution for voltage response in the time domain.

Homework Equations



Ohm's Law

Inductors
v(t)=Ldi/dt
i(t) = 1/L∫vdt

Capacitors
i(t) = Cdv/dt
v(t) 1/C∫idt

The Attempt at a Solution



My only real thought of how I could solve this would be either to do a nodal analysis of the essential node connecting the three branches with elements, OR, I could source transform my voltage function generator into a current function and use that to do a mesh current analysis.

I'm not 100% sure if nodal analysis works in this case because of the branch containing the 150H Inductor and the 100 Ohm resistor. It seems like nodal analysis usually only contains one element per branch (or in my past experience, I was able to combine multiple resistors in series within a single branch).

If I do a mesh current analysis, using I=V/R, I can convert my source into 4/5cos(377t) current function in parallel with my 150 ohm resistor. However, with this method, I'm pretty unsure of myself. This is my circuit after a source transformation:
chp9problem12.JPG


I don't think I'm able to do a mesh current analysis here because of the fact there is only one source.

I am also not supposed to convert this to a phasor (yet). That's a later part of the this problem, which I think I figured out on my own. It's just this particular part of the problem, all the RLC circuit's we've dealt with have either been completely parallel, or completely series. Never a mixture like this one. The resistor in series with the inductor is particularly puzzling to me, as I'm not sure how to handle it.

Any help?
 
Physics news on Phys.org
Maybe try going back to basics first and apply KVL & KCL to give you some coupled differential equations. Then you can start reducing them to a single differential equation with the voltage across R2 as the dependent variable.

Mesh or nodal analysis won't do much here to reduce the number of equations you have to work with.
 
I would replace the voltage source with a current source as you suggested. Then there are just 2 independent nodes V1 and V2. Summing currents to zero at both nodes gets you 2 eq. in V1 and V2. Then just algebra to solve for V2.
 

Similar threads

  • · Replies 7 ·
Replies
7
Views
3K
  • · Replies 37 ·
2
Replies
37
Views
6K
  • · Replies 2 ·
Replies
2
Views
924
Replies
15
Views
3K
  • · Replies 7 ·
Replies
7
Views
3K
  • · Replies 1 ·
Replies
1
Views
2K
  • · Replies 17 ·
Replies
17
Views
3K
  • · Replies 3 ·
Replies
3
Views
2K
  • · Replies 8 ·
Replies
8
Views
2K
  • · Replies 9 ·
Replies
9
Views
6K