Comparing Methods for Initial Value Problem

  • Context: MHB 
  • Thread starter Thread starter evinda
  • Start date Start date
  • Tags Tags
    Compare
Click For Summary

Discussion Overview

The discussion revolves around solving an initial value problem using various numerical methods: forward Euler, trapezoid, and backward Euler methods. Participants explore the implications of their results, particularly focusing on the graphical representations of the approximations for the expressions $(x^n)^2+(y^n)^2$ and the accuracy of each method.

Discussion Character

  • Exploratory, Technical explanation, Debate/contested, Mathematical reasoning

Main Points Raised

  • Participants discuss the formulation of the backward Euler method and its implementation in code.
  • Some participants suggest that the trapezoid method, being a second-order approximation, should yield smoother graphs compared to the first-order backward Euler method.
  • There is uncertainty about the interpretation of the graphs, particularly regarding the smoothness of the red graph associated with the forward Euler method.
  • Concerns are raised about the accuracy of the forward Euler method, with some participants suggesting it may not be exact enough due to the observed bends in the graph.
  • Participants question why there is little difference between the trapezoid and backward Euler methods despite their differing orders of accuracy.
  • Discussion includes the relationship between the smoothness of the graph and the continuity of derivatives, particularly in relation to the presence of bends in the graph.
  • Some participants express confusion about the implications of discontinuities in derivatives and their effects on the graphical representations of the solutions.

Areas of Agreement / Disagreement

Participants do not reach a consensus on the implications of the graphical results or the reasons behind the observed behaviors of the different methods. Multiple competing views remain regarding the accuracy and smoothness of the methods discussed.

Contextual Notes

Participants express uncertainty about the exact nature of the graphs and the mathematical properties of the solutions, including continuity and differentiability of the derivatives involved.

Who May Find This Useful

Readers interested in numerical methods for solving differential equations, particularly those studying initial value problems and their graphical interpretations.

evinda
Gold Member
MHB
Messages
3,741
Reaction score
0
Hello! (Wave)

We consider the initial value problem:

$$x'(t)=-5x(t)-2y(t), t \in [0,1] \\ y'(t)=-2x(t)-100y(t), t \in [0,1] \\ x(0)=1, y(0)=1.$$

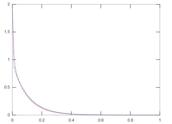
I want to solve the above problem using the forward Euler method, the trapezoid method and the backward Euler method and to represent in common graphs the corresponding values of $(x^n)^2+(y^n)^2$.

First of all, the formula for the approximation $y$ that we have using the backward Euler method is the following, right?

[m]y=inv(eye(2)-h*A)*y [/m]

where [m]A=[-5 -2;-2 -100][/m], right?

Then, I get the following graph for the approximations $(x^n)^2+(y^n)^2$.

View attachment 8113

The graphs are approximately the same, aren't they?

How can we deduce from this graph which method is better? (Thinking)
 

Attachments

  • meth.JPG
    meth.JPG
    10.6 KB · Views: 183
Physics news on Phys.org
evinda said:
First of all, the formula for the approximation $y$ that we have using the backward Euler method is the following, right?

[m]y=inv(eye(2)-h*A)*y [/m]

where [m]A=[-5 -2;-2 -100][/m], right?

Indeed. (Nod)

evinda said:
Then, I get the following graph for the approximations $(x^n)^2+(y^n)^2$.

The graphs are approximately the same, aren't they?

How can we deduce from this graph which method is better? (Thinking)

I'm not sure if we can say all that much from the graph.

The best I can come up with, is that we can expect the graph to be smooth, so the red graph can't be right.

And we can expect the trapezoidal graph to be most accurate, since it's a 2nd order approximation.
So we can compare forward Euler and backward Euler with each other by looking how close they are to the trapezoidal graph.
Or if we add the graph of the exact solution, we can compare all methods with that graph.

It would be best if we subtract the exact solution from approximations before plotting them, then we see directly which one is best, since then we'd actually be looking at the errors. (Thinking)

Or instead of the exact solution, we can use Octave's ODE solver (which will use some variant of Runge-Kutta) to find:
Code:
A=[-5 -2;-2 -100];
y0=[1;1];
N=100;
h=1/N;
tt=(0:N)*h;
yyLsode = lsode(@(y,t) A*y, y0, tt)';
(Nerd)
 
I like Serena said:
The best I can come up with, is that we can expect the graph to be smooth, so the red graph can't be right.

I have written the following code for the trapezoid method:

Code:
y=[1;1];
t2=[0];
y2=[y];
for (i=1:N)
      y=(eye(2)+h*A+h^2/2*A^2)*y;
      t2=[t2, i*h];
      y2=[y2, y];
end

So is something wrong? (Thinking)
 
evinda said:
I have written the following code for the trapezoid method:

Code:
y=[1;1];
t2=[0];
y2=[y];
for (i=1:N)
      y=(eye(2)+h*A+h^2/2*A^2)*y;
      t2=[t2, i*h];
      y2=[y2, y];
end

So is something wrong? (Thinking)

Looks fine to me.
What do you think is wrong with it? (Wondering)
 
I like Serena said:
Looks fine to me.
What do you think is wrong with it? (Wondering)

I thought it was wrong, because you said that the red graph can't be right and I thought it corresponds to the trapezoid method. But now I saw that it corresponds to the forward Euler method. But I think I applied it correctly. Is the red graph maybe like that because this method isn't exact enough? (Thinking)
 
evinda said:
I thought it was wrong, because you said that the red graph can't be right and I thought it corresponds to the trapezoid method. But now I saw that it corresponds to the forward Euler method. But I think I applied it correctly. Is the red graph maybe like that because this method isn't exact enough? (Thinking)

Indeed.
It wouldn't be exact enough, showing a graph that is not smooth (it has a bend in it) even though the other approximations do seem to be smooth enough. (Thinking)
 
I like Serena said:
Indeed.
It wouldn't be exact enough, showing a graph that is not smooth (it has a bend in it) even though the other approximations do seem to be smooth enough. (Thinking)

Ok. But why isn't there a difference between the graph of the trapezoid method and the graph of the backward Euler method, although the first one is a 2nd order method and the latter a 1st order method? (Thinking)
 
evinda said:
Ok. But why isn't there a difference between the graph of the trapezoid method and the graph of the backward Euler method, although the first one is a 2nd order method and the latter a 1st order method? (Thinking)

Wouldn't that be because backward Euler is also less exact than the trapezoid method? (Wondering)
 
I like Serena said:
Wouldn't that be because backward Euler is also less exact than the trapezoid method? (Wondering)

But how is this seen at the graph? (Thinking)
 
  • #10
evinda said:
But how is this seen at the graph? (Thinking)

I don't think we can.
Not unless we compare it with either the real solution, or a better approximation. (Thinking)
 
  • #11
I like Serena said:
I don't think we can.
Not unless we compare it with either the real solution, or a better approximation. (Thinking)

Which command could we use in [m]matlab[/m] to find the real solution of the initial value problem? (Thinking)
 
  • #12
evinda said:
Which command could we use in [m]matlab[/m] to find the real solution of the initial value problem? (Thinking)

We can write $A$ as $A=VDV^{-1}$, where $D$ is a diagonal matrix with eigenvalues $\lambda_i$ and $V$ is the matrix of corresponding eigenvectors.
Consequently, the solution of $y'=Ay,\ y(0)=y_0$ is:
$$y(t)=V\left[\sum_i(V^{-1}y_0)_i\cdot (e^{\lambda_i t})\mathbf e_i\right]$$
(I'm leaving out a couple of intermediate steps. (Blush))

In MatLab/Octave terms:
Code:
A=[-5 -2;-2 -100];
y0=[1;1];
[V D] = eig(A);
exactSolution = @(t) V*(V\y0.*exp(diag(D)*t));

N=100;
h=1/N;
tt=(0:N)*h;
yyExact = exactSolution(tt);
(Thinking)
 
  • #13
I like Serena said:
Indeed.
It wouldn't be exact enough, showing a graph that is not smooth (it has a bend in it) even though the other approximations do seem to be smooth enough. (Thinking)

I am a little confused now. Why does the fact that the graph is not smooth show that the method is not exact? Couldn't it be that the graph of $x^2+y^2$ is indeed not smooth? (Thinking)
 
  • #14
evinda said:
I am a little confused now. Why does the fact that the graph is not smooth show that the method is not exact? Couldn't it be that the graph of $x^2+y^2$ is indeed not smooth? (Thinking)

Suppose the graph is not smooth because, say, $y''(t)$ has a discontinuity at $t_0$ with $t_0\in [0,1]$.
This is what the red graph has.
Then $y'(t)$ is not differentiable at $t_0$.
But we know that $y'(t_0)=Ay(t_0)$ and that $y$ is defined on $[0,1]$.
This is a contradiction.
Therefore $y''$ is continuous on $[0,1]$ and the graph cannot have a bend in it. (Thinking)
 
  • #15
I like Serena said:
Suppose the graph is not smooth because, say, $y''(t)$ has a discontinuity at $t_0$ with $t_0\in [0,1]$.
This is what the red graph has.
Then $y'(t)$ is not differentiable at $t_0$.
But we know that $y'(t_0)=Ay(t_0)$ and that $y$ is defined on $[0,1]$.
This is a contradiction.
Therefore $y''$ is continuous on $[0,1]$ and the graph cannot have a bend in it. (Thinking)

How is $y''(t)$ related to the graph? I am confused right now. (Worried)
 
  • #16
evinda said:
How is $y''(t)$ related to the graph? I am confused right now. (Worried)

A jump discontinuity in $y''$ shows up as a bend in the graph of $y$, doesn't it?

EDIT: my mistake, a jump discontinuity in $y'$ shows up as a bend in the graph of $y$, doesn't it? (Wondering)
 
  • #17
I like Serena said:
A jump discontinuity in $y''$ shows up as a bend in the graph of $y$, doesn't it?

EDIT: my mistake, a jump discontinuity in $y'$ shows up as a bend in the graph of $y$, doesn't it? (Wondering)

The bend appears at the graph that represents the approximations $(x^n)^2+(y^n)^2$ that we get, when applying the forward Euler method. Since a bend appears, this means that either $(x^n)'$ or $(y^n)'$ is discontinuous at some point $t_0$, right? It holds that $Y'(t)=AY(t)$, where $Y(t)=(x(t),y(t))$. But from this we don't get that $x'(t)$ and $y'(t)$ are continuous, do we? (Thinking)
 
  • #18
evinda said:
The bend appears at the graph that represents the approximations $(x^n)^2+(y^n)^2$ that we get, when applying the forward Euler method. Since a bend appears, this means that either $(x^n)'$ or $(y^n)'$ is discontinuous at some point $t_0$, right? It holds that $Y'(t)=AY(t)$, where $Y(t)=(x(t),y(t))$. But from this we don't get that $x'(t)$ and $y'(t)$ are continuous, do we? (Thinking)

We do.
For the problem to be well-defined, $Y$ must be differentiable on $[0,1]$, implying that $Y$ is continuous as well.
$Y'=AY$ is a linear combination of continuous functions, which means that $Y'$ is continuous as well. (Thinking)
 
  • #19
I like Serena said:
We do.
For the problem to be well-defined, $Y$ must be differentiable on $[0,1]$, implying that $Y$ is continuous as well.
$Y'=AY$ is a linear combination of continuous functions, which means that $Y'$ is continuous as well. (Thinking)

Ah I see... (Nod) Thanks a lot! (Smile)
 
  • #20
Hey! (Blush)

We have the system $\Psi '(t)=A\Psi(t)=:\Phi (t,\psi )$, where $\psi$ is the vector $(x(t), y(t))$.

Then to show that the right side of that system satisfies the one sided Lipschitz condition, we have to show that
\begin{equation*}\left (\Phi (t,\phi )-\Phi (t,
\tilde{\psi}), \psi-\tilde{\psi}\right )\leq L(t)\|\psi -\tilde{\psi}\|^2.\end{equation*}

We have \begin{equation*}\left (\Phi (t,\phi )-\Phi (t,
\tilde{\psi}), \psi-\tilde{\psi}\right )=\left (A\left (\psi-\tilde{\psi}\right ), \psi-\tilde{\psi}\right )\end{equation*}

Let $\psi-\tilde{\psi}=(w_1,w_2)\in \mathbb{R}^2$.

The above inner product is less that $-3w_1^2-98w_2^2$, or not?

Then we have that \begin{equation*}\left (\Phi (t,\phi )-\Phi (t,
\tilde{\psi}), \psi-\tilde{\psi}\right )\leq -3w_1^2-98w_2^2\leq -3w_1^2-3w_2^2=-3\left (w_1^2+w_2^2\right )=-3\|\psi-\tilde{\psi}\|\end{equation*}
and so the one sided Lipschitz condition is satisfied with constant $-3$.Am I right? (Thinking)
 
  • #21
evinda said:
Hey! (Blush)

We have the system $\Psi '(t)=A\Psi(t)=:\Phi (t,\psi )$, where $\psi$ is the vector $(x(t), y(t))$.

Then to show that the right side of that system satisfies the one sided Lipschitz condition, we have to show that
\begin{equation*}\left (\Phi (t,\phi )-\Phi (t,
\tilde{\psi}), \psi-\tilde{\psi}\right )\leq L(t)\|\psi -\tilde{\psi}\|^2.\end{equation*}

We have \begin{equation*}\left (\Phi (t,\phi )-\Phi (t,
\tilde{\psi}), \psi-\tilde{\psi}\right )=\left (A\left (\psi-\tilde{\psi}\right ), \psi-\tilde{\psi}\right )\end{equation*}

Let $\psi-\tilde{\psi}=(w_1,w_2)\in \mathbb{R}^2$.

The above inner product is less that $-3w_1^2-98w_2^2$, or not?

Hey evinda!

Don't we have:
\begin{equation*}\left (\Phi (t,\psi )-\Phi (t,
\tilde{\psi}), \psi-\tilde{\psi}\right )=\left (A\Psi-A\tilde{\Psi}, \psi-\tilde{\psi}\right )
=A\left (\Psi-\tilde{\Psi}, \psi-\tilde{\psi}\right )
\end{equation*}
I'm assuming $\Psi$ is different from $\phi$. Isn't it? (Wondering)

Either way, we can't just conclude that this is less than $-3w_1^2-98w_2^2$ can we? (Worried)
Where does that expression come from?
Is there more information for the problem?

evinda said:
Then we have that \begin{equation*}\left (\Phi (t,\phi )-\Phi (t,
\tilde{\psi}), \psi-\tilde{\psi}\right )\leq -3w_1^2-98w_2^2\leq -3w_1^2-3w_2^2=-3\left (w_1^2+w_2^2\right )=-3\|\psi-\tilde{\psi}\|\end{equation*}
and so the one sided Lipschitz condition is satisfied with constant $-3$.

If we assume the inequality, then I think that is correct yes. (Dull)
 
  • #22
Klaas van Aarsen said:
Hey evinda!

Don't we have:
\begin{equation*}\left (\Phi (t,\psi )-\Phi (t,
\tilde{\psi}), \psi-\tilde{\psi}\right )=\left (A\Psi-A\tilde{\Psi}, \psi-\tilde{\psi}\right )
=A\left (\Psi-\tilde{\Psi}, \psi-\tilde{\psi}\right )
\end{equation*}
I'm assuming $\Psi$ is different from $\phi$. Isn't it? (Wondering)

Either way, we can't just conclude that this is less than $-3w_1^2-98w_2^2$ can we? (Worried)
Where does that expression come from?
Is there more information for the problem?
If we assume the inequality, then I think that is correct yes. (Dull)
Let $\Psi '(t)=A\Psi(t)=:\Phi (t,\psi )$.

Then don't we have that \begin{equation*}\left (\Phi (t,\psi )-\Phi (t,
\tilde{\psi}), \psi-\tilde{\psi}\right )=\left (A\psi-
A\tilde{\psi}, \psi-\tilde{\psi}\right )=\left (A\left (\psi-\tilde{\psi}\right ), \psi-\tilde{\psi}\right )\end{equation*} ? We have that for $\Psi \in \mathbb{R}^2$ it holds the following \begin{align*}(A\Psi, \Psi )&=-5\psi_1^2-4\psi_1\psi_2-100\psi_2^2\\ & \leq -5\psi_1^2+2\cdot 2|\psi_1\psi_2|-100\psi_2^2 \\ & \leq -5\psi_1^2+2\psi_1^2+2\psi_2^2-100\psi_2^2\\ & =-3\psi_1^2-98\psi_2^2\end{align*} or not?

Let $\psi-\tilde{\psi}=(w_1,w_2)\in \mathbb{R}^2$.

Then we have that $\left (\Phi (t,\phi )-\Phi (t,
\tilde{\psi}), \psi-\tilde{\psi}\right )$ is less that $-3w_1^2-98w_2^2$, right? (Thinking)
 
  • #23
evinda said:
Let $\Psi '(t)=A\Psi(t)=:\Phi (t,\psi )$.

Then don't we have that \begin{equation*}\left (\Phi (t,\psi )-\Phi (t,
\tilde{\psi}), \psi-\tilde{\psi}\right )=\left (A\psi-
A\tilde{\psi}, \psi-\tilde{\psi}\right )=\left (A\left (\psi-\tilde{\psi}\right ), \psi-\tilde{\psi}\right )\end{equation*} ?

Isn't $\Psi$ different from $\psi$?
That is, isn't $\Phi (t,\psi ) =A\Psi(t) \ne A\psi(t)$? (Worried)

evinda said:
We have that for $\Psi \in \mathbb{R}^2$ it holds the following \begin{align*}(A\Psi, \Psi )&=-5\psi_1^2-4\psi_1\psi_2-100\psi_2^2\\ & \leq -5\psi_1^2+2\cdot 2|\psi_1\psi_2|-100\psi_2^2 \\ & \leq -5\psi_1^2+2\psi_1^2+2\psi_2^2-100\psi_2^2\\ & =-3\psi_1^2-98\psi_2^2\end{align*} or not?

How did you get the equality $(A\Psi, \Psi )=-5\psi_1^2-4\psi_1\psi_2-100\psi_2^2$ ? (Wondering)
 
  • #24
Let's start from the beginning with more details. (Blush)

We have the system in matrix form: $$\Psi '(t)=A\Psi(t)=\begin{pmatrix}-5 & -2 \\ -2 & -100\end{pmatrix}\Psi (t)$$ where $\Psi (t)=\begin{pmatrix}x(t)\\ y(t)\end{pmatrix}$.

To check the Lipschitz condition we define the function $\Phi (t,\Psi ):=A\Psi(t)$, or not?

Then do we have that \begin{equation*}\left (\Phi (t,\Psi )-\Phi (t,
\tilde{\Psi}), \Psi-\tilde{\Psi}\right )=\left (A\Psi-
A\tilde{\Psi}, \Psi-\tilde{\Psi}\right )=\left (A\left (\Psi-\tilde{\Psi}\right ), \Psi-\tilde{\Psi}\right )\end{equation*} right For an arbitrary $W =(w_1,w_2)^T\in \mathbb{R}^2$ we have the following inner product \begin{align*}(AW, W )&=\left ( \begin{pmatrix}-5 & -2 \\ -2 & -100\end{pmatrix}\begin{pmatrix}w_1\\ w_2\end{pmatrix}, \begin{pmatrix}w_1\\ w_2\end{pmatrix}\right )\\ &=\left ( \begin{pmatrix}-5w_1-2w_2 \\ -2w_1-100w_2 \end{pmatrix}, \begin{pmatrix}w_1\\ w_2\end{pmatrix}\right ) \\ &= \begin{pmatrix}-5w_1-2w_2 \\ -2w_1-100w_2 \end{pmatrix}\cdot \begin{pmatrix}w_1\\ w_2\end{pmatrix} \\ &= (-5w_1-2w_2)w_1+(-2w_1-100w_2)w_2 \\ & = -5w_1^2-4w_1w_2-100w_2^2\\ & \leq -5w_1^2+2\cdot 2|w_1w_2|-100w_2^2 \\ & \leq -5w_1^2+2w_1^2+2w_2^2-100w_2^2\\ & =-3w_1^2-98w_2^2\end{align*}

This holds also for $W=\Psi-\tilde{\Psi}$.

Then we have that $$\left (\Phi (t,\Psi )-\Phi (t,
\tilde{\Psi}), \Psi-\tilde{\Psi}\right )\leq -3w_1^2-98w_2^2$$

Are my thoughts right so far? (Thinking)
 
  • #25
Looks all correct to me. (Nod)
 
  • #26
I tried to plot the following code but I get the following message:
"error: invalid use of script in index expression"

What does this mean? (Thinking)

The code is the following:

Code:
function [] = trapezoid_method(N)
h=1/N;
A=[-5 -2;-2 -100];
y=[1;1];
t2=[0];
y2=[y];
for (i=1:N)
      y=(eye(2)+h*A+h^2/2*A^2)*y;
      t2=[t2, i*h];
      y2=[y2, y];
end

Code:
function [] = implicit_euler_method(N)
h=1/N;
A=[-5 -2;-2 -100];
y=[1;1];
t3=[0];
y3=[y];
for (i=1:N)
    y=inv(eye(2)-h*A)*y;
    t3=[t3, i*h];
    y3=[y3, y];
end

plot(t2, y2(1,:).^2+y2(2,:).^2, 'y', t3, y3(1,:).^2+y3(2,:).^2, 'b');
 
  • #27
At first look it seems to me that the problem is that the functions do not return anything.
The variables inside those functions, that are assigned values, are local to the function.
So when you plot those variables, you'd get an error because none of those variables have an actual value. (Worried)
 
  • #28
Klaas van Aarsen said:
At first look it seems to me that the problem is that the functions do not return anything.
The variables inside those functions, that are assigned values, are local to the function.
So when you plot those variables, you'd get an error because none of those variables have an actual value. (Worried)

Ah ok...How can we change this? How do the variables get a value? (Thinking)
 
  • #29
evinda said:
Ah ok...How can we change this? How do the variables get a value? (Thinking)

A function definition and its use look like this:
Code:
function [m,s] = stat(x)
    n = length(x);
    m = sum(x)/n;
    s = sqrt(sum((x-m).^2/n));
end function

values = [12.7, 45.4, 98.9, 26.6, 53.1];
[ave,stdev] = stat(values)
(Malthe)

Perhaps it should be something like this?
Code:
function [t2, y2] = trapezoid_method(N)
   h=1/N;
   A=[-5 -2;-2 -100];
   y=[1;1];
   t2=[0];
   y2=[y];
   for (i=1:N)
      y=(eye(2)+h*A+h^2/2*A^2)*y;
      t2=[t2, i*h];
      y2=[y2, y];
   end for
end function

[t2, y2] = trapezoid_method(10)
(Wondering)
 
  • #30
Klaas van Aarsen said:
A function definition and its use look like this:
Code:
function [m,s] = stat(x)
    n = length(x);
    m = sum(x)/n;
    s = sqrt(sum((x-m).^2/n));
end function

values = [12.7, 45.4, 98.9, 26.6, 53.1];
[ave,stdev] = stat(values)
(Malthe)

Perhaps it should be something like this?
Code:
function [t2, y2] = trapezoid_method(N)
   h=1/N;
   A=[-5 -2;-2 -100];
   y=[1;1];
   t2=[0];
   y2=[y];
   for (i=1:N)
      y=(eye(2)+h*A+h^2/2*A^2)*y;
      t2=[t2, i*h];
      y2=[y2, y];
   end for
end function

[t2, y2] = trapezoid_method(10)
(Wondering)

Unfortunately, I still get the same error message... (Shake)
 

Similar threads

  • · Replies 7 ·
Replies
7
Views
5K
Replies
20
Views
4K
  • · Replies 1 ·
Replies
1
Views
966
  • · Replies 1 ·
Replies
1
Views
4K
  • · Replies 9 ·
Replies
9
Views
3K
  • · Replies 4 ·
Replies
4
Views
2K
  • · Replies 0 ·
Replies
0
Views
4K
  • · Replies 5 ·
Replies
5
Views
5K
  • · Replies 1 ·
Replies
1
Views
3K
  • · Replies 5 ·
Replies
5
Views
2K