techn0
- 19
- 5
- TL;DR
- Need help getting high side gate working properly.
I have designed a circuit utilizing a LTC4449 high speed n-chan mosfet driver.
I am running the Vcc at 5 v from a 0.5a linear regulator 7805 type.
The switching voltage is 24v from 600w smps.
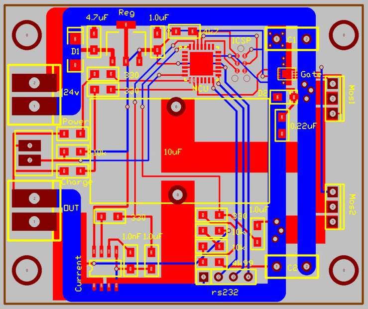
I am using this exact layout. The gate driving on the bottom mosfet seems to be working properly but the gate drive on the top does not. I think it is an issue with the boost circuitry.
The Schottky diode I am using is ACDBN1100-HF 100V
The boost cap is C1206C224M5UAC7800 0.22uF
I have tried several input pwm frequencies from 15k to 250k with no change.
It is my understanding that a high gate singal on the top mosfet is going to be 24v plus 5v. When I measure boost pin voltage it is just around 5v. Should it be 24v or 29v?
This component is a 2mm x 3mm DFN so it is ultra small and hard to work with. I have resoldiered it serveral times in an attempt to get this circuit working correctly and replaced it once. It appears to be soldered properly.
Thanks in advance for everyone's help.
I am running the Vcc at 5 v from a 0.5a linear regulator 7805 type.
The switching voltage is 24v from 600w smps.
I am using this exact layout. The gate driving on the bottom mosfet seems to be working properly but the gate drive on the top does not. I think it is an issue with the boost circuitry.
The Schottky diode I am using is ACDBN1100-HF 100V
The boost cap is C1206C224M5UAC7800 0.22uF
I have tried several input pwm frequencies from 15k to 250k with no change.
It is my understanding that a high gate singal on the top mosfet is going to be 24v plus 5v. When I measure boost pin voltage it is just around 5v. Should it be 24v or 29v?
This component is a 2mm x 3mm DFN so it is ultra small and hard to work with. I have resoldiered it serveral times in an attempt to get this circuit working correctly and replaced it once. It appears to be soldered properly.
Thanks in advance for everyone's help.






