Sanity check.... Current limiting MOSFET driver

  • Thread starter Thread starter Rx7man
  • Start date Start date
  • Tags Tags
    Current Mosfet
Click For Summary

Discussion Overview

The discussion revolves around the design of a current-limiting MOSFET driver intended for automotive applications. Participants explore various aspects of the circuit, including its operational parameters, component choices, and performance characteristics, while addressing issues related to current sensing and driving capabilities.

Discussion Character

  • Technical explanation
  • Debate/contested
  • Mathematical reasoning

Main Points Raised

  • One participant describes their design goals for a FET driver that includes current limiting and short circuit protection, mentioning the use of automotive power sources and the need for scalability.
  • Another participant questions the resolution of the provided schematic image and inquires about the input signal type, suggesting that MOSFETs should be driven quickly to avoid overheating.
  • Concerns are raised about the use of op-amps for current sensing, with a suggestion to use a comparator instead, and to drive the MOSFET gate with a dedicated driver circuit.
  • Participants discuss the implications of using the IRF1404 MOSFET, including its current ratings and the potential for overkill in the application.
  • One participant mentions the need for specifications regarding input voltages and output currents, as well as the nature of the load being driven.
  • Another participant expresses skepticism about the feasibility of handling 200A through a TO220 package, referencing the datasheet's continuous current ratings.
  • There is mention of difficulties in finding suitable FET drivers that work in simulation, with questions about the simulator being used and the model files available.

Areas of Agreement / Disagreement

Participants express differing views on the suitability of the IRF1404 for the application, the method of current sensing, and the appropriate driving techniques for the MOSFETs. The discussion remains unresolved with multiple competing perspectives on these technical aspects.

Contextual Notes

Participants highlight limitations in the provided schematic image quality and the need for clearer specifications regarding input and output parameters. There are also unresolved questions about the simulation tools and models being used for FET drivers.

Rx7man
Messages
425
Reaction score
189
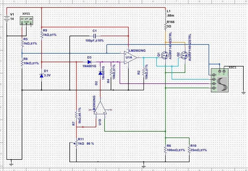
I'm looking at making a reasonably simple FET driver with current limiting / short circuit protection.. I tried to keep all the pointers in mind from my 'voltage divider with offset' thread from a month or so ago.

Goals for this are to have a driver that can run off automotive power sources (I went to 30V Op amps to accommodate 24V vehicles), adjustable current limit, and scalable to enable paralleled FETS for higher power applications. I've separated the grounds for the high and low power sides as well.. I've done the same for the power supply side as well as added a cap across the IC power input since I took the screenshot.
Current limiting FET driver V1.2.jpg

The lower OpAmp is the current sensor and as long as the non inverting input stays below the threshold of the voltage divider ~3V sourced voltage divider of R7/R9, it stays off.. When the current threshold is exceeded, it swing to ~14V, driving the upper OpAmp's inverting input from the it's normal potential of ~2.5V to ~12V, disabling the output to the MOSFET

Scope traces from top to bottom are
Ch D = Signal, 5V/div
Ch C = MOSFET drive, 10V/div
Ch B = Driver OpAmp inverting input, 5V/div set to AC coupled (~+2.5V DC offset )
Ch A = Current sense voltage.

I changed the value of R9 as the sweep progressed, lowering the current threshold and you can see the effects.

Other components
L1, R1 are an inductive load (Large 12V motor)
Q1, Q2 IRF1404 Datasheet here http://www.irf.com/product-info/dat...mlPbFvtjBbIq1AGxA&sig2=gomPdzGzxD_qRQU6BlvCsA
U1 = LM2902 4 channel op amp , -40 to +125C, 32V datasheet here http://www.ti.com/lit/gpn/lm2902
I may change this to the LM 2900 which has a much faster slew rate (20V/us vs .5V/us)
R9 = 10 turn trimpot

Anyone got some input?
 
Engineering news on Phys.org
The resolution of the picture makes it hard to tell what is happening. I need a better picture.
Did something happen to the file.jpg when being attached by PF?

Does this circuit receive a two state PWM input?

MOSFETs work best when switched quickly between the on and off states. If you drive them with op-amps they will get hot because they will switch too slowly. An op-amps will be unable to supply sufficient current to quickly charge Cgs. Some op-amps become unstable when driving capacitive loads.

The current sense should be done with a comparator, not an op-amp. The comparator output should be logically gated with the input signal. The combined logic signal should then drive the mosfet gate with a dedicated gate driver circuit or chip.

Fast MOSFET gates often need about 10 ohms of series resistance to prevent parasitic gate oscillation.
 
You should be able to view it full size.. quality isn't fantastic, there is a little jpg compression but it's readable.. I will see what I can do about uploading another shot.

Two state PWM? not quite sure of the question you're asking here.. It'll be driven by a low frequency (10-100hz) on or off signal

Do you have any IC's in mind that would be much more suited? The current sense is more of a safety to not fry the FETs if something shorts out, I'm not intending to have it in use in normal mode.
Thanks again :)
 
Rx7man said:
You should be able to view it full size.. quality isn't fantastic,

there isn't a full size ... when clicking on the image to view full size there is only the tiniest, hardly noticeable increase in size
... the quality is shocking

I suggest you break it into 2 better sized images one for the schematic and one for the scope readout
then post both
 
14 volts / 3R0 is about 5 amp. With Isense = 0R1 that will idle at 0.5 volt.
You detect high current at 3.3V which with Isense = 0R1, is 33 amp.
The IRF1404 is rated at 200 amp, Rds(on) = 0.004 ohm.
That is a very expensive overkill, so why then use two in parallel ?

Should over-current kill the rest of that conduction pulse, or should it recover quickly and turn on again immediately ?

I saved the bigger picture but it is not much better resolution. Maybe the picture was too wide, so PF reduced the width in pixels which caused the blur.
I need specifications of input voltages and output currents.
Where does the real input signal come from ? What is the load, an inductive motor ?
 
Hope this is better.. I just got "REAL" internet access today so I don't need to compress stuff as much

Fuel pump driver V1.2.jpg


Fuel pump driver V1.2 scope.jpg
 
  • Like
Likes   Reactions: davenn
IRF 1404 is a couple bucks a dozen.. I don't believe for an instant that 200 amp is going to flow through those leads for more than an instant.. Just going from how thick a typical 15 amp capable wire is (14ga), it's cheap to use 2 of them, and probably double up the current sense resistors too depending on what values I have around.. this isn't a mass produced item so whether it costs me $20 or $25 to make isn't of much consequence to me.. of much more consequence is if it fails in my vehicle!

Yes, the load is a large fuel pump rated at 30 amp stalled.. I'll be running it far under it's rated pressure as well, and will have a pressure sensor to cut it's duty cycle down,... Most of the time a mechanical pump will do the work, but under high loads the electric will assist.

I hadn't thought of killing the rest of the conduction pulse vs having it recover quickly... I did think about putting a R/C circuit into the sensing side which could give a small delay both to help start up heavy loads and to slow down the cycle time... I'll mull it over a while :)
 
OK, the IRF1404 are cheaper now, but you must drive the gate fast.
High current devices require big areas of silicon, with proportionally higher gate capacitance, which makes them much harder to drive fast. The input capacitance of the IRF1404 is 5669pF. Continuous Drain Current is 202A, maximum pulse current is 808 amp.

There are low-side MOSFET gate drivers capable of driving your load without the MOSFET.
 
I just cannot fathom 200A through a TO220 package.

Looking at the fine print on the datasheet
Calculated continuous current based on maximum allowable
junction temperature. Package limitation current is 75A.
Even 75 amp continuous certainly sound like begging for trouble
 
  • #10
Rx7man said:
Even 75 amp continuous certainly sound like begging for trouble
Duty cycle also comes into the computation.
 
  • #11
yes, but they're claiming (or so it sounds) that it's capable of 75 amp at 100% duty

Meanwhile, I have been looking at FET drivers on Mouser.. and have tried a few of them, however it seems that none of them work in the simulation. The part footprint is green.. Perhaps that means it's not functionally defined?
 
  • #12
Rx7man said:
Meanwhile, I have been looking at FET drivers on Mouser.. and have tried a few of them, however it seems that none of them work in the simulation. The part footprint is green.. Perhaps that means it's not functionally defined?
I have no idea which simulator you are using, or what type of model files you are getting, for which FET driver chips.
 
  • #13
I'm using National Instrument Multisim Blue (affiliated with Mouser).. has a big library built in
 

Similar threads

  • · Replies 1 ·
Replies
1
Views
2K
Replies
2
Views
2K
  • · Replies 5 ·
Replies
5
Views
4K
  • · Replies 11 ·
Replies
11
Views
3K
  • · Replies 6 ·
Replies
6
Views
2K
  • · Replies 9 ·
Replies
9
Views
2K
  • · Replies 10 ·
Replies
10
Views
7K
  • · Replies 50 ·
2
Replies
50
Views
10K
  • · Replies 15 ·
Replies
15
Views
3K
Replies
6
Views
5K