How Do You Choose the Right Decoupling Capacitors for TDA2050?

  • Thread starter Thread starter michael1978
  • Start date Start date
Click For Summary

Discussion Overview

The discussion revolves around selecting the appropriate decoupling capacitors for the TDA2050 audio amplifier. Participants explore the values, types, and roles of decoupling capacitors in maintaining stable power supply voltage during operation. The conversation includes both theoretical considerations and practical advice for beginners.

Discussion Character

  • Exploratory
  • Technical explanation
  • Conceptual clarification
  • Debate/contested
  • Homework-related

Main Points Raised

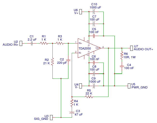
  • One participant expresses confusion about how to select and calculate the values for decoupling capacitors, specifically C10, C7, and C5.
  • Another participant notes that the values are marked on the diagram, questioning what further information is needed.
  • Some participants emphasize the importance of effective impedance at various frequencies rather than just the capacitance value.
  • There are suggestions to use initial values as a starting point during prototyping and to evaluate performance after building the circuit.
  • One participant mentions that larger capacitors can have inductance issues at high frequencies, which affects their behavior, leading to the recommendation of using a combination of large and small capacitors.
  • Several participants reference external resources and links for further reading on bypass capacitor selection and related concepts.
  • There is a discussion about the impact of power supply rejection ratio on amplifier performance and the importance of stable voltage at the amplifier pins.
  • One participant asks for a simpler explanation of the concepts due to language barriers and difficulty in understanding the technical details.

Areas of Agreement / Disagreement

Participants generally agree on the importance of decoupling capacitors and their role in circuit stability, but there are differing views on the specifics of selection and calculation methods. The discussion remains unresolved regarding the best practices for choosing capacitor values.

Contextual Notes

Some participants highlight the need for understanding the operating frequency range of the circuit and the criteria for evaluating circuit performance, which may not have been fully addressed in the discussion.

michael1978
Messages
434
Reaction score
19
hello
please can somebody help me
i am a begginer
i understeand everything
just decoupling capacitor, i don't know te value how to select , of how to calculate
C10, C7, C5
TDA2050-Amplifier11.png


thanks
 
Engineering news on Phys.org
The capacitor values are marked on your diagram so what do you need to know?
 
Manolis said:
The capacitor values are marked on your diagram so what do you need to know?
hi Manolis,
i did not put me the value of components, but i find in the internet the circuit(searching for TDA2050, i need for audtio amplifier(i have chip TDA2050),
and i know all other component value to calculate, but only DECOUPLING capacitor i don't know,
because Manolis i am beginner, i hope you understand me.
thnx
 
What type of power supply will this circuit be using--linear regulator, switching regulator, or battery? How far away will the power supply be from this circuit? Is your plan to build this or simulate only?
 
lewando said:
What type of power supply will this circuit be using--linear regulator, switching regulator, or battery? How far away will the power supply be from this circuit? Is your plan to build this or simulate only?
battery, maybe 1cm , my plan is to build.
 
The value of the decoupling capacitor doesn't matter. What matters is its effective impedance at various frequencies - low to high. The 3 capacitors are chosen to provide a low impedance across the range of frequencies to prevent oscillation.
 
It is good that you will be building it. Hopefully you are doing a prototype before a PCB. During the prototype build, use those values as a starting point. You got those values from somewhere so perhaps you have specific capacitor part numbers to work with. Make sure the voltage rating of the capacitor can handle the voltage rails. When you have your prototype built, evaluate it. If you are happy with it, you could be done. If you want to learn about the effects of your capacitor selection, experiment by removing them, adding them back one at a time, etc.
 
Search on bypass capacitor selection
it's a skill of its own
in general "more is better"
but big capacitors, because they're made by coiling a strip of aluminum foil have inductance , and at high frequency no longer behave like a capacitor.
and that's why you usually see a big one paralleled by a tiny one. http://www.intersil.com/content/dam/Intersil/documents/an13/an1325.pdf

https://www.allaboutcircuits.com/technical-articles/clean-power-for-every-ic-part-2-choosing-and-using-your-bypass-capacitors/

https://electronics.stackexchange.c...alue-of-0-1uf-for-bypass-capacitors-come-from
 
  • Like
Likes   Reactions: berkeman
lewando said:
It is good that you will be building it. Hopefully you are doing a prototype before a PCB. During the prototype build, use those values as a starting point. You got those values from somewhere so perhaps you have specific capacitor part numbers to work with. Make sure the voltage rating of the capacitor can handle the voltage rails. When you have your prototype built, evaluate it. If you are happy with it, you could be done. If you want to learn about the effects of your capacitor selection, experiment by removing them, adding them back one at a time, etc.
thank you for answer, but my problem is i want to know(how it works) because i can use those value, but i don't understand how it works.
 
  • #11
Have you read and comprehended any of @jim hardy 's excellent links? There is a lot of insight in contained in them. You could then ask more specific questions.
 
Last edited:
  • Like
Likes   Reactions: berkeman
  • #12
lewando said:
Have you read and comprehended any of @jim hardy 's excellent links? There is a lot of insight in contained in them. You could then ask more specific questions.
jim hardy said:
Search on bypass capacitor selection
it's a skill of its own
in general "more is better"
but big capacitors, because they're made by coiling a strip of aluminum foil have inductance , and at high frequency no longer behave like a capacitor.
and that's why you usually see a big one paralleled by a tiny one.http://www.intersil.com/content/dam/Intersil/documents/an13/an1325.pdf

https://www.allaboutcircuits.com/technical-articles/clean-power-for-every-ic-part-2-choosing-and-using-your-bypass-capacitors/

https://electronics.stackexchange.c...alue-of-0-1uf-for-bypass-capacitors-come-from
thnx , but i have very difficult to understand, is possible to explain me a little bit, with e few word,
 
  • #13
lewando said:
Have you read and comprehended any of @jim hardy 's excellent links? There is a lot of insight in contained in them. You could then ask more specific questions.
you right ;-)
 
  • #14
I understand you are up against a language barrier. I cannot reduce the information in those links in a more meaningful way. All I can tell you is that the selection process is a very general process based on the operating frequency range of your circuit. When you have realized your circuit (built it), you can begin a specialized process of optimizing capacitor values to make your circuit perform better, if necessary.

What is your operating frequency range?

After you build it, how will you test it to see if it a good (passes some criteria) or bad (fails some criteria) circuit?
 
  • Like
Likes   Reactions: davenn
  • #15
lewando said:
I understand you are up against a language barrier. I cannot reduce the information in those links in a more meaningful way. All I can tell you is that the selection process is a very general process based on the operating frequency range of your circuit. When you have realized your circuit (built it), you can begin a specialized process of optimizing capacitor values to make your circuit perform better, if necessary.

What is your operating frequency range?

After you build it, how will you test it to see if it a good (passes some criteria) or bad (fails some criteria) circuit?
lewando said:
I understand you are up against a language barrier. I cannot reduce the information in those links in a more meaningful way. All I can tell you is that the selection process is a very general process based on the operating frequency range of your circuit. When you have realized your circuit (built it), you can begin a specialized process of optimizing capacitor values to make your circuit perform better, if necessary.

What is your operating frequency range?

After you build it, how will you test it to see if it a good (passes some criteria) or bad (fails some criteria) circuit?
thanks for advice,i still not build, because i had no time, but this week for sure i want to build.
 
  • #16
michael1978 said:
just decoupling capacitor, i don't know te value how to select , of how to calculate


michael1978 said:
thnx , but i have very difficult to understand, is possible to explain me a little bit, with e few word,
The basic idea of decoupling is to keep the power supply voltage stable when the amplifier takes a sudden gulp of current.
If the power supply voltage changes , it will affect the amplifier's output slightly. By how much is indicated by the amplifier's "Power Supply rejection Ratio" .

That is given in the datasheet, at http://www.st.com/content/ccc/resou...df/jcr:content/translations/en.CD00000131.pdf
page 3

upload_2017-5-21_22-26-9.png


as only 45 db@100 hz.
Since the amplifier has feedback, that change in output will get coupled around to the input
and when phase shift becomes 180 degrees what was intended as negative feedback becomes positive and it'll oscillate.
Power supply rejection typically becomes less as frequency increases so it's important to have steady voltage right at the amplifier pins.See this application note
http://www.analog.com/media/en/training-seminars/tutorials/MT-043.pdf
upload_2017-5-21_22-31-28.png


Since each type of device has its own gain, frequency response, and power supply rejection ratio , selection of decoupling capacitors is best left to the designer of the device. He will give you his suggested values. Here's what he put in the TDA2050 datasheet for you to use.
upload_2017-5-21_22-44-50.png

It is important they be located physically close to the amplifier pins so as to minimize inductance of the interconnecting wires.That Analog Devices tutorial makes it clear why you need both a low frequency and a high frequency bypass capacitor. That's C10 and C5 (and C6 & C9) in your example.
I don't know what is the purpose of the 100 uf C7 in your example.

And that's the best answer i can give.
 
Last edited:
  • Like
Likes   Reactions: Asymptotic
  • #17
jim hardy said:
The basic idea of decoupling is to keep the power supply voltage stable when the amplifier takes a sudden gulp of current.
If the power supply voltage changes , it will affect the amplifier's output slightly. By how much is indicated by the amplifier's "Power Supply rejection Ratio" .

That is given in the datasheet, at http://www.st.com/content/ccc/resou...df/jcr:content/translations/en.CD00000131.pdf
page 3

View attachment 203982

as only 45 db@100 hz.
Since the amplifier has feedback, that change in output will get coupled around to the input
and when phase shift becomes 180 degrees what was intended as negative feedback becomes positive and it'll oscillate.
Power supply rejection typically becomes less as frequency increases so it's important to have steady voltage right at the amplifier pins.See this application note
http://www.analog.com/media/en/training-seminars/tutorials/MT-043.pdf
View attachment 203983

Since each type of device has its own gain, frequency response, and power supply rejection ratio , selection of decoupling capacitors is best left to the designer of the device. He will give you his suggested values. Here's what he put in the TDA2050 datasheet for you to use.
View attachment 203986
It is important they be located physically close to the amplifier pins so as to minimize inductance of the interconnecting wires.That Analog Devices tutorial makes it clear why you need both a low frequency and a high frequency bypass capacitor. That's C10 and C5 (and C6 & C9) in your example.
I don't know what is the purpose of the 100 uf C7 in your example.

And that's the best answer i can give.
Thank you very much it help me...
have a nice week.
 
  • Like
Likes   Reactions: jim hardy
  • #18
Interesting,
in your example schematic they drew the high frequency decoupling capacitor closest to the pins , as it should be physically. That's good draftsmanship.

Thanks for the kind words , and good luck with your project ! old jim
 
  • #19
jim hardy said:
Interesting,
in your example schematic they drew the high frequency decoupling capacitor closest to the pins , as it should be physically. That's good draftsmanship.

Thanks for the kind words , and good luck with your project ! old jim
thank you very much
have a nice wekend.
 

Similar threads

  • · Replies 32 ·
2
Replies
32
Views
4K
  • · Replies 2 ·
Replies
2
Views
2K
  • · Replies 7 ·
Replies
7
Views
2K
  • · Replies 49 ·
2
Replies
49
Views
10K
  • · Replies 61 ·
3
Replies
61
Views
11K
  • · Replies 4 ·
Replies
4
Views
2K
  • · Replies 19 ·
Replies
19
Views
6K
  • · Replies 46 ·
2
Replies
46
Views
8K
Replies
5
Views
3K
  • · Replies 28 ·
Replies
28
Views
15K