Hello, how can I replace a variable capacitor with a varicap

Click For Summary

Discussion Overview

The discussion revolves around replacing a variable capacitor with a varicap diode in an AM receiver circuit. Participants explore the feasibility, necessary modifications, and implications of such a substitution, touching on both theoretical and practical aspects of circuit design.

Discussion Character

  • Technical explanation
  • Debate/contested
  • Experimental/applied

Main Points Raised

  • One participant inquires about replacing a variable capacitor with a BB112 varicap diode, seeking guidance on the necessary circuit modifications.
  • Another participant notes the difficulty in finding a suitable varicap diode with a capacitance close to 500 pF, suggesting that the BB112 has a range of 440 pF to 520 pF.
  • It is mentioned that the varicap is voltage-driven and should be isolated with capacitors at each end, or one end should be grounded.
  • Concerns are raised about the impact of using a varicap on the circuit's biasing and the potential need for a regulated control voltage to avoid detuning.
  • Participants discuss the importance of using low leakage capacitors in the modified bias circuit and the implications of resistor values on circuit performance.
  • There is a suggestion to use a ferrite rod for the tuning inductor and antenna, with alternatives for winding techniques discussed.
  • One participant questions whether a high-resistance wire-wound resistor can serve as an inductor, prompting clarification on the differences between inductors and resistors.

Areas of Agreement / Disagreement

Participants express various viewpoints regarding the replacement of the variable capacitor with a varicap, with no clear consensus on the best approach or the implications of the modifications. Some participants agree on certain technical aspects, while others raise questions and concerns about specific components and configurations.

Contextual Notes

Limitations include uncertainties about the performance of the BB112 varicap in the circuit, potential issues with biasing and voltage regulation, and the need for careful consideration of component values to maintain circuit quality.

michael1978
Messages
434
Reaction score
19
hello, can somebody help me? i found this am receiver, but is using variable capacitor, how can i replace of do with varicap this circuits(i hava varicap bb112)
receiver.png
 

Attachments

  • receiver.png
    receiver.png
    4.6 KB · Views: 3,016
Engineering news on Phys.org
You will have a hard time finding a 500 pF varicap diode. I did a quick search on digikey and found: https://www.digikey.com/products/en?keywords=varactor
 
Averagesupernova said:
You will have a hard time finding a 500 pF varicap diode. I did a quick search on digikey and found: https://www.digikey.com/products/en?keywords=varactor
this varicap is 520pF
 
The varicap is voltage driven, so you must isolate it with a 1nF capacitor at each end. Or - bring one end of the varicap to ground like this:
vco.gif
 

Attachments

  • vco.gif
    vco.gif
    2.4 KB · Views: 2,897
Svein said:
The varicap is voltage driven, so you must isolate it with a 1nF capacitor at each end. Or - bring one end of the varicap to ground like this:
View attachment 221826
Svein said:
The varicap is voltage driven, so you must isolate it with a 1nF capacitor at each end. Or - bring one end of the varicap to ground like this:
View attachment 221826
I search a lot in internet and i so your circuits, and i did not find help so i come here to help me, because i have no variable capacitor
So to remove variable cabacitor, and to add R1 C1 VARICAP, but what about the antenna, how to make antenna, how to where to conected in the circuit?
 
michael1978 said:
this varicap is 520pF
Which varicap? The link I posted offers a number of them and nothing comes close to 500 pF.
 
Datasheet
min = 440 pF, typ = 470 pF, max = 520 pF

I can't vouch for the datasheet as I've never had a BB112, but Siemens should know.

Edit: PS and BTW, I'm testing some diodes - varicaps, LEDs and simple power diodes - at the moment, and the record is over 1 nF for a Lucas DD710 low voltage power diode
 
As for the antenna, use the same connection as in the original diagram. It is shown as inductively coupled to the tuning coil by the 4-5 t winding.
 
michael1978 said:
i found this am receiver, but is using variable capacitor, how can i replace of do with varicap this circuits(i hava varicap bb112)
A minor difficulty with that circuit is the floating voltage of the tuned circuit secondary.
If it is to use a varicap, controlled by a DC voltage, it will need to be referenced to ground.

But there is an envelope detector embedded in that circuit, which must not be broken by the change in front end bias.
That might explain why the input RF transformer has a floating tuned secondary.

The supply voltage is 9V, the varicap will need most of that. The control voltage pot needs a regulated voltage.
Without regulation, any change in battery voltage due to audio output load will de-tune the RF circuit.

The pot and regulator will use more current. So power consumption will rise with the change to a varicap.
 
  • Like
Likes   Reactions: Averagesupernova
  • #10
Averagesupernova said:
Which varicap? The link I posted offers a number of them and nothing comes close to 500 pF.
No this was orginal circuits so i replace varicap bb112, but i hear only noise
receiver1.png
 

Attachments

  • receiver1.png
    receiver1.png
    13 KB · Views: 2,052
  • #11
Merlin3189 said:
Datasheet
min = 440 pF, typ = 470 pF, max = 520 pF

I can't vouch for the datasheet as I've never had a BB112, but Siemens should know.

Edit: PS and BTW, I'm testing some diodes - varicaps, LEDs and simple power diodes - at the moment, and the record is over 1 nF for a Lucas DD710 low voltage power diode
yes me too, but i connect without antenna i hear noise
 
  • #12
michael1978 said:
No this was orginal circuits so i replace varicap bb112, but i hear only noise
@michael1978. That looks like LTspice. Have you been successful running that simulation ?
There are some obvious problems, it is easier to edit your file than create another.
Can you please attach your file.asc to a post with the txt extension as file.asc.txt
Attach the plot file in the same way if the simulation worked. file.plt.txt
 
  • #13
Baluncore said:
@michael1978. That looks like LTspice. Have you been successful running that simulation ?
There are some obvious problems, it is easier to edit your file than create another.
Can you please attach your file.asc to a post with the txt extension as file.asc.txt
Attach the plot file in the same way if the simulation worked. file.plt.txt
yes i send you, if you can help me... I RENAME am.asc into am.txt
 

Attachments

  • #14
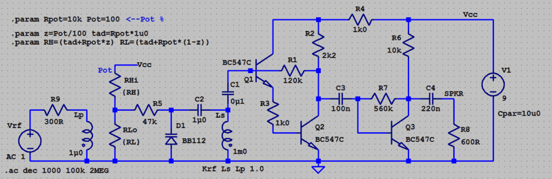
Here is a modified bias circuit, no model for BB112 or Pot, but circuit should work.
New_1.png

C1 and C2 must be low leakage caps. Avoid power supply bypass caps.
 

Attachments

  • New_1.asc.txt
    New_1.asc.txt
    4 KB · Views: 631
  • New_1.png
    New_1.png
    24.7 KB · Views: 2,130
  • #15
Baluncore said:
Here is a modified bias circuit, no model for BB112 or Pot, but circuit should work.
View attachment 221877
C1 and C2 must be low leakage caps. Avoid power supply bypass caps.
Baluncore said:
Here is a modified bias circuit, no model for BB112 or Pot, but circuit should work.
View attachment 221877
C1 and C2 must be low leakage caps. Avoid power supply bypass caps.
thank you very much, but i have just 2 more question, why you pick 47K to potentiometer, normally they say a few megaohms, and last where to connect antenna and i need simple inductor 200u ? and that was only for test trnsformer thanks
 
Last edited:
  • #16
michael1978 said:
but i have just 2 more question, why you pick 47K to potentiometer, normally they say a few megaohms, and last where to connect antenna and i need simple inductor 200u ?
1. The resistor needs to be big to keep the Q of the LC circuit high. Any coupling capacitor or varicap reverse leakage current will flow through the resistor, so I use 47k as a starting value. Any resistor over 100k is likely to leak due to environmental contamination.
2. For MW reception I would wind 75 turns on a ferrite rod and use that for the tuning inductor and the antenna. No external antenna is needed.
You could experiment with 50 turns of wire on a 2" or 50mm plastic pipe or cardboard roll. Wind a temporary primary of 12 turns over the coil to couple an external antenna.
 
  • #17
Baluncore said:
1. The resistor needs to be big to keep the Q of the LC circuit high. Any coupling capacitor or varicap reverse leakage current will flow through the resistor, so I use 47k as a starting value. Any resistor over 100k is likely to leak due to environmental contamination.
2. For MW reception I would wind 75 turns on a ferrite rod and use that for the tuning inductor and the antenna. No external antenna is needed.
You could experiment with 50 turns of wire on a 2" or 50mm plastic pipe or cardboard roll. Wind a temporary primary of 12 turns over the coil to couple an external antenna.
hello
but can i use inductor in form of resistor? in place of ferrit rod they are the same of not?
 
  • #18
michael1978 said:
hello
but can i use inductor in form of resistor? in place of ferrit rod they are the same of not?
sorry i make you tired, can you answer me please... thnx
 
Last edited:
  • #19
michael1978 said:
hello
but can i use inductor in form of resistor? in place of ferrit rod they are the same of not?
an inductor ISNT a resistor

follow @Baluncore 's instructions, he is wise in such things :smile:
 
  • #20
davenn said:
an inductor ISNT a resistor
He might be asking if he can use a high-resistance wire-wound resistor as an inductor, but I'm not able to decode his questions very well.
 
  • Like
Likes   Reactions: davenn
  • #21

Attachments

  • inductor.jpg
    inductor.jpg
    3.2 KB · Views: 1,673
  • Like
Likes   Reactions: michael1978 and Tom.G
  • #22
The 200uH inductor is the secondary of an RF transformer. It should have low loss and low wire resistance. It is normal to use an air cored coil wound on a cardboard tube, or a smaller coil wound on a ferrite rod.

The primary of the air cored RF transformer is maybe 6 turns of wire wound over the secondary and used to lightly couple the antenna current into the tuned secondary.

The alternative is a ferrite rod that acts as an antenna wound with wire to make the tuning inductor. That may eliminate the need for the antenna and primary winding. https://en.wikipedia.org/wiki/Ferrite_core#Ferrite_rod_aerial

You might find a 200uH RF “choke” inductor with low loss characteristics, but I doubt it. If you use a small inductor, wound on a small ferrite slug, you will find it very difficult to couple the antenna signal into the small tuning inductor.

The reactance of 190uH at 530kHz is about 630 ohms. The BB112 varicap has a series resistance of 1.5 ohms so the Q will be about 300 which is OK on the AM broadcast band. Keep your tuning inductor wire resistance below 1.5 ohms to have good Q = selectivity.

There are many calculators, such as here; http://zpostbox.ru/how_to_calculate_inductors.html
Try 85 turns, spread over 40mm along a 40mm diameter former.
Work out the length of wire. Then from wire tables, the resistance. Will 85 turns fit along 40mm? 40 / 85 = 0.47mm diam wire.
 
  • #23
berkeman said:
He might be asking if he can use a high-resistance wire-wound resistor as an inductor, but I'm not able to decode his questions very well.
davenn said:
an inductor ISNT a resistor

follow @Baluncore 's instructions, he is wise in such things :smile:
sorry you misundestand me, i have a inductor(i don't know how they call? they look like resistor, but they are inductor)
 
  • #25
davenn said:
an inductor ISNT a resistor

follow @Baluncore 's instructions, he is wise in such things :smile:
sorry you misundestand me, i have a inductor(i don't know how they call? they look like resistor, but they are inductor)
 
  • #26
Baluncore said:
1. The resistor needs to be big to keep the Q of the LC circuit high. Any coupling capacitor or varicap reverse leakage current will flow through the resistor, so I use 47k as a starting value. Any resistor over 100k is likely to leak due to environmental contamination.
2. For MW reception I would wind 75 turns on a ferrite rod and use that for the tuning inductor and the antenna. No external antenna is needed.
You could experiment with 50 turns of wire on a 2" or 50mm plastic pipe or cardboard roll. Wind a temporary primary of 12 turns over the coil to couple an external antenna.
I have those inductor, thay work of not with this inductor?
$_58.jpg
 

Attachments

  • $_58.jpg
    $_58.jpg
    31.9 KB · Views: 1,218
  • #27
michael1978 said:
I have those inductor, thay work of not with this inductor?
View attachment 221909
OK, got that cleared up :smile:

I will say no, you need to go with what Baluncore was telling you in post #22
 
  • #28
michael1978 said:
I have those inductor, thay work of not with this inductor?
If you use a two terminal axial inductor, how will you connect the antenna?

The antenna connects to the primary of the RF transformer, the secondary is tuned to resonance with a capacitor.
 
  • Like
Likes   Reactions: michael1978
  • #29
I don't know whether these inductors would work in this tuned circuit, but since he has them he could try it out. I would expect to be able to couple to it with an overwinding of a few turns, just as in the original circuit.
 
  • Like
Likes   Reactions: michael1978
  • #30
Merlin3189 said:
I don't know whether these inductors would work in this tuned circuit, but since he has them he could try it out. I would expect to be able to couple to it with an overwinding of a few turns, just as in the original circuit.
thanks merlin
 

Similar threads

  • · Replies 6 ·
Replies
6
Views
3K
  • · Replies 6 ·
Replies
6
Views
5K
  • · Replies 2 ·
Replies
2
Views
3K
  • · Replies 46 ·
2
Replies
46
Views
8K
  • · Replies 2 ·
Replies
2
Views
2K
  • · Replies 32 ·
2
Replies
32
Views
4K
Replies
30
Views
3K
  • · Replies 39 ·
2
Replies
39
Views
7K
  • · Replies 6 ·
Replies
6
Views
1K
  • · Replies 3 ·
Replies
3
Views
2K