How Does Bandwidth Relate to Radio Transmission?

Click For Summary

Discussion Overview

The discussion focuses on the relationship between bandwidth and radio transmission, particularly examining how bandwidth is defined in the context of amplitude modulation (AM) and frequency modulation (FM). Participants explore the concepts of signal modulation, the merging of audio signals with carrier waves, and the differences in bandwidth requirements between AM and FM transmissions.

Discussion Character

  • Exploratory
  • Technical explanation
  • Debate/contested

Main Points Raised

  • One participant questions the need for a total bandwidth of 9kHz when the range of frequencies is 4.5kHz, suggesting that only 2.25kHz might be needed on either side of the carrier wave.
  • Another participant explains that the signal is merged with the carrier through modulation, specifically mentioning amplitude modulation (AM), frequency modulation (FM), and phase modulation (PM).
  • A participant describes a specific circuit used in FM transmission, detailing how varying audio voltage affects the transmitter's oscillator and results in FM signal production.
  • There is a request for clarification on why FM requires a larger bandwidth than AM, with one participant noting that FM's mathematical basis leads to an infinite number of sidebands, while AM requires only twice the frequency range of the signal.
  • Discussion includes the observation that low deviation FM can occupy bandwidth similar to AM, but FM generally offers better signal-to-noise ratio due to its non-linear modulation characteristics.
  • Another participant provides insights into the power requirements of AM transmitters compared to FM, highlighting the differences in how modulation affects carrier frequency and amplitude.
  • One participant notes that with narrow deviation in FM, the spectrum resembles that of AM, with significant sidebands being primarily the first two, and discusses the phase differences between AM and FM sidebands.

Areas of Agreement / Disagreement

Participants express differing views on the specifics of bandwidth requirements for AM and FM, and the discussion remains unresolved regarding the exact reasons for the differences in bandwidth needs and the implications of modulation schemes.

Contextual Notes

Participants mention various modulation schemes and their effects on bandwidth, but the discussion does not resolve the assumptions or limitations related to specific mathematical models or definitions of bandwidth.

Jimmy87
Messages
692
Reaction score
19
Hi pf, please could someone help explain some concepts relating to bandwidth and radio transmission. As I understand it, radio transmission involves modulating a carrier wave with the signal you wish to send. The bandwidth is the range of frequencies that are contained within the signal. I have read that if the range of frequencies is 4.5kHz then you need 4.5kHz either side of the carrier wave giving a total bandwidth of 9kHz. Why do you need 4.5 either side? If the range of frequencies you have is 4.5 then don't you need 2.25kHz either side?

Also, how is the signal actually merged with a the carrier. For example, if your voice is converted into an electrical signal using a microphone then how is this electrical signal put onto a carrier wave? Will the signal be used to generate an EM wave of itself which is then merged with the carrier?
 
Physics news on Phys.org
The signal is merged with the carrier by modulating the carrier, basically one can modulate carrier amplitude (AM), frequency (FM) or phase (PM).

You get sidebands of plus-minus 4.5kHz when using amplitude modulation (AM) of carrier, thsi can you see it from simple trigonometric formulae:
[tex]A(t) = A_0(t) \sin(\Omega t)=A_0 \sin(\omega t) \sin(\Omega t) \propto A_0 [ \cos ((\Omega - \omega)t) + \cos ((\Omega + \omega)t)][/tex]

The audio signal is merged with the carrier by a frequency mixer whose output is the multiplication of the two input signals.
 
Jimmy87 said:
Also, how is the signal actually merged with a the carrier. For example, if your voice is converted into an electrical signal using a microphone then how is this electrical signal put onto a carrier wave? Will the signal be used to generate an EM wave of itself which is then merged with the carrier?

It depends on the modulation scheme
For example, an FM transmission, you can use the varying audio voltage to vary the transmitters crystal or PLL oscillator

here's a simple example a part circuit of a bit of gear I work on

modulator.GIF


The audio comes via the Op-Amp (lower right) through VR1 (modulation level adj) up through R18 to the top of D1 and the crystal X1
The diode is a varicap diode ( also known as varactor diodes) it's capacitance varies with the voltage ( the audio signal) applied to it
This varying capacitance causes the crystal oscillator to vary in sympathy with that changing capacitance ... and so an FM signal is produced

There are other systems used to produce FM and all the other modulation types
Where an FM signal is usually produced at the oscillator end of the transmitter line-up, an AM signal is produced when the audio is added (usually) to the final output stage of the transmitter (unless the final stage is a linear amplifier, then the audio will be added to the driver stage)

Dave
 
Last edited:
  • Like
Likes   Reactions: Jimmy87
davenn said:
It depends on the modulation scheme
For example, an FM transmission, you can use the varying audio voltage to vary the transmitters crystal or PLL oscillator

here's a simple example a part circuit of a bit of gear I work on

View attachment 76314

The audio comes via the Op-Amp (lower right) through VR1 (modulation level adj) up through R18 to the top of D1 and the crystal X1
The diode is a varicap diode ( also known as varactor diodes) it's capacitance varies with the voltage ( the audio signal) applied to it
This varying capacitance causes the crystal oscillator to vary in sympathy with that changing capacitance ... and so an FM signal is produced

There are other systems used to produce FM and all the other modulation types
Where an FM signal is usually produced at the oscillator end of the transmitter line-up, an AM signal is produced when the audio is added (usually) to the final output stage of the transmitter (unless the final stage is a linear amplifier, then the audio will be added to the driver stage)

Dave

Thanks Dave, a great deal of useful information! Could you answer me why it is that FM transmission needs a much larger bandwidth than AM. From what I have been reading to transmit an AM signal requires twice the frequency range of your signal whereas for FM it is much more than this.
 
Jimmy87 said:
Thanks Dave, a great deal of useful information! Could you answer me why it is that FM transmission needs a much larger bandwidth than AM. From what I have been reading to transmit an AM signal requires twice the frequency range of your signal whereas for FM it is much more than this.
The only 'explanation' for this is a mathematical one, I am afraid; there isn't a good arm waving way of describing what goes on. If you write down the basic formula for FM of a carrier with a single sine wave and then do a Fourier Analysis, it results in an infinite number of sidebands - as it happens, they follow a Bessel series. For low deviation FM (as used in low quality analogue comms systems) the actual occupied bandwidth can be little more than for AM. FM is essentially a Non-Linear modulation system but, because of the wide bandwidth used and the nature of the system, the demodulated signal level is much higher in level - giving you the 'FM Improvement' in audible signal to noise ratio.
This link and many others show you how the sideband levels change as the deviation varies. A very rough rule of thumb for high deviation FM is that the occupied bandwidth (the bandwidth that needs to be passed of acceptable distortion at the receiver) is round about the peak to peak deviation plus the base band bandwidth, which can be pretty high - broadcast transmissions use about 200kHz channel spacing for high quality FM. Otoh, Marine FM uses 50kH spacing, which is actually quite a bit more generous than modern equipment actually needs.
 
  • Like
Likes   Reactions: davenn
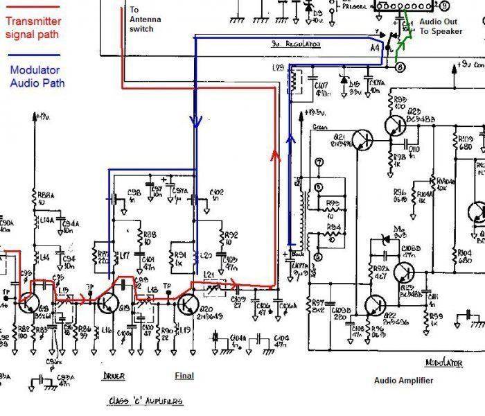
Also found an old commercial AM radio I used to work on shown is just the modulator and the TX output
I have added some colour tracing to see the signal paths. in this example both the driver and final transistors are modulated

T162 TX.JPG
AM transmitters are very power hungry. In the above its a 10W RF transmitter and that needs a 10W audio amplifier for the modulator
as the RF power increases, so does the size of the audio amplifier

From the 2 circuits I have shown, you should be able to grasp the difference in FM and AM modulation
FM ... the transmitter carrier frequency is being slightly varied
... The carrier amplitude is constant but the freq varies

AM ... the power supply rails to the driver and final transistors is being varied causing a variation in the transmitter power output ( its amplitude)
... The carrier frequency is constant but the amplitude varies

sophiecentaur said:
A very rough rule of thumb for high deviation FM is that the occupied bandwidth (the bandwidth that needs to be passed of acceptable distortion at the receiver) is round about the peak to peak deviation plus the base band bandwidth, which can be pretty high - broadcast transmissions use about 200kHz channel spacing for high quality FM. Otoh, Marine FM uses 50kH spacing, which is actually quite a bit more generous than modern equipment actually needs.

and even 50kHz is VERY wide for voice ... many voice FM transmitters commonly range from 7.5 - 15 kHz bandwidth

for digital links on the GPS equip I work on these days 25 kHz for 9600 baud rate and 12.5 kHz for 4800 baud rate are the standard bandwidths
 
Last edited:
davenn said:
and even 50kHz is VERY wide for voice ... many voice FM transmitters commonly range from 7.5 - 15 kHz bandwidth

Interestingly enough, when you use such narrow deviation, the only significant sidebands are the first two and the spectrum looks just like the AM spectrum. The only significant difference is that the phase of the lower sideband is the opposite to what it would be for AM. So, instead of the two AM phasors always adding together to give a resultant that's in phase with the carrier, the two FM sideband phasors produce a resultant that's normal to the carrier vector - giving phase deviation rather than a change in amplitude. The demodulated snr for both systems will be much the same, too for a given carrier level.

You mention that AM transmitters use massive modulation powers. That certainly was the case in the past, for broadcast AM transmitters - with huge valves for both modulation and RF, plus a great steaming Mod transformer!. Awe inspiring. The Doherty system is an approach to dealing with this as it provides high power, high efficiency linear amplification, allowing the modulation to be done at a much lower level. It was, apparently, Patented in 1936 but was not commercially available for several decades.
 
  • Like
Likes   Reactions: davenn
sophiecentaur said:
Interestingly enough, when you use such narrow deviation, the only significant sidebands are the first two and the spectrum looks just like the AM spectrum. The only significant difference is that the phase of the lower sideband is the opposite to what it would be for AM. So, instead of the two AM phasors always adding together to give a resultant that's in phase with the carrier, the two FM sideband phasors produce a resultant that's normal to the carrier vector - giving phase deviation rather than a change in amplitude. The demodulated snr for both systems will be much the same, too for a given carrier level.

You mention that AM transmitters use massive modulation powers. That certainly was the case in the past, for broadcast AM transmitters - with huge valves for both modulation and RF, plus a great steaming Mod transformer!. Awe inspiring. The Doherty system is an approach to dealing with this as it provides high power, high efficiency linear amplification, allowing the modulation to be done at a much lower level. It was, apparently, Patented in 1936 but was not commercially available for several decades.

Thanks for the answers people. So just to check I'm understanding everything correctly. If you want to transmit, say, a song that uses the audible range of roughly 20kHz then if you amplitude modulated it, the bandwidth required would be twice the range of frequencies in your signal (i.e. 40kHz). Whereas if you did this with FM then it would require much more than 40kHz bandwidth? Could someone also clear one other thing up. When you send the signal you want transmitting to an antenna for example, does the antenna convert the signal into an EM wave that is mixed with a separate carrier wave (i.e. you have two EM waves being generated and then mixed) or is it just one EM carrier wave that it generated which has the signal encoded on it.
 
sophiecentaur said:
The Doherty system is an approach to dealing with this as it provides high power, high efficiency linear amplification, allowing the modulation to be done at a much lower level. It was, apparently, Patented in 1936 but was not commercially available for several decades.
Ahhh ... now they are an amplifier system I wasn't aware of until ~ 5 years ago when I started buying up some cellular transmitters for rehashing to amateur bands
and if they wouldn't get there, at least supplied lots of good 1800-1900MHz parts for my own construction projects

Dave
 
  • #10
Jimmy87 said:
Thanks for the answers people. So just to check I'm understanding everything correctly. If you want to transmit, say, a song that uses the audible range of roughly 20kHz then if you amplitude modulated it, the bandwidth required would be twice the range of frequencies in your signal (i.e. 40kHz). Whereas if you did this with FM then it would require much more than 40kHz bandwidth? Could someone also clear one other thing up. When you send the signal you want transmitting to an antenna for example, does the antenna convert the signal into an EM wave that is mixed with a separate carrier wave (i.e. you have two EM waves being generated and then mixed) or is it just one EM carrier wave that it generated which has the signal encoded on it.
The antenna just radiates the whole signal which is a complicated time varying waveform going from the transmitter up the antenna feeder - which can be analysed into its frequency components and those will vary in time as the modulation signal changes. Looking at the signal in the frequency domain is only relevant to what the antenna is doing if the antenna happens to have a limited operating bandwidth (i.e. it could be cutting out or reducing some frequencies in the signal) but that's another problem.

The reason for using FM is that you can increase the frequency deviation as much as you like and that will improve the signal to noise ratio of the sound or vision program that comes out. AM noise performance is inherently limited as the Modulation Depth can only be increased until the amplitude of the carrier goes to zero - thereafter, the signal gets very distorted (over modulation). The choice to use FM for sound broadcasting was made in the 1950s (or thereabouts) and it meant a big leap forward in received quality over the use of AM. But you don't get anything for nothing and the FM bands could only carry relatively few radio channels in the given spectrum because of the wide bandwidth needed for each channel. (low spectral efficiency)

AM is costly to transmit but can be received on very simple equipment (crystal set). FM is cheaper to transmit but requires a more complicated receiver circuit. But that was not a problem, once Integrated Circuits and modern construction came along. FM will die a death eventually, as Digital Transmissions take over. These make much more efficient use of the available spectrum and will potentially perform much better. People still lover their FM, though and the UK plans to switch over to DAB have been delayed because of public pressure. Probably a good thing as it will be better to wait a generation for better digital systems to be developed - integrated in the 'Data Network', Don't hold your breath for 4G everywhere.
 
  • #11
Jimmy87 said:
Could someone also clear one other thing up. When you send the signal you want transmitting to an antenna for example, does the antenna convert the signal into an EM wave that is mixed with a separate carrier wave (i.e. you have two EM waves being generated and then mixed) or is it just one EM carrier wave that it generated which has the signal encoded on it.

Have a look again at the AM transmitter in my post, post #6 everything in that red line is EM ie. an RF signal
The Antenna is just a bit of open transmission line that is tuned to the frequency the transmitter (and receiver) is working on so it efficiently radiates
that EM ( RF) signal

Look again at both diagrams and see where I explained that the modulation signal and the RF signal are mixed :)

Dave
 
  • Like
Likes   Reactions: Jimmy87

Similar threads

  • · Replies 24 ·
Replies
24
Views
3K
  • · Replies 11 ·
Replies
11
Views
5K
  • · Replies 19 ·
Replies
19
Views
3K
  • · Replies 36 ·
2
Replies
36
Views
7K
  • · Replies 25 ·
Replies
25
Views
6K
  • · Replies 23 ·
Replies
23
Views
2K
  • · Replies 68 ·
3
Replies
68
Views
7K
  • · Replies 1 ·
Replies
1
Views
2K
  • · Replies 15 ·
Replies
15
Views
5K
  • · Replies 5 ·
Replies
5
Views
2K