Location of ground on a GL 12 Test Board

Click For Summary

Discussion Overview

The discussion revolves around the challenges faced when using a GL 12 test board for circuit testing, specifically regarding the identification of ground connections and troubleshooting circuit functionality. Participants share insights on circuit design, component connections, and potential issues related to power supply and component behavior.

Discussion Character

  • Technical explanation
  • Debate/contested
  • Mathematical reasoning
  • Experimental/applied

Main Points Raised

  • Some participants express confusion about the location of ground on the GL 12 test board, with one suggesting it may function like a breadboard where ground is defined by user connections.
  • One participant describes the internal connections of a breadboard, noting that ground is not established until a connection is made to a power supply.
  • Another participant questions the circuit design involving a 555 timer, pointing out potential issues with pin connections and configurations for different operational modes (monostable vs. astable).
  • Concerns are raised about the voltage supplied to components, with suggestions to use resistors or diodes to manage voltage levels for specific ICs.
  • Participants discuss the implications of using different power sources, including the use of batteries and wall adapters, and their effects on circuit performance.
  • One participant mentions the need for a bypass capacitor for the 555 timer to prevent power supply issues during operation.

Areas of Agreement / Disagreement

Participants do not reach a consensus on the exact cause of the circuit's failure to operate correctly. Multiple competing views on circuit design, power supply management, and component connections are presented, indicating ongoing uncertainty and exploration of solutions.

Contextual Notes

Some participants note that the internal connections of the GL 12 test board may vary, and the effectiveness of using resistors to drop voltage is debated, with concerns about current limitations. The discussion also highlights the importance of understanding the specific requirements of the components used in the circuit.

thuc
Messages
12
Reaction score
0
I have drawn my circuit in Proteus, and in the simulation it can run, but when i used GL 12 test board to test my circuit, it can't run. And i reallize that i don't know where is the ground in the test board. Can you guy tell me where is the ground ?
 
Engineering news on Phys.org
thuc said:
I have drawn my circuit in Proteus, and in the simulation it can run, but when i used GL 12 test board to test my circuit, it can't run. And i reallize that i don't know where is the ground in the test board. Can you guy tell me where is the ground ?
What's a GL 12 test board?
 
I think it might be a breadboard. Maybe like this one?

51VKiWMPVBL.jpg


If so, the ground isn't ground until you make a connection to ground. You (@thuc) get to decide what is ground.

If you tilt the breadboard up so that the long dimension is vertical and the shorter dimension is horizontal, then in the middle of the board (adjacent to the large, central, vertical indentation), then there is a large array of x5 internal connections, one row on each side of the large indentation. That means that you can put a dual inline package (DIP) integrated circuit (IC) vertically along the center indentation, and you have 4 leftover squares for each pin for connections. On this area of the breadboard, the rows have internal connections bounded by the indentations.

On the vertical edges, the internal connections are along the columns (on the outside of the two, smaller, vertical indentations), not the rows. Each edge has internal connections that go along the entire column*. There are two, separate columns on the left side and another two, separate columns on the right side. Usually, you'll choose one column to be ground (GND) and another to be the positive voltage ([itex]V_{CC}[/itex] or [itex]V_{DD}[/itex]). But this is your choice.

*[Edit: on some breadboards, the internal connections only go down half-way along the columns. You can check this on your breadboard by looking at your breadboard's documentation, or by performing a continuity test.]

No connection is ground until you hook it up to the power supply and connect it so that it is ground.
 
Last edited:
1.1.png
1.1.png
1.1.png
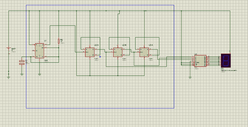
thanks for showing me guys, but i still don't understand why it doesn't work, i have checked it many times. Mine counter up consits of 1xNE555, 2x74LS74, 1x74LS47, 1x7segment LED 5101BS. and a source with 4 batteries.
 

Attachments

  • Untitled.png
    Untitled.png
    24 KB · Views: 692
U1 shows VCC and GND are connected. How are U2 and U3 being similarly energized?
 
I notice in your 555 timer circuit that pins 6 (Trigger) and 7 (Discharge) are tied together (shorted) and both to ground through a capacitor. Pins 6 and 7 are also connected (shorted) with pin 2 (Trigger).

Shorting pins 6 and 7 together is typical when designing a one-shot (a "monostable" circuit that generates a single pulse -- one pulse, just one). Is that what you want to do for this circuit? [However, in a one-shot, monostable circuit, pin 2 is used as the trigger input. I don't see that in your circuit.]

To operate the 555 timer in "astable" mode (where it generates an oscillating waveform, like a clock circuit) a resister is typically used between pins 6 and 7. [In astable mode, pin 6 is connected to pin 2, typically. But not to pin 7.]

Could that have something to do with the problem? is the 555's output doing what you want it to do?

[Edit: In other words, if the resistor between [itex]V_{DD}[/itex] and pin 7 is [itex]R_A[/itex], and the resistor between pins 6 and 7 is [itex]R_B[/itex], then the duty cycle of output waveform is
[tex]D = \frac{R_B}{R_A + 2 R_B}[/tex]
In your circuit, [itex]R_B = 0[/itex], meaning the duty cycle is 0. Is that what you really want?]
 
Last edited:
  • Like
Likes   Reactions: jim hardy
Oh i forgot to mention: it's a counter down circuit, i want it to count from 7 to 0 repeatedly. I saw a guy on youtube had the pin 2 of 7474 connect to ground, can you tell me why ?
 
thuc said:
Oh i forgot to mention: it's a counter down circuit, i want it to count from 7 to 0 repeatedly. I saw a guy on youtube had the pin 2 of 7474 connect to ground, can you tell me why ?

Edit: *************** Nevermind. '74, not '47. **********************
Pin 2 of the 74LS47? That's the A2 pin of the BCD decoder/driver.

I can understand why you might want to tie pin 6 (A3) to ground, since you're not counting numbers from 15 to 8, But I don't know why you would want to tie the A2 pin to ground (A2, A1 and A0 [often labeled C, B, A] are necessary for numbers 7 to 0).

Do you mean pin 2 of a different chip besides the 74LS47?
***********************************************************
 
Last edited:
  • #10
thuc said:
Oh i forgot to mention: it's a counter down circuit, i want it to count from 7 to 0 repeatedly. I saw a guy on youtube had the pin 2 of 7474 connect to ground, can you tell me why ?
Okay, 74LS74 (not 74LS47 as in my previous post).

I'm not sure. I don't know what the guy on YouTube was trying to do. [Maybe he was tying the D input to ground of the unused flip flop?]

But that brings up another point. Do you want a count-up or count-down counter? [I think you said a count down counter.]

In your circuit, your inputs to the BCD decoder/driver are tapped off of the [itex]Q[/itex] outputs of the D flip flops. Is this what you want or should you be tapping off of the [itex]\bar Q[/itex] outputs of the flip flops?

Edit: In other words, if the sequence of the inputs to the BCD decoder/driver are, coming from the [itex]Q[/itex] outputs of the D flip-flops,

[itex]Q_2 Q_1 Q_0[/itex]
LLL
LLH
LHL
LHH
HLL
HLH
HHL
HHH

then what is the sequence for [itex]\bar{Q_2} \bar{ Q_1} \bar{ Q_0}[/itex]?
 
Last edited:
  • #11
Might it be as simple as the 555 needs a bypass capacitor across power supply ?
That's a caution in its appnotes because it takes a big gulp of current at transition time. With DISCH tied direct to TRIG , the dwell at low output is very brief .(As noted by Collinsmark)
Also,
the substantial discharge current of your 100uf timing capacitor flows through the 555's "gnd" pin raising the voltage at its "Q" output terminal at the very instant you want it low.Cleaning up the power supply often solves "Mystery Problems".
Add a few microfarads across power supply , tantalum if you have one
then try a few hundred ohms in series with Discharge pin .
From 555 datasheet
555-1.jpg

and
upload_2016-6-3_20-43-4.png


ps Where did you find a 5 volt battery ?
 
Last edited:
  • #12
jim hardy said:
ps Where did you find a 5 volt battery ?
thuc said:
and a source with 4 batteries.
7474 datasheet :
upload_2016-6-4_11-3-18.png
 
  • #13
well, i tend to use two 10k resistors to reduce the 6V source ( I have a 4x battery holder )
 
  • #14
Well, i tend to use the resistors to reduce the 6V source ( a 4xBatteries holder, 1.5V each battery). Should i use three resistors for pin 4 and pin 10 for 7474s (As from the dataheet it's 5.5V max) or should i add a resistor to the possitive wire of the battery ?
Untitled.png

2.png
 
  • #15
thuc said:
Well, i tend to use the resistors to reduce the 6V source ( a 4xBatteries holder, 1.5V each battery).

using resistors to drop voltage isn't a good idea, as it also limits current, and may limit it to below what is required for the circuit to operate correctly

you are better to use a diode or 2, each diode, say a 1N4001, will have a 0.7V drop

thuc said:
Should i use three resistors for pin 4 and pin 10 for 7474s (As from the dataheet it's 5.5V max)

that 5.5V is absolute max and I have seen 74 series chips fail at that. get down to 5V +- 0.2VDave
 
  • #16
There is the option of Nickel Metal Hydride cells at 1.2 V. That gives 4 x 1.2 = 4.8 V. That should be just enough to satisfy the 555 timer's voltage requirements too.
 
  • #17
in a thrift shop find a 5V "Wall Wart"
going rate here is around a half dollar
they state their output voltage in the small print
check output with a meter to assure it's regulated
wallwarts.jpg
 
  • #18
So when i use the bread board to test my circuit, i realize that the 7 led segment didn't have the power although i followed my design in proteus carefully. So i have another question: Is the design in Proteus reliable ??
 
  • #19
You should be using current limiting resistors for your 7-segment.

If you care about the power up state of the flip-flops, you should use a power up reset circuit.

Per post #6, are all of your ICs being properly energized on your breadboard? Include U3 in that list.

Is your 555 oscillating at all on your breadboard?
 

Similar threads

  • · Replies 8 ·
Replies
8
Views
2K
  • · Replies 5 ·
Replies
5
Views
2K
Replies
18
Views
2K
  • · Replies 1 ·
Replies
1
Views
3K
  • · Replies 12 ·
Replies
12
Views
5K
Replies
6
Views
2K
Replies
93
Views
9K
  • · Replies 12 ·
Replies
12
Views
2K
  • · Replies 5 ·
Replies
5
Views
2K
  • · Replies 20 ·
Replies
20
Views
5K