N00b alert: Reducing High, Pulsing Voltage

  • Thread starter Thread starter John154
  • Start date Start date
  • Tags Tags
    Voltage
Click For Summary

Discussion Overview

The discussion revolves around the challenge of reducing a pulsing voltage of 5kV from an electric fence charger down to 5V. Participants explore various methods for achieving this voltage reduction, including the use of voltage dividers and diodes, while addressing issues of inconsistent voltage readings and component specifications.

Discussion Character

  • Technical explanation
  • Debate/contested
  • Mathematical reasoning

Main Points Raised

  • One participant reports inconsistent voltage readings from a voltage divider setup, suggesting values ranging from 7V to 170V.
  • Another participant proposes using an off-the-shelf high voltage probe with a 1000:1 divide ratio for more stable measurements.
  • Questions are raised about the nature of the 5kV waveform and the frequency of the pulses, with suggestions to add a capacitor for smoothing the DC reading.
  • A participant inquires about using a zener diode in place of a standard diode for rectification, while also discussing the importance of clamping the voltage input to a microcontroller for protection.
  • Concerns are expressed regarding the voltage rating of resistors used in the voltage divider, with suggestions to use resistors rated for higher voltages or to connect multiple resistors in series to handle the 5kV safely.
  • References to resistor datasheets and voltage ratings are made, emphasizing the need to check specifications to avoid dielectric breakdown.

Areas of Agreement / Disagreement

Participants express differing views on the best approach to reduce the voltage, with some advocating for specific components while others raise concerns about the limitations of the current setup. The discussion remains unresolved regarding the optimal solution and the exact cause of the inconsistent voltage readings.

Contextual Notes

Limitations include potential misunderstandings of component specifications, the need for clarification on the waveform characteristics, and the uncertainty surrounding the voltage ratings of the resistors used in the circuit.

John154
Messages
2
Reaction score
0
Hi all,

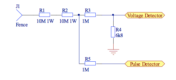
I am trying to reduce a pulsing voltage (coming from an electric fence charger) of 5kV down to 5V. I already tried using a voltage divider, but the voltage is coming out very inconsistently—anywhere from 7V to 170V. I found the schematic attached (from a thesis paper) but I'm not too sure how to set it up. I only want the voltage detector, I am not interested in the pulse detector. I tried setting up the circuit by placing the 10M, 10M, 1M, and 6.8k resistors in series, but I am still getting the inconsistency issues.

Any help you could give would be much appreciated. Sorry if I'm missing something extremely simple, I'm very inexperienced and just looking to learn.
 

Attachments

  • Screenshot at May 22 11-50-27.png
    Screenshot at May 22 11-50-27.png
    5.2 KB · Views: 561
Engineering news on Phys.org
John154 said:
Hi all,

I am trying to reduce a pulsing voltage (coming from an electric fence charger) of 5kV down to 5V. I already tried using a voltage divider, but the voltage is coming out very inconsistently—anywhere from 7V to 170V. I found the schematic attached (from a thesis paper) but I'm not too sure how to set it up. I only want the voltage detector, I am not interested in the pulse detector. I tried setting up the circuit by placing the 10M, 10M, 1M, and 6.8k resistors in series, but I am still getting the inconsistency issues.

Any help you could give would be much appreciated. Sorry if I'm missing something extremely simple, I'm very inexperienced and just looking to learn.
Welcome to the PF.

You could just use an off-the-shelf HV probe like the one I link to below. It has a 1000:1 divide ratio, and reasonable bandwidth for low-frequency measurements.

Do you know what the nature of the 5kV waveform is? When you make both DC and AC measurements with your meter, what do you read off of your resistor divider? Do you know how often the pulses happen? You might be able to just add a 1uF non-polar capacitor in parallel with your bottom resistor to get a smoother DC reading. You can also put a 1N4148 diode in series between your last 2 divider resistors (the diode cathode connects to the top of the 6.8k Ohm resistor) to rectify the waveform to give you a better DC voltage.

What are you planning on doing with the 5V, BTW?

http://www.mouser.com/images/fluke/lrg/80k6_02h_p.jpg
80k6_02h_p.jpg
 
berkeman said:
Welcome to the PF.

You could just use an off-the-shelf HV probe like the one I link to below. It has a 1000:1 divide ratio, and reasonable bandwidth for low-frequency measurements.

Do you know what the nature of the 5kV waveform is? When you make both DC and AC measurements with your meter, what do you read off of your resistor divider? Do you know how often the pulses happen? You might be able to just add a 1uF non-polar capacitor in parallel with your bottom resistor to get a smoother DC reading. You can also put a 1N4148 diode in series between your last 2 divider resistors (the diode cathode connects to the top of the 6.8k Ohm resistor) to rectify the waveform to give you a better DC voltage.

What are you planning on doing with the 5V, BTW?

http://www.mouser.com/images/fluke/lrg/80k6_02h_p.jpg
View attachment 204355

Thanks for the response. It is 5kV DC and pulses are happening every half second. I have a zener diode, could I place that in series instead of the 1N4148? My plan is to feed the 5V into a microcontroller (Arduino) and then use the microcontroller to sense whenever there is a fault in the electric fence.
 
John154 said:
Thanks for the response. It is 5kV DC and pulses are happening every half second. I have a zener diode, could I place that in series instead of the 1N4148? My plan is to feed the 5V into a microcontroller (Arduino) and then use the microcontroller to sense whenever there is a fault in the electric fence.
If all you have is the Zener diode, you can use it temporarily until you get a regular diode. What is the Zener's reverse breakdown voltage? Still put its cathode connected to the top of the 6.8k Ohm resistor.

Is your Arduino running off of 5V or 3.3V? In either case, you will want to clamp that voltage sense input between ground and Vcc to the Arduino with protection diodes (the board may have them already on that input connection point).
 
  • Like
Likes   Reactions: Asymptotic
Ordinary resistors have a maximum voltage rating , typical is 400 volts. It's not their power dissipation limit but a dielectric breakdown limit.

To make a whole watt in 10 megohms would take 3162 volts. So it seems safe enough from power handling perspective. But at just 16 milliwatts you hit their 400 volt limit.

What kind of resistors did you use?

To withstand 5KV you'd need about twelve 400 volt rated resistors in series.

I suspect your two 10 meg resistors are arcing through. If you had more current available they'd explode, like the picture in this thread

https://www.physicsforums.com/threa...help-me-identify-a-burned-up-resistor.915397/
20170522_121342-jpg.jpg
Look carefully at your resistor datasheet and find their maximum voltage rating.. Did you exceed it ?
If so, go to the manufacturer's catalog and see whether he makes resistors for higher voltage work.
Or series up twenty one-megohm resistors, they're cheap enough and it'll be safer.

If you did use high voltage resistors, i'd suggest run it at night and look for sparks.
 
  • Like
Likes   Reactions: Asymptotic and berkeman

Similar threads

  • · Replies 16 ·
Replies
16
Views
2K
  • · Replies 22 ·
Replies
22
Views
7K
  • · Replies 1 ·
Replies
1
Views
2K
Replies
6
Views
2K
Replies
12
Views
3K
  • · Replies 6 ·
Replies
6
Views
2K
  • · Replies 3 ·
Replies
3
Views
2K
  • · Replies 6 ·
Replies
6
Views
3K
  • · Replies 2 ·
Replies
2
Views
3K
  • · Replies 2 ·
Replies
2
Views
9K