Problem with my Pspice simulation on a converter

Click For Summary

Discussion Overview

The discussion revolves around a problem encountered in a Pspice simulation related to a converter circuit. Participants are attempting to diagnose issues indicated by visual errors in the simulation components and netlist problems, focusing on the schematic's connections and component designators.

Discussion Character

  • Technical explanation
  • Debate/contested

Main Points Raised

  • One participant notes the appearance of green circles on simulation components and seeks assistance in resolving the issue.
  • Another participant suggests comparing the Spice deck/netlist with the schematic diagram to identify any incorrect connections.
  • A participant questions whether there are shorts in the circuit, particularly around the inductor L1 and diode D1, and mentions the difficulty in interpreting the schematic.
  • Another participant agrees that there appear to be connection dots at both ends of a wire, indicating potential shorts.
  • One participant advises checking the designators, highlighting a potential issue with having two components labeled U2A and speculates on the use of different parts of the same component for U3A and U4B.

Areas of Agreement / Disagreement

Participants express various concerns and suggestions regarding the schematic and netlist issues, but there is no consensus on the specific cause of the problem or a definitive solution.

Contextual Notes

The discussion includes references to potential hidden pins and the interpretation of the schematic, which may be contributing to the confusion. There are unresolved questions about the circuit's design and component usage.

sniko
Messages
1
Reaction score
0
Homework Statement
not solved
Relevant Equations
need help
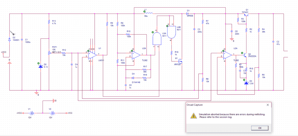
i have some green circle apearing on my simulation components as in the picture...
please help me to solve that problem
 

Attachments

  • Capture.PNG
    Capture.PNG
    31.6 KB · Views: 412
Physics news on Phys.org
Welcome to the PF. :smile:

The error text says there are problems with the netlist. Have you compared the Spice deck/netlist with your diagram? Maybe some connections were not made correctly?
 
Is it just my eyes or did you short a bunch of things at the top where the inductor L1 and the diode D1 are?

243942


I cannot see the picture very well, but is there a -VCC? I didn't see where it was used. Not sure if these parts have hidden pins, and if there is a circuit file / library backing them. The schematic was very difficult for me to interpret- would it be possible for you to break them down into parts or stages?
 
Joshy said:
Is it just my eyes or did you short a bunch of things at the top where the inductor L1 and the diode D1 are?
Good catch! It does look like there are connection dots at both ends of that wire...
 
Thanks!

I would also look through the designators. I'm certain you shouldn't have two U2A.

I'm not so certain if the NANDs U3A and U4B would cause a netlist/compiling issues although I'm willing to bet you were meaning to use different parts of the same component (U3A and U3B) rather than two separate components and only one part of each as you have below.
zQkLy20.png
 

Similar threads

  • · Replies 18 ·
Replies
18
Views
4K
  • · Replies 2 ·
Replies
2
Views
2K
  • · Replies 5 ·
Replies
5
Views
4K
  • · Replies 22 ·
Replies
22
Views
5K
  • · Replies 1 ·
Replies
1
Views
5K
  • · Replies 29 ·
Replies
29
Views
7K
  • · Replies 4 ·
Replies
4
Views
2K
Replies
5
Views
4K
  • · Replies 1 ·
Replies
1
Views
22K
  • · Replies 3 ·
Replies
3
Views
3K