Pulsating DC supply to LC circuit

Click For Summary

Discussion Overview

The discussion revolves around the behavior of a parallel LC circuit supplied with a pulsating DC voltage. Participants explore the conditions necessary for resonance, impedance calculations, and the effects of component tolerances and configurations on circuit performance.

Discussion Character

  • Exploratory
  • Technical explanation
  • Debate/contested
  • Mathematical reasoning

Main Points Raised

  • One participant describes their LC circuit setup, including component values and the pulsating DC supply, and notes the absence of a resonance effect despite calculations suggesting a higher impedance.
  • Another participant requests a schematic to better understand the circuit configuration.
  • Concerns are raised about the calculations for impedance, with a request for clarification on how these were derived.
  • It is noted that standard electrolytic capacitors have significant tolerances and equivalent series resistance, which could affect the circuit's quality factor (Q).
  • A suggestion is made to add a high resistance in series with the supply to potentially improve resonance conditions.
  • Further calculations are presented regarding the Q factor of the primary and secondary windings of the transformer, with specific resistance values discussed to achieve desired Q levels.
  • One participant emphasizes that if the Q is below 0.5, the circuit may not exhibit true resonance.
  • A simulation is mentioned that shows a phase shift between drive and LC voltage, indicating tuning issues.

Areas of Agreement / Disagreement

Participants express various viewpoints on the factors affecting resonance in the LC circuit, with no consensus reached on the best approach to achieve resonance or the implications of the Q factor. Multiple competing views remain regarding the necessary modifications to the circuit.

Contextual Notes

Limitations include potential inaccuracies in component values due to tolerances, the impact of equivalent series resistance on circuit performance, and unresolved calculations regarding impedance and Q factor.

electricalguy
Gold Member
Messages
20
Reaction score
2
I have a very basic question for the professionals here, but I am having a small issue with my parallel LC circuit. I have an inductor that is 6.425mH, a capacitor that is 217uF (it is two 470uF aluminum electrolytic caps connected in series to make one non-polar 217uF cap). I am supplying the circuit with 120 Hz pulsating DC voltage of roughly 6.3 volts and 2.8 amps. The supply comes from a 60hz AC supply from a small transformer through a bridge rectifier. The problem being I am not getting a resonance effect at all. Based on my online calculations I should have a circuit impedance of roughly 17 to 20 ohms. But it is staying around 2 to 3 ohms. That tells me the circuit isn't resonating. How can I get this circuit to resonate. I know the values don't exactly match 120hz, but there should be some resonance effect.
 
Engineering news on Phys.org
Can you post the full schematic please? I can guess or assume, but you know what happens when we do that... :smile:
 
electricalguy said:
Based on my online calculations I should have a circuit impedance of roughly 17 to 20 ohms.
show that calculation?

EDIT Ignore what follows - i thought he said Series resonant . Please Pardon Me !
Series resonance lowers impedance.
What do you calculate for XL and XC ?

electricalguy said:
How can I get this circuit to resonate.
How do you know it's not resonating?
Quick check -
Measure AC(not DC) voltage across the cap, write it here________
and the inductor, write it here ____________
and the combination of the two(rectifier output ?) , write it here__________

At or near resonance the sum will be less than either of its parts. Can you explain why?
 
Last edited:
It's also worth remembering that standard electrolytics have tolerances of +50%/-20%.
The equivalent series resistance of electrolytics is also significant and will make your tuned cct very low Q.
 
  • Like
Likes   Reactions: CWatters and Tom.G
electricalguy said:
I have a very basic question for the professionals here, but I am having a small issue with my parallel LC circuit. I have an inductor that is 6.425mH, a capacitor that is 217uF (it is two 470uF aluminum electrolytic caps connected in series to make one non-polar 217uF cap). I am supplying the circuit with 120 Hz pulsating DC voltage of roughly 6.3 volts and 2.8 amps. The supply comes from a 60hz AC supply from a small transformer through a bridge rectifier. The problem being I am not getting a resonance effect at all. Based on my online calculations I should have a circuit impedance of roughly 17 to 20 ohms. But it is staying around 2 to 3 ohms. That tells me the circuit isn't resonating. How can I get this circuit to resonate. I know the values don't exactly match 120hz, but there should be some resonance effect.
The parallel LC circuit is also in parallel with the power supply. As the latter has low resistance, the total parallel resistance is also very small. The Q of the circuit is given by Rp/X and so if Rp is small, Q is small and the resonance action is reduced or destroyed.
Try placing a high resistance in series with the supply. Now you will find a voltage peak across L or C as frequency is altered
 
  • Like
Likes   Reactions: Tom.G and jim hardy
Thank you everyone for your assistance. With the suggestion to add a high resistance in series with the supply, do you mean to add that resistance in series with the primary winding of the transformer? The primary winding has a resistance of 25.5 ohms and a reactance of 168.96 ohms. Correct me if I'm wrong but that suggest a Q of 0.150923295. If I wanted a Q of 1.24715, I would require a resistance of 212.4088196 ohms. Which would be adding an extra 186.9088196 ohms. The secondary winding of the transformer which is connected to the parallel LC circuit has a resistance of 2.4 ohms and a reactance of 5.120 ohms. That equals a Q of 0.46875. So if I were to get a Q of 1.247154472 I would require a series resistance on the secondary winding of 6.38543 ohms. That would equal an addition of 3.9854 ohms. So adding to my question above, do I only require adding a series resistance of 186.9 ohms to the primary winding of the transformer?
 
electricalguy said:
The primary winding has a resistance of 25.5 ohms and a reactance of 168.96 ohms. Correct me if I'm wrong but that suggest a Q of 0.150923295.

Q = X/R = ~ 25.5/169 = 1/(your number)

old jim
 
electricalguy said:
Thank you everyone for your assistance. With the suggestion to add a high resistance in series with the supply, do you mean to add that resistance in series with the primary winding of the transformer? The primary winding has a resistance of 25.5 ohms and a reactance of 168.96 ohms. Correct me if I'm wrong but that suggest a Q of 0.150923295. If I wanted a Q of 1.24715, I would require a resistance of 212.4088196 ohms. Which would be adding an extra 186.9088196 ohms. The secondary winding of the transformer which is connected to the parallel LC circuit has a resistance of 2.4 ohms and a reactance of 5.120 ohms. That equals a Q of 0.46875. So if I were to get a Q of 1.247154472 I would require a series resistance on the secondary winding of 6.38543 ohms. That would equal an addition of 3.9854 ohms. So adding to my question above, do I only require adding a series resistance of 186.9 ohms to the primary winding of the transformer?
As we are not studying transformers as part of the exercise, I had in mind to place a high value resistor, such as 1000 Ohms, in series with the secondary. This will allow the LC circuit to have almost its maximum Q. Another comment is that if the Q is below 0.5, the circuit is not really resonant. If a DC impulse is applied to the circuit, it does not reverse the polarity and it does not create a wave.
 
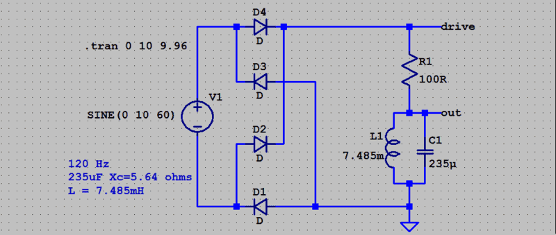
Here is a simulation with slightly different values for L and for C.

schematic.png


Notice the slight phase shift between drive and LC voltage due to not being accurately tuned.

output.png
 

Attachments

  • schematic.png
    schematic.png
    18 KB · Views: 685
  • output.png
    output.png
    20 KB · Views: 665

Similar threads

  • · Replies 12 ·
Replies
12
Views
4K
  • · Replies 30 ·
2
Replies
30
Views
5K
  • · Replies 6 ·
Replies
6
Views
2K
  • · Replies 32 ·
2
Replies
32
Views
6K
Replies
13
Views
3K
Replies
12
Views
3K
  • · Replies 19 ·
Replies
19
Views
2K
Replies
20
Views
3K
  • · Replies 9 ·
Replies
9
Views
4K
  • · Replies 7 ·
Replies
7
Views
4K