Understanding Op-Amp negative feedback

Click For Summary

Discussion Overview

The discussion revolves around the behavior of operational amplifiers (op-amps) with negative feedback, particularly focusing on how the feedback mechanism influences the output and the input voltage difference. Participants explore theoretical aspects, practical implications, and specific configurations of op-amps.

Discussion Character

  • Exploratory
  • Technical explanation
  • Debate/contested

Main Points Raised

  • One participant questions why the feedback mechanism in an op-amp does not continue to drive the input voltages to exactly zero, suggesting that this would prevent any amplification of signals.
  • Another participant specifies a scenario with a 1 millivolt input and discusses how the output would need to counteract this input, leading to a balance point rather than a complete nullification of the input difference.
  • Some participants argue that the op-amp's behavior is linear and does not change, implying that the feedback does not stop amplifying based on a threshold difference.
  • There is mention of the finite open-loop gain of op-amps, which some participants suggest limits the extent of amplification and affects the feedback mechanism.
  • One participant clarifies that the output can be zero when both inputs are the same, but emphasizes that the output depends on the difference between the inputs, which must be minimized but not necessarily brought to zero.
  • Several participants reference specific op-amp models and datasheets to illustrate points about gain and feedback behavior.

Areas of Agreement / Disagreement

Participants express differing views on how the feedback mechanism operates in op-amps, particularly regarding whether it drives the input voltages to zero or maintains a small difference. There is no consensus on the exact nature of the feedback's effect on amplification and input voltage levels.

Contextual Notes

Participants mention practical limitations of op-amps, such as input offset voltage and finite gain, which may influence their behavior in real-world applications. The discussion also touches on the importance of external circuit configurations in determining the op-amp's output.

Who May Find This Useful

This discussion may be useful for students and practitioners in electronics, particularly those interested in understanding operational amplifier behavior and feedback systems.

Kaguro
Messages
221
Reaction score
57
TL;DR
I think negative feedback should converge the inputs exactly same.
In an op-amp with negative feedback, say initially the + input has some small positive value and the - input is at 0. Then the op-amp amplifies this difference, and a part of it is fed to the - terminal through resistances. This will increase - and will lessen the difference.

My question is, why does this ever stop? I think this should go on until, the they are exactly 0, and then the output will become 0.

If this happens, and it happens quickly, how does an op-amp amplify any signal at all? It should always focus on keeping inputs same quickly leading to 0 output.
 
Physics news on Phys.org
Let's be specific. Say that "small positive value" is 1 millivolt supplied through a 1K resistor. And let's say that it is also tied to the Op Amp output through a 1K resistor.

So to balance it off, the output of the Op Amp would have to supply -1 millivolts.

But the open-loop differential gain for any is not infinite - and there could be practical problems if it were.
So, instead, the balance point is when something like 99.999% of that initial 1 millivolt has been eliminated.
At that point, the Op Amp is applying approximately -1 millivolts and the voltage difference between its inputs is -1 millivolts divided by the open-loop gain.

Just as an example, look at this data sheet:
https://www.digikey.com/en/product-highlight/t/texas-instruments/lm358-dual-operational-amplifiers?utm_adgroup=Amplifiers&utm_source=google&utm_medium=cpc&utm_campaign=Dynamic%20Search&utm_term=&utm_content=Amplifiers&gclid=Cj0KCQjwpfHzBRCiARIsAHHzyZpOJF7u7sMowg0ig_rAI8fJ5SIVZlVJ9KOSPC6RGdJaEa8xaY5J8lYaAn6UEALw_wcB

It states the open look gain in terms of dB: "Open-loop differential voltage gain: 100 dB typical". That would represent a voltage increase of 100,000.
 
.Scott said:
Let's be specific. Say that "small positive value" is 1 millivolt supplied through a 1K resistor. And let's say that it is also tied to the Op Amp output through a 1K resistor.

So to balance it off, the output of the Op Amp would have to supply -1 millivolts.

But the open-loop differential gain for any is not infinite - and there could be practical problems if it were.
So, instead, the balance point is when something like 99.999% of that initial 1 millivolt has been eliminated.
At that point, the Op Amp is applying approximately -1 millivolts and the voltage difference between its inputs is -1 millivolts divided by the open-loop gain.

Just as an example, look at this data sheet:
https://www.digikey.com/en/product-highlight/t/texas-instruments/lm358-dual-operational-amplifiers?utm_adgroup=Amplifiers&utm_source=google&utm_medium=cpc&utm_campaign=Dynamic%20Search&utm_term=&utm_content=Amplifiers&gclid=Cj0KCQjwpfHzBRCiARIsAHHzyZpOJF7u7sMowg0ig_rAI8fJ5SIVZlVJ9KOSPC6RGdJaEa8xaY5J8lYaAn6UEALw_wcB

It states the open look gain in terms of dB: "Open-loop differential voltage gain: 100 dB typical". That would represent a voltage increase of 100,000.
You mean that there is a mechanism inside op amp which stops amplifying the difference in inputs when that difference is lower than a threshold value?
 
Kaguro said:
You mean that there is a mechanism inside op amp which stops amplifying the difference in inputs when that difference is lower than a threshold value?
No. Op-amps are assumed to be linear devices; their (idealized) behavior doesn't change.
 
Kaguro said:
Summary:: I think negative feedback should converge the inputs exactly same. And you'd be right.

In an op-amp with negative feedback, say initially the + input has some small positive value and the - input is at 0. Then the op-amp amplifies this difference, and a part of it is fed to the - terminal through resistances. This will increase - and will lessen the difference.
It sounds to me as if you're confusing the virtual eath inverting amp with the non-inverting amp.

In the non-inverting amp, the inverting input is not tied directly to 0 V, it goes via a resistor which is part of the gain setting feedback.
1585248784914.png
The - input is not at 0 V, but at a fraction of the output V determined by Rf and Rg. Vin is at roughly the same potential.
"say initially the + input has some small positive value" (which is higher than the - input), then the output will rise, increasing the voltage at -input until it again matches + input (Vin).
Then Vout = Vin x (Rg +Rf)/Rg (and V- = V+ = Vin)

My question is, why does this ever stop? I think this should go on until, the they are exactly 0, and then the output will become 0.
It goes on until the two inputs match, but they don't have to be at 0
 
Kaguro said:
You mean that there is a mechanism inside op amp which stops amplifying the difference in inputs when that difference is lower than a threshold value?
No. Real world amplifiers have finite gain. That gain can be very high for optimized multi-stage amplifiers like you see in opamps, but it is still finite.

Here is an introduction to finite open loop gain: https://en.wikipedia.org/wiki/Open-loop_gain

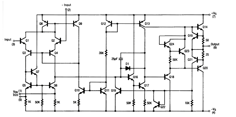
And are you familiar with the transistor circuitry inside a typical opamp? That is the easiest way to see why the gain of real-world amplifier circuits is finite (and never infinite). The LM741, for example is one of the earliest opamps, and one of the easiest to understand, IMO. Here is a link to a good introduction, as well as the internal circuit of the LM741. Can you say a bit about what each stage of the opamp is doing, and what the gain of each stage is? And if you are familiar with the differences between Bipolar and CMOS Current Mirrors, can you say a bit about why higher-open-loop-gain opamps are often based on CMOS circuitry? :smile:

http://www.righto.com/2015/10/inside-ubiquitous-741-op-amp-circuits.html

1585258448049.png
 
BTW, here's a fun article about the birth of the Widlar-Fullagar LM741. Great stuff! :smile:

https://spectrum.ieee.org/tech-hist...ll-of-fame-fairchild-semiconductor-a741-opamp

Fullagar took his design to the head of R&D at Fairchild, a guy named Gordon Moore, who sent it to the company’s commercial division. The new chip, the μA741, would become the standard for op-amps. The IC—and variants created by Fairchild’s competitors—have sold in the hundreds of millions. Now, for $300—the price tag of that primordial 702 op-amp—you can get about 2,000 of today’s 741 chips.
 
  • Like
Likes   Reactions: hutchphd, BvU and Merlin3189
Kaguro said:
You mean that there is a mechanism inside op amp which stops amplifying the difference in inputs when that difference is lower than a threshold value?
No. It's the negative sign of the feedback that achieves the (very nearly) zero difference between the two inputs. Without the feedback, an op amp will give an output voltage of nearly hard Max+ or Max-. What has been your source of information about this topic so far?
 
Kaguro said:
...
My question is, why does this ever stop? I think this should go on until, they are exactly 0, and then the output will become 0.

If this happens, and it happens quickly, how does an op-amp amplify any signal at all? It should always focus on keeping inputs same quickly leading to 0 output.
YES It does try to keep both inputs the same, but NO that is not zero or ground.

Before anyone complains, not exactly the same because there may be an input offset voltage - in the 741 as much as 6 mV, though modern chips can be hundreds of times lower, MAX400 says 10 μV.

But your big problem is understanding the external circuit. An inverting amp can connect it's + input to ground/ Earth / zero and the - input will be maintained the same (or very close, as above) which is called a virtual earth. Then the input is applied to the - input via a resistor which is part of the gain-setting fb cct.
InvOpAmp.png

EDIT: I missed one point. The output can be zero when both inputs are the same, even if that is both at 5V say. The output depends on the difference between the inputs. So though the effect of the external circuit is to minimise this difference, there must actually be a small difference for the output to be non-zero.

PS
Berkeman takes me back to 1973 in Dudley reference library poring over a 741 datasheet trying to figure out what on Earth an op-amp was and why, if it had a gain of 100,000, did we HAVE TO apply so much negative fb and end up with single figure gain.

I like your reference.

Seeing your 741 post, I picked up my NS Linear Databook (1980) (still on my bookshelf! Why?) and it had two bookmarks (punch cards). The first was the 741, the second just over half an inch further on, was ?
555
 
  • Like
Likes   Reactions: hutchphd and BvU
  • #10
Kaguro said:
Summary:: I think negative feedback should converge the inputs exactly same.

If this happens, and it happens quickly, how does an op-amp amplify any signal at all?
It 'amplifies' the signal by chasing a potted down version of the output and applying it to the inverting input. The difference between the two op amp inputs will with be a tiny bit positive or a tiny bit negative (a sort of quasi-zero) which is just enough to raise or lower the output signal level to what it should be (= an amplified version of the input signal).

It's strange how everyone can appreciate how a thermostat works; there's something intuitive about the effect of a delay and a bit of hysteresis in that non linear (on/off) feedback system. If you just imagine a bimetal strip with a proportional output, you have the same situation as in an op amp.
 
  • #11
While I'm a big fan of intuitive understanding, sometimes, for simple circuits, that is easiest to achieve after some analysis. This is a case where the answer is in the equations, and that analysis is pretty straight forward algebra. Although I will admit it's easier if you start out knowing what form the answer will be in.

opamp.jpg
 
  • Like
Likes   Reactions: sophiecentaur
  • #12
The bottom line of the above bit of Maths is that when A approaches infinity (like the Op Amps you can buy today) and when the result ends up as
VO = V1(1-G) -V2G
and, when G is a lot bigger than1, you get
VO =(V2-V1)G
which is determined only by the values of the two resistors.
 
  • #13
You mean VO = V1(1+G) -V2G and VO = (V1-V2)G
Anyway, this is an exact solution for this problem, you can use it as you wish. It is the basis for all Op-Amp negative feedback circuits.
Normally if you want a differential amp VO = (V1-V2)G, you would add a resistive divider in front of the + input to reduce that gain by G/(G+1). This turns out to be the same two resistor values used in the - side (actually, just the same ratio; just like a wheatstone bridge).
But there are other Diff Amp implementations too, typically with inverters and summers. For example, you may want the same input impedance in each input (an "Instrumentation Amp"). The simple circuit shown doesn't do that.
 
  • Like
Likes   Reactions: sophiecentaur
  • #14
Whoops - wrong sign in my workings! Thanks
 
  • #15
Yes, the ideal Op-Amp solution would have A →∞
 
  • #16
From Dave's post,
##V_n = \left( \frac {A.\beta}{A.\beta +1}\right) \left( \frac G A . V_2 +V_1 \right) ##
which when A→∞ becomes ## V_n → 1 \left( 0 . V_2 +V_1 \right) \ \ ## or ##\ \ V_n → V_1 ##

Isn't that exactly what Kaguro said right at the beginning?
Kaguro said:
Summary:: I think negative feedback should converge the inputs exactly same.
Doesn't that suggest he knows this maths, but maybe is a bit short on the intuition about what it means?
 
  • #17
Yes, I suppose so. But he also said "...and then the output will become 0" which is wrong, of course.

I guess it's about having the analysis background to describe how the feedback happens. If you mean he knows his maths in a computational sense, OK. I think constructing two equations based on a simple circuit is more rote application of basic electronics than intuition.

But I must confess, I learned about feedback and circuit analysis in a more rigorous, theoretical way. So I know I am not a great "touchy-feely" instructor for electronics, that sort of approach stops working pretty quickly when things get harder. In my world you should learn rigorous solutions to the simplest problems and then develop the intuition to apply those to simplify the more complex scenarios.

I suppose for something abstract, like circuits, it's a chicken and egg problem: analysis leads to insight, insight often makes analysis easier.
 
  • Like
Likes   Reactions: sophiecentaur
  • #18
Another thing to consider is the input impedance of real amplifiers is not infinite. Some small amount of current can bleed out the input leading to some additional (and unsuspected) voltage drops. The size of this current depends quite strongly on the design of the input stage of the chip. Many opamps need to be and have offset balance pins for this purpose.
 
  • #19
No recent contributions from the OP. I think this is now an internal PF conversation. Hopefully the OP has been sorted out but it would be nice to have some acknowledgment.
 
  • Like
Likes   Reactions: davenn

Similar threads

  • · Replies 3 ·
Replies
3
Views
1K
Replies
15
Views
3K
Replies
34
Views
4K
  • · Replies 8 ·
Replies
8
Views
4K
  • · Replies 50 ·
2
Replies
50
Views
8K
  • · Replies 4 ·
Replies
4
Views
6K
  • · Replies 1 ·
Replies
1
Views
2K
  • · Replies 3 ·
Replies
3
Views
2K
  • · Replies 2 ·
Replies
2
Views
3K
Replies
9
Views
8K