mlamont1
- 3
- 0
- TL;DR
- My op amp setup does not amplify correctly to its full gain when I increase the load resistance to 5000 Mega ohms
Hi,
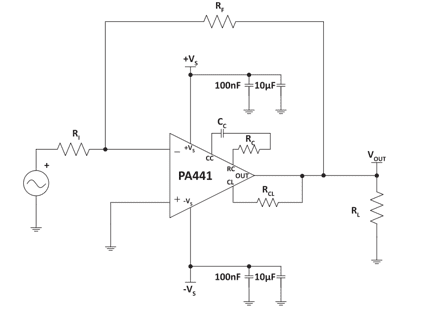
I am using an Apex PA443DF operational amplifier to drive a sinusoidal signal at 100 V amplitude across a very large resistor with resistance of about 5000 Mega ohms. The amplifiers are set up as noninverting with a gain of 22 and function very well for small resistive loads. The sinusoids being amplified are also very low frequency (approximately 1 Hz).
They work very well for a load of 3 Mega ohms, but decrease in performance I see measured on my oscilloscope to an amplitude of only about 0.1 V when the full 5000 Mega ohm load is put in place. I understand there would likely be some frequency dependent instability for capacitive loads, but I am only directly changing the resistance. I am a physicist rather than an electrical engineer, but I can't seem to think what would be the problem with increasing the load on the op amp, because less current would surely be required by ohm's law.
Any guidance you can offer would be greatly appreciated.Michael
I am using an Apex PA443DF operational amplifier to drive a sinusoidal signal at 100 V amplitude across a very large resistor with resistance of about 5000 Mega ohms. The amplifiers are set up as noninverting with a gain of 22 and function very well for small resistive loads. The sinusoids being amplified are also very low frequency (approximately 1 Hz).
They work very well for a load of 3 Mega ohms, but decrease in performance I see measured on my oscilloscope to an amplitude of only about 0.1 V when the full 5000 Mega ohm load is put in place. I understand there would likely be some frequency dependent instability for capacitive loads, but I am only directly changing the resistance. I am a physicist rather than an electrical engineer, but I can't seem to think what would be the problem with increasing the load on the op amp, because less current would surely be required by ohm's law.
Any guidance you can offer would be greatly appreciated.Michael
