How to find the equivalent Thevenin's resistance?

Click For Summary

Discussion Overview

The discussion revolves around finding the Thevenin equivalent resistance and voltage with respect to points A and B in a circuit. Participants explore the application of Thevenin's theorem, specifically addressing the calculation of the Thevenin resistance and the voltage source, while clarifying the role of various resistors in the circuit.

Discussion Character

  • Homework-related
  • Technical explanation
  • Debate/contested

Main Points Raised

  • One participant presents a formula for Thevenin resistance as ##R_t=(R_2+R_1)||R_3+R_4## and questions the treatment of the voltage source in the context of a voltage divider.
  • Another participant expresses confusion about the subtraction of ##V_4## in the voltage calculation, suggesting that the voltage drop across ##R_4## should not be ignored.
  • There is a discussion about the current through ##R_4## when the circuit is open at points A and B, with one participant asserting that the current cannot be zero, while another states that it is indeed zero under open-circuit conditions.
  • A clarification is made that the Thevenin resistance does include the effects of ##R_4## when a load is connected and current flows.

Areas of Agreement / Disagreement

Participants express differing views on the treatment of the voltage drop across ##R_4## and the implications of open-circuit conditions on current flow. The discussion remains unresolved regarding the correct interpretation of these elements in the context of Thevenin's theorem.

Contextual Notes

There are limitations in the assumptions made about current flow in open-circuit conditions and the role of resistors in the voltage calculations. The discussion highlights dependencies on circuit definitions and configurations.

doktorwho
Messages
181
Reaction score
6

Homework Statement


Capture.JPG

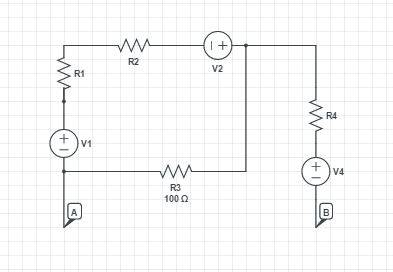
Find the Thevenin's equivalent with respect to points A and B

Homework Equations


3. The Attempt at a Solution [/B]
The resistance i found to be
##R_t=(R_2+R_1)||R_3+R_4## and that is the correct expression but for the voltage source the book gives
##\frac{R_3}{R_1+R_2+R_3}*(V_1+V_2)-V_4##
I understand that the first part is a voltage divider but the second i don't get? Dont we have a voltage drop along ##R_4## as well? How could we ignore it and just subtract ##V_4##? Could you explain?
 
Physics news on Phys.org
doktorwho said:
The resistance i found to be
##R_t=(R_2+R_1)||R_3+R_4## and that is the correct expression but for the voltage source the book gives
##\frac{R_3}{R_1+R_2+R_3}*(V_1+V_2)-V_4##
I understand that the first part is a voltage divider but the second i don't get? Dont we have a voltage drop along ##R_4## as well? How could we ignore it and just subtract ##V_4##? Could you explain?
The Thevenin voltage is given by the open-circuit voltage at the output. If that is the case, what must be the current through ##R_4## in that circumstance?
 
gneill said:
The Thevenin voltage is given by the open-circuit voltage at the output. If that is the case, what must be the current through ##R_4## in that circumstance?
The same current that flows into A is the current through B but still can't see why its not included... That would be the case if the current is 0 but it can't be zero right?
 
doktorwho said:
The same current that flows into A is the current through B but still can't see why its not included... That would be the case if the current is 0 but it can't be zero right?
When AB is an open circuit, the current is zero. The Thevenin voltage is obtained when the output is an open circuit.

Note that the Thevenin resistance does include R4. So its effects are included when a load is connected and current flows.
 
  • Like
Likes   Reactions: doktorwho

Similar threads

  • · Replies 6 ·
Replies
6
Views
3K
Replies
9
Views
2K
  • · Replies 1 ·
Replies
1
Views
2K
  • · Replies 15 ·
Replies
15
Views
2K
  • · Replies 42 ·
2
Replies
42
Views
7K
  • · Replies 17 ·
Replies
17
Views
3K
  • · Replies 5 ·
Replies
5
Views
3K
  • · Replies 6 ·
Replies
6
Views
2K
  • · Replies 6 ·
Replies
6
Views
3K
Replies
2
Views
2K