I am confused -- how to bias the diode in a boost converter?

Click For Summary

Discussion Overview

The discussion revolves around the design and operation of a boost converter, specifically addressing how to bias the diode in the circuit. Participants explore the functionality of the circuit components, including the switch, diode, and energy storage elements, while considering the application of the boost converter for driving LEDs.

Discussion Character

  • Exploratory
  • Technical explanation
  • Debate/contested
  • Homework-related

Main Points Raised

  • One participant describes the basic operation of a boost converter, noting that the diode should only be forward biased when the switch is opened.
  • Another participant questions whether the battery voltage would forward bias the diode when the switch is closed, suggesting that it would not due to the circuit's operation.
  • Some participants propose that the use of a boost converter may be unnecessary for driving a single LED, as the battery voltage is sufficient.
  • There is a suggestion to use a buck converter instead for efficiency, as it could prolong battery life.
  • Participants discuss the importance of selecting appropriate components, including the diode and control IC, for the boost converter design.
  • One participant expresses confusion about how to calculate the output voltage of a boost converter and seeks clarification on the control IC's function.
  • Another participant mentions that a constant current driver may be more suitable for LED applications compared to a constant voltage boost converter.

Areas of Agreement / Disagreement

Participants express differing views on the necessity of using a boost converter for a single LED and whether the diode is forward biased when the switch is closed. The discussion remains unresolved regarding the optimal approach for driving the LED and the best circuit design practices.

Contextual Notes

There are unresolved questions regarding the specific requirements for component selection, the operational principles of the boost converter, and the calculations for output voltage. Participants also highlight the importance of datasheets and application notes, which some find challenging to navigate.

Who May Find This Useful

This discussion may be useful for individuals interested in electronics, particularly those working on power supply design, LED applications, and boost converter circuits.

David lopez
Messages
257
Reaction score
3
i have been researching how to build a boost converter. according to the articles i have read, when the switch is closed current flows through the
switch to the negative terminal. when the switch is opened, the back emf from the inductor and input voltage add, which forward biases the diode.
i am planning to use a lithium ion cell generating 3.7 to 4.1 volts. will that forward bias the diode, when the switch is closed. the diode is supposed to
be only forward biased when the switch is opened.

My Snapshot_3.jpg
this is the circuit i am planning to use.
t
 
Engineering news on Phys.org
oh i forgot the second diode is a light emitting diode.
 
Boosting from a 3V source should be fine. BTW, you probably should add an energy storage cap at the output (in parallel with your load resistor and LED) -- that will make the calculations easier.

When the switch is closed, you are storing energy in the inductor. When the switch opens, as you say the EMF kickback forward biases the output diode and adds charge to the output capacitor.

What learning resources are you using to figure out how to control the switch to get your desired output voltage and current?

https://upload.wikimedia.org/wikipe...t_operating.svg/250px-Boost_operating.svg.png
1568126723708.png


https://i.stack.imgur.com/cufo8.jpg
1568126615606.png
 

Attachments

  • 1568126688460.png
    1568126688460.png
    1.8 KB · Views: 277
so the battery won't forward bias the diode?
 
If you open the switch and let the circuit settle, yes it could put a small forward bias on both the rectifying diode and the LED. But that's not how a boost DC-DC circuit is used.

You could put a power switch in series with the battery to keep everything off until you are ready to turn the circuit on. Closing the power switch would provide power to the main current path for the Boost circuit, and also power up your switch circuit. What are you planning on using for your Boost transistor/switch control circuit?

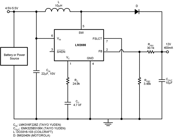
http://www.ti.com/diagrams/custom_diagram_1_LM2698.gif
1568129139394.png
 
David lopez said:
i am planning to use a lithium ion cell generating 3.7 to 4.1 volts.
BTW, the bigger question is why are you using a Boost circuit to power this LED? If your battery supplies 3.7V minimum, that is plenty to drive a single LED. You would normally only use a Boost circuit if you were driving a string of several LEDs, so you would need more than just 3.7V minimum.

Using a Boost circuit here is wasteful of energy. If anything, you could use a Buck circuit to lower the voltage efficiently and make the battery life longer...
 
i meant, the battery won't forward bias the diode, when the switch is closed? when the switch is closed. why not
when the switch is closed?
 
David lopez said:
i meant, the battery won't forward bias the diode, when the switch is closed? when the switch is closed. why not
when the switch is closed?
When the Boost switch is closed, that keeps any voltage from developing across the output (rectifying diode and load). This causes the current in the inductor to ramp up linearly according to:

[tex]V(t) = Vbatt = L \frac{di(t)}{dt}[/tex]
 
planning to build a boost converter. should i use any particular model of diode or will any model of diode do?
 
  • #10
Use the Application Notes at the Simple Switcher website (used to be National Instruments, now is TI?). That will help you select the right Boost control IC and the external components. There are design calculators there, and they even give you links to the Digikey part numbers to order for the inductor and diode, etc. Couldn't be easier for a beginner, and you still learn a lot.

Have fun, and post your final circuit and results.

Oh, and you didn't answer my question about why you are using a Boost circuit to drive a single LED...
 
  • Love
Likes   Reactions: dlgoff
  • #11
could you post a link to the application notes at the simple switcher website? i am using a boost converter to
drive a led , because i want to make sure the circuit works.
 
  • #12
David lopez said:
could you post a link to the application notes at the simple switcher website?
http://www.ti.com/sitesearch/docs/u...q=simple switcher boost&t=everything&linkId=1
David lopez said:
i am using a boost converter to
drive a led , because i want to make sure the circuit works.
But your battery voltage is sufficient to drive a single LED. What color is your LED? What does its datasheet say Vf is at your desired current and brightness?
 
  • #13
i am using a boost converter to drive a led, because i want to make sure the boost converter works. my led is blue and i have a red led. i don't have the datasheet. i don't think i can find it.
 
  • #14
David lopez said:
i don't have the datasheet. i don't think i can find it.
Google is your friend! I did a simple search on Blue LED Datasheet, and got lots of hits:

https://www.google.com/search?q=blue+led+datasheet&ie=utf-8&oe=utf-8&client=firefox-b-1
This is from the first hit on the Google search list:

https://www.cree.com/led-components/media/documents/C503B-BAS-BAN-BCS-BCN-GAS-GAN-GCS-GCN-1094.pdf

1568209987258.png


So for a Blue LED, the forward voltage Vf does get pretty high, so maybe you are right to do a small Boost to make a supply voltage around 6V or a bit higher. What current do you plan to run your LED at?

 
  • Like
Likes   Reactions: dlgoff
  • #15
i just want to make sure the boost converter works. any current, as long as it does not burn out the led, will do.
 
  • #16
Have you read through the application notes yet?

BTW, there is a better DC-DC circuit topology for controlling the current through LEDs. It is widely used in commercial LED devices. Can you comment on why a constant current DC-DC LED driver may be better for driving LEDs compared to your constant voltage output Boost DC-DC circuit? :smile:
 
  • #17
i haven't read the application notes yet.
 
  • #18
can you tell me how to calculate the output voltage of a boost converter? don't tell me how to read the
application notes. when i visit the link all i see is a list of products they are selling and not how to calculate the
output voltage of a boost converter.
 
  • #20
any reason you should use a perfboard instead of a breadboard?
 
  • #21
David lopez said:
any reason you should use a perfboard instead of a breadboard?
What control IC are you going to use? Have you looked at the layout guidelines for that IC?
 
  • #22
what is the control ic used for? i don't know what the control ic is used for?
 
  • #23
To regulate the output voltage. That is done by monitoring the output voltage and adjusting the PWM drive to the output switch.

Have a look at the datasheet and application note for the IC that I showed in Post #5... :smile:
 
  • #24
David lopez said:
i am using a boost converter to drive a led, because i want to make sure the boost converter works. my led is blue and i have a red led. i don't have the datasheet. i don't think i can find it.
Is your goal to build a boost converter or to bias an LED? If you just want to test the boost a resistive load will work too. No need for the LED. If your problem is really to bias an LED where Vbat is possibly less than the Vf of the LED you should consider a charge pump instead. It's simpler to use, requires fewer parts, and is cheaper. See the MCP1252 as an example. The typical applications section of the MCP1252's datasheet shows how one can use them to drive an LED, or even multiple in parallel if you prefer.
 
  • Like
Likes   Reactions: berkeman

Similar threads

  • · Replies 36 ·
2
Replies
36
Views
7K
Replies
55
Views
8K
  • · Replies 9 ·
Replies
9
Views
4K
  • · Replies 12 ·
Replies
12
Views
6K
  • · Replies 8 ·
Replies
8
Views
3K
  • · Replies 7 ·
Replies
7
Views
3K
  • · Replies 14 ·
Replies
14
Views
2K
  • · Replies 3 ·
Replies
3
Views
2K
  • · Replies 10 ·
Replies
10
Views
3K
  • · Replies 6 ·
Replies
6
Views
3K