Interrupts on pic18f452 not shooting in mplab X, help? C language

Click For Summary

Discussion Overview

The discussion revolves around issues related to setting up interrupts on the PIC18F452 microcontroller using MPLAB X and C language. Participants are exploring timer configurations, preload values, and circuit behaviors in both MPLAB X and Proteus simulation environments.

Discussion Character

  • Technical explanation
  • Debate/contested
  • Experimental/applied

Main Points Raised

  • One participant describes their setup with a 4MHz crystal and attempts to configure a timer for 4-second interrupts, questioning whether there is a limit to the TMR0L register.
  • Another participant points out a potential issue with the preprocessor directive for the crystal frequency, suggesting that it is not being used correctly in the code.
  • A later reply indicates that the original poster corrected a typo in the frequency definition but still faces the same problem with the interrupt not triggering.
  • One participant expresses confusion about the calculations related to the timer setup, specifically questioning the meaning of the divisor in the frequency calculation.
  • Another participant raises questions about the functionality of buttons and LEDs in the context of the state machine implementation, particularly after changes to the port configurations.
  • Concerns are raised about the reset functionality of the system, specifically regarding the use of the RC4 pin instead of the MCLR pin for resetting the microcontroller.

Areas of Agreement / Disagreement

Participants express various levels of confusion and disagreement regarding the timer setup, the use of preprocessor directives, and the behavior of the circuit components. No consensus is reached on the correct approach to resolve the interrupt issue or the button functionality.

Contextual Notes

There are unresolved questions regarding the correct preload value for the timer, the implications of the frequency calculations, and the proper configuration of the microcontroller's pins for intended functionalities.

Who May Find This Useful

This discussion may be useful for individuals working with PIC microcontrollers, particularly those using MPLAB X and Proteus for simulation and development, as well as those interested in timer configurations and interrupt handling.

Maniac_XOX
Messages
86
Reaction score
5
Homework Statement
Im trying to make an interrupt in my program happen at 4 seconds
Relevant Equations
(as below)
I am using MPLAB X, everything is working great when I work on examples that require smaller or no preload at all, I do not understand why that is the case, is there a limit to the TMR0L?

Hello please help asap,

my specific case I have:

4MHz crystal -----> 1 / (4MHz / 4) = 1MHz timer

I Need to make interrupts happen after 4 seconds

1MHz * 4s = 4,000,000 counts

Therefore i decided to use a 16-bit with a 1:64 Prescaler setting.
4,000,000 / 64 = 62,500 counts

The difference would therefore be: 65,536 - 62,500 = 3,036 as preload

the problem arises when I use a breakpoint and stopwatch in MPLAB X IDE to know if the program stops at that specific time ( 4 seconds ) when I initialise the timer function, but the interrupt just never happens.

Any help? it does not work in PROTEUS either, i have tried before understanding the reason being the preloading, after testing it out with different examples.

APPENDIX (code is in c language):
Edit by mentor -- added code tags.
C:
#include "LED.h"
#include "Timer.h"
#include "Button.h"

#define _XTAL_FREQ 4MHZ

void InitialiseTimer(void)         // 4 seconds TIMER
{
    T0CONbits.TMR0ON = 1;    //timer enabled
    T0CONbits.T08BIT = 0;       // 16-bit set
    T0CONbits.T0CS = 0;         // internal clock
    T0CONbits.T0SE = 1;         // high to low transition
    T0CONbits.PSA = 0;         // 1:64 prescale enabled (101)
    T0CONbits.T0PS2 = 1;
    T0CONbits.T0PS1 = 0;
    T0CONbits.T0PS0 = 1;
}

void main(void)
{
    InitialiseLED();                         // this is from another header file
    InitialiseTimer();
   
    while(1)                                 // loop to check every run stops at the same time ( 4 seconds)
    {
        if(TimerOverflow())
        {
            LEDToggle(LED1);
        }   
    }   
}
 
Last edited by a moderator:
Physics news on Phys.org
You have this preprocessor directive --
#define _XTAL_FREQ 4MHZ

1. I don't see that you have used this anywhere in your code.
2. Even worse, I don't see how it could possibly be used. Assuming that _XTAL_FREQ appears somewhere in your code, all that will happen is that this string of characters will be replaced by the string "4MHZ". This isn't a valid numeric value that the code can use.
 
Mark44 said:
You have this preprocessor directive --
#define _XTAL_FREQ 4MHZ

1. I don't see that you have used this anywhere in your code.
2. Even worse, I don't see how it could possibly be used. Assuming that _XTAL_FREQ appears somewhere in your code, all that will happen is that this string of characters will be replaced by the string "4MHZ". This isn't a valid numeric value that the code can use.
lol sorry that was a typo in the code i actually write it as 4000000 so it would be 4MHz, but the problem persists
 
Multipe thread starts merged into original thread
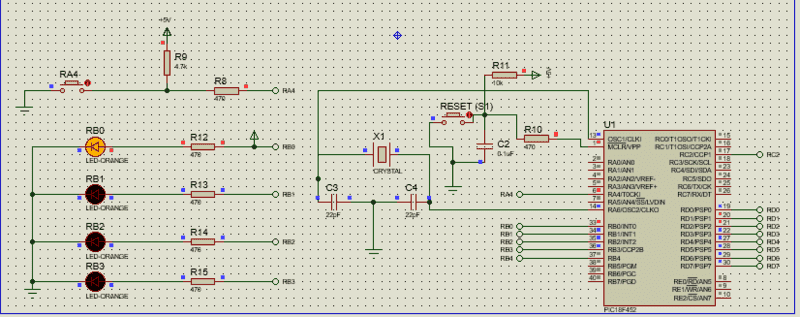
PLease help, I am fairly new to proteus and mplabx so I am trying to udnerstand how it all works. I am using PIC18F452 microcontroller.

I have this circuit in proteus shown at the bottom of the text.

The code:
Code:
#define _XTAL_FREQ  4000000
//Set the config bits
#pragma config WDT = OFF, BOR = OFF, LVP = OFF, OSC = XT

// setting up BUTTONS
void InitialiseButtons(void);
unsigned char ReadButton(void);

#define UP           0
#define DOWN         1

#define BUTTON_S2          0x01
#define BUTTON_S3          0x10
#define BUTTON_S2_S3     0x00

void InitialiseButtons(void)
{
    TRISA |= 0x10;

    TRISB |= 0x01;
}//Detects a change of state of buttons
// Buttons are active low
unsigned char ReadButton(void)
{
    char ButtonState;
    static char ButtonFlag = 0x11;
 
    //Read State of both buttons
    ButtonState = (PORTA & 0x10) | (PORTB & 0x01);
 
    if(ButtonFlag != ButtonState)    //there has been a change
    {
        ButtonFlag = ButtonState;
        return ButtonFlag;
    }
 
    return 0x11;
}

// setting up LEDs
#define LED0    0x01
#define LED1    0x02
#define LED2    0x04
#define LED3    0x08

void InitialiseLED(void);   //prototype functions
void LEDOn(unsigned char TheLED);
void LEDOff(unsigned char TheLED);
void LEDToggle(unsigned char TheLED);
void LEDWrite(unsigned char LEDValue);

void InitialiseLED(void)
{
    TRISB = 0xF0;    //Set the port direction register
    LATB = 0x00;    //Clear the port
}
 
void LEDOn(unsigned char TheLED)
{
    LATB |= TheLED; //Set the required bit on PORTB
}

void LEDOff(unsigned char TheLED)
{
    LATB &= (~TheLED); //Clear the required bit on PORTB
}

void LEDToggle(unsigned char TheLED)
{
    LATB ^= TheLED;   //XOR the required bit on PORTB
}

void LEDWrite(unsigned char LEDValue)
{
    LATB = LEDValue;  //Store a value on PORTB
}

// setting up TIMER

void ResetSeconds(void)
{
    seconds = 0;
}

unsigned char TimerOverflow(void)
{
    char flag = 0;
 
    if(INTCONbits.TMR0IF)
    {
        INTCONbits.TMR0IF = 0;
        //flag = 1;
        seconds++;
    }
 
    //return flag;
    return seconds;

// setting up STATEMACHINE with TIMER
enum
{
    S_OFF
    S_STATE1
    S_STATE2
}States;

enum
{
    E_T1,
    E_T2,
    E_BUTTON
}Events;

#define T3s 3
#define T5s 5

unsigned char GetEvent(void);
unsigned char State = S_OFF;

void DoStateMachine(void)
{
    unsigned char Event;
    Event = GetEvent();

    switch(State)
    {
        case S_OFF:
            LEDOff(LED3);
            LEDOff(LED2);
            if(Event == E_BUTTON)
            {
                ResetSeconds();
                State = S_STATE1;
            }
            break;

        case S_STATE1:
            LEDOn(LED3);
            LEDOff(LED2);
            if(Event == E_T1)
            {
                ResetSeconds();
                State = S_STATE2;
            }

            if(Event == E_BUTTON)
                State = S_OFF;
            break;

        case S_STATE2:
            LEDOff(LED3);
            LEDOn(LED2);
            if(Event == E_T2)
            {
                ResetSeconds();
                State = S_STATE1;
            }

            if(Event == E_BUTTON)
                State = S_OFF;

            break;
    }
}unsigned char GetEvent(void)
{
    if(TimerOverflow() == T3s)
        return E_T1;

    if(TimerOverflow() == T5s)
        return E_T2;

    if(ReadButton() == BUTTON_S2)
        return E_BUTTON;void main(void)
{
    InitialiseLED();
    InitialiseButtons();
    InitialiseTimer();
    Lcd_Init();
 
    while(1)
    {
        DoStateMachine();
    }
}

When Switch RA4 is pressed, the system flashes the 2nd and 3rd LEDs intermittently.

RA4 is the activate/deactivate switch as i understand, but since I changed it to RD4, as well as the settings that involve PORT/TRIS/LAT A to PORT/TRIS/LAT D, the LEDs keep flashing and the switch stops working. How do I fix that?

It's also requested that my RESET switch is connected to RC4, not sure how that works either as I am aware the MCLR pin is the one that resets the MCU? How can the RC4 pin reset the system?

Final issue, the first LED should only be on when the system is on, but if the power terminal isn't pesent they won't turn on at all..

Appreciate your help a real lot!

1651419602366.png
 
I don't think I'll be able to give much help. My expertise is more with full-size processors rather than PIC-type devices. The best I can do is to point out things that you wrote that aren't clear to me.
Maniac_XOX said:
my specific case I have:

4MHz crystal -----> 1 / (4MHz / 4) = 1MHz timer

I Need to make interrupts happen after 4 seconds
I don't know what you're doing in your line above with 4MHz crystal and 1MHz timer.
1 / (4MHz / 4) = 1/1MHz = (1/1,000,000) sec./cycle or 1 microsec/cycle.
What's the meaning of the 4 divisor in 4MHz/4?

Maniac_XOX said:
1MHz * 4s = 4,000,000 counts

Therefore i decided to use a 16-bit with a 1:64 Prescaler setting.
4,000,000 / 64 = 62,500 counts

The difference would therefore be: 65,536 - 62,500 = 3,036 as preload
I don't understand how this preload gets set in your code for InitialiseTimer()...
 
Mark44 said:
I don't know what you're doing in your line above with 4MHz crystal and 1MHz timer.
1 / (4MHz / 4) = 1/1MHz = (1/1,000,000) sec./cycle or 1 microsec/cycle.
What's the meaning of the 4 divisor in 4MHz/4?
4MHz is the the frequency of the oscillator (Fosc), to find the the frequency of the internal instructions (set in the timer0 control register, TMR0CON) you divide Fosc by 4. So the time for one instuction takes 1/frequency = 1/(4/4)

Mark44 said:
I don't understand how this preload gets set in your code for InitialiseTimer()...
So far i have used TMR0L = any integer to preload the timer and it worked, not sure why it does not work with bigger numbers though, it confuses me
 
Last edited:
I would look at the code for TimerOverflow(). If the 16 bit variable is a short (AKA short int), it's almost certainly signed, so its largest positive value is 32, 767, so it will never get up to 65,535 to overflow. You said that things were working correctly for smaller numbers, so maybe this is what you're running into. Not seeing the code makes it much more difficult to give helpful advice for a fix, but I would suggest changing things up so that you're dealing with numbers that are in the range of signed 16 bits.
 
Maniac_XOX said:
Appreciate your help a real lot!
Microcontroller code is NOT an essay that seems to work. You must get inside the machine and make sure that absolutely everything must always work.

Bigger numbers that cause instability are almost always due to container size and range. If you do a binary search for the maximum size before onset of failure, you will have a clue to the size of the register that is too small for the task assigned. A real time clock in software, that fails after 18 hours, 12 minutes and 15 seconds, is a dead give away.

I wrote a real time operating system from scratch in assembly for the PIC16F84. You have an advantage and a disadvantage here, because you are separated from the critical details of the internal machine by the C language. Code productivity will be greater, but things can fall through the hidden cracks between assembly and C.
You will need to write separate minimum size test sequences for the modules, to verify and debug, before rolling it all together.
 
Baluncore said:
Microcontroller code is NOT an essay that seems to work. You must get inside the machine and make sure that absolutely everything must always work.

Bigger numbers that cause instability are almost always due to container size and range. If you do a binary search for the maximum size before onset of failure, you will have a clue to the size of the register that is too small for the task assigned. A real time clock in software, that fails after 18 hours, 12 minutes and 15 seconds, is a dead give away.

I wrote a real time operating system from scratch in assembly for the PIC16F84. You have an advantage and a disadvantage here, because you are separated from the critical details of the internal machine by the C language. Code productivity will be greater, but things can fall through the hidden cracks between assembly and C.
You will need to write separate minimum size test sequences for the modules, to verify and debug, before rolling it all together.
I have actually managed to get the seconds right with the right calculations and settings finally!

Would you mind taking a look at the merged thread that is on reply #4? I have a couple questions on there regarding my proteus design and things i need to change in it, here it is below:

Code:
#define _XTAL_FREQ  4000000
//Set the config bits
#pragma config WDT = OFF, BOR = OFF, LVP = OFF, OSC = XT

// setting up BUTTONS
void InitialiseButtons(void);
unsigned char ReadButton(void);

#define UP           0
#define DOWN         1

#define BUTTON_S2          0x01
#define BUTTON_S3          0x10
#define BUTTON_S2_S3     0x00

void InitialiseButtons(void)
{
    TRISA |= 0x10;

    TRISB |= 0x01;
}//Detects a change of state of buttons
// Buttons are active low
unsigned char ReadButton(void)
{
    char ButtonState;
    static char ButtonFlag = 0x11;
 
    //Read State of both buttons
    ButtonState = (PORTA & 0x10) | (PORTB & 0x01);
 
    if(ButtonFlag != ButtonState)    //there has been a change
    {
        ButtonFlag = ButtonState;
        return ButtonFlag;
    }
 
    return 0x11;
}

// setting up LEDs
#define LED0    0x01
#define LED1    0x02
#define LED2    0x04
#define LED3    0x08

void InitialiseLED(void);   //prototype functions
void LEDOn(unsigned char TheLED);
void LEDOff(unsigned char TheLED);
void LEDToggle(unsigned char TheLED);
void LEDWrite(unsigned char LEDValue);

void InitialiseLED(void)
{
    TRISB = 0xF0;    //Set the port direction register
    LATB = 0x00;    //Clear the port
}
 
void LEDOn(unsigned char TheLED)
{
    LATB |= TheLED; //Set the required bit on PORTB
}

void LEDOff(unsigned char TheLED)
{
    LATB &= (~TheLED); //Clear the required bit on PORTB
}

void LEDToggle(unsigned char TheLED)
{
    LATB ^= TheLED;   //XOR the required bit on PORTB
}

void LEDWrite(unsigned char LEDValue)
{
    LATB = LEDValue;  //Store a value on PORTB
}

// setting up TIMER

void ResetSeconds(void)
{
    seconds = 0;
}

unsigned char TimerOverflow(void)
{
    char flag = 0;
 
    if(INTCONbits.TMR0IF)
    {
        INTCONbits.TMR0IF = 0;
        //flag = 1;
        seconds++;
    }
 
    //return flag;
    return seconds;

// setting up STATEMACHINE with TIMER
enum
{
    S_OFF
    S_STATE1
    S_STATE2
}States;

enum
{
    E_T1,
    E_T2,
    E_BUTTON
}Events;

#define T3s 3
#define T5s 5

unsigned char GetEvent(void);
unsigned char State = S_OFF;

void DoStateMachine(void)
{
    unsigned char Event;
    Event = GetEvent();

    switch(State)
    {
        case S_OFF:
            LEDOff(LED3);
            LEDOff(LED2);
            if(Event == E_BUTTON)
            {
                ResetSeconds();
                State = S_STATE1;
            }
            break;

        case S_STATE1:
            LEDOn(LED3);
            LEDOff(LED2);
            if(Event == E_T1)
            {
                ResetSeconds();
                State = S_STATE2;
            }

            if(Event == E_BUTTON)
                State = S_OFF;
            break;

        case S_STATE2:
            LEDOff(LED3);
            LEDOn(LED2);
            if(Event == E_T2)
            {
                ResetSeconds();
                State = S_STATE1;
            }

            if(Event == E_BUTTON)
                State = S_OFF;

            break;
    }
}unsigned char GetEvent(void)
{
    if(TimerOverflow() == T3s)
        return E_T1;

    if(TimerOverflow() == T5s)
        return E_T2;

    if(ReadButton() == BUTTON_S2)
        return E_BUTTON;void main(void)
{
    InitialiseLED();
    InitialiseButtons();
    InitialiseTimer();
    Lcd_Init();
 
    while(1)
    {
        DoStateMachine();
    }
}

When Switch RA4 is pressed, the system flashes the 2nd and 3rd LEDs intermittently.

RA4 is the activate/deactivate switch as i understand, but since I changed it to RD4, as well as the settings that involve PORT/TRIS/LAT A to PORT/TRIS/LAT D, the LEDs keep flashing and the switch stops working. How do I fix that?

It's also requested that my RESET switch is connected to RC4, not sure how that works either as I am aware the MCLR pin is the one that resets the MCU? How can the RC4 pin reset the system?

Final issue, the first LED should only be on when the system is on, but if the power terminal isn't pesent they won't turn on at all..

Appreciate your help a real lot!

View attachment 300883