Is a transistor sensing circuit output analogue or digital?

Click For Summary

Discussion Overview

The discussion revolves around whether the output from a transistor sensing circuit is considered analogue or digital. Participants explore the characteristics of the circuit, including the role of resistors and the behavior of the transistor under varying light conditions.

Discussion Character

  • Debate/contested
  • Technical explanation
  • Conceptual clarification

Main Points Raised

  • One participant questions whether the output signal is analogue or digital, noting the presence of a pull-up or pull-down resistor and expressing uncertainty based on their notes.
  • Another participant suggests that the LED's ON or OFF state indicates a digital output, with the transistor designed to saturate under sufficient light intensity.
  • A later reply raises the question of whether the output graph would show a distinct transition point or a gradual curve, indicating uncertainty about the output behavior.
  • Some participants argue that the lack of positive feedback results in a gradual transition over a narrow range of light intensities.
  • Several participants assert that the circuit behaves digitally due to the small voltage range between the transistor being off and saturated, despite acknowledging a small region where it may not be strictly digital.
  • One participant emphasizes that analogue vs digital is more about circuit analysis rather than the circuit's inherent nature, citing a reference to CMOS logic ICs used as linear amplifiers.
  • Another participant notes that lowering the base-emitter resistor reduces the sensitivity of the circuit, requiring more intense light for a change of state.
  • Some participants argue that while everything can be considered analogue at a fundamental level, the specific circuit design is intended for digital operation, particularly for ON/OFF applications.

Areas of Agreement / Disagreement

Participants express differing views on whether the circuit output is analogue or digital, with some asserting it is digital while acknowledging a small analogue region. The discussion remains unresolved with multiple competing perspectives on the nature of the output.

Contextual Notes

Participants highlight the influence of circuit design choices, such as the presence or absence of an emitter resistor, on the output behavior. The discussion reflects varying interpretations of analogue and digital classifications based on application and analysis.

rollcast
Messages
403
Reaction score
0
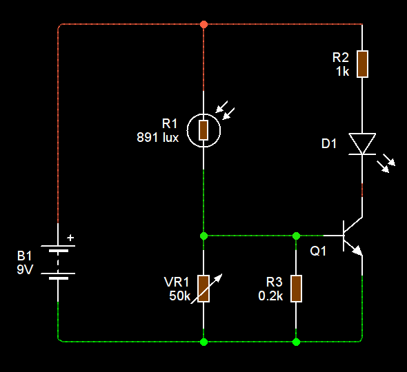
Is the output from a transistor sensor circuit analogue or digital? I know that you sometimes need a pull up or down resistor due to a very small current flowing through the transistor even when it should be off. However, in the circuit shown below for example, is the output signal analogue or digital. I think it should be analogue but the my notes on transistors are in the digital electronics section?

http://www.kpsec.freeuk.com/images/tranldr2.gif

Thanks,
A.
 
Last edited by a moderator:
Engineering news on Phys.org
It appears that the intention is that the LED is either ON or OFF. So the light intensity (when present) should be sufficient to saturate the transistor. The 10k adjusts so with ambient lighting the transistor is securely off.
 
NascentOxygen said:
It appears that the intention is that the LED is either ON or OFF. So the light intensity (when present) should be sufficient to saturate the transistor. The 10k adjusts so with ambient lighting the transistor is securely off.

If you where to graph the output of the transistor against increase light intensity would the graph show a distinct point where the transistor "turns on" like an op amp would. Or does it curve up and then level off?
 
There is no positive feedback, so the transition would be relatively gradual over a narrow band of light intensities.
 
End result looks pretty digital to me. The transistor has no degeneration resistor at the emitter. The voltage range at the base between the transistor being off or saturation is very small.

Yes, you can balance the input so the transistor is on but not saturated, but it is going to be a very small window. All in all, the circuit is basically on and off to me.
 
Analogue vs digital is more a description of the way we analyze a circuit than it is a description of the circuit itself.

Take a look at Fairchild AN88. It describes using CMOS logic IC's as linear ampifiers.

http://www.fairchildsemi.com/an/AN/AN-88.pdf

My opinion - "Mother Nature built Her universe analog. Logic is an artifact of thought."


my 2 cents
old jim
 
yungman said:
End result looks pretty digital to me. The transistor has no degeneration resistor at the emitter. The voltage range at the base between the transistor being off or saturation is very small.

Yes, you can balance the input so the transistor is on but not saturated, but it is going to be a very small window. All in all, the circuit is basically on and off to me.
Yes, it's digital—except for that region where it's not. :smile:
 
NascentOxygen said:
Yes, it's digital—except for that region where it's not. :smile:

attachment.php?attachmentid=46399&stc=1&d=1334830137.png


Then how does this alteration, adding the resistor between the base leg and the 0V rail reduce the region where its not digital?
 

Attachments

  • Screenshot at 2012-04-19 11:08:13.png
    Screenshot at 2012-04-19 11:08:13.png
    4.9 KB · Views: 926
Lowering the B-E resistor will reduce the sensitivity of the circuit, necessitating a more intense light for the change of state. This might be useful in a brightly lit room, or in sunlight, so that the ambient light does not affect the OFF state.
 
  • #10
Like Jim Hardy said, if you really dig deep, everything is analog. It just depend on how you look at it. With your circuits, as long as there is no emitter resistor, the input that the circuit behave as analog in only a very small window, nobody use this as analog where you control the intensity of the LED. Any circuit that looks like this is only designed for on and off.

If you try, you can make analog circuit like op-amp to become a digital inverter. AND some crazy people in music electronics designed a distortion pedal for guitar using CMOS logic inverter gate 4049 and slapped on feed back resistor and use it as a clipping op-amp! It was so funny but it is on a selling product. The point is it can go either way if you try hard enough.

Don't get hung on whether it is digital or analog. Look at the application. No engineer in the right mind using the circuits you draw as analog intensity control no matter you add in more adjustment pots or what. You want analog, you put a resistor between the emitter and ground, then you have a wide window where the LED can be control from dim to bright.
 
Last edited:

Similar threads

Replies
68
Views
8K
  • · Replies 10 ·
Replies
10
Views
2K
  • · Replies 9 ·
Replies
9
Views
2K
  • · Replies 28 ·
Replies
28
Views
6K
  • · Replies 3 ·
Replies
3
Views
4K
  • · Replies 11 ·
Replies
11
Views
3K
Replies
12
Views
3K
  • · Replies 4 ·
Replies
4
Views
2K
  • · Replies 1 ·
Replies
1
Views
2K
  • · Replies 12 ·
Replies
12
Views
2K