Multiply Binary Numbers with Hex Keypad

  • Thread starter Thread starter kadaj6
  • Start date Start date
  • Tags Tags
    Design
Click For Summary

Discussion Overview

The discussion revolves around designing a calculator that multiplies two four-bit binary numbers using a hex keypad and ASCII display, without the use of programming or microcontrollers. Participants are exploring the implementation challenges and potential solutions for displaying multiplication operations in a specific format.

Discussion Character

  • Exploratory
  • Technical explanation
  • Homework-related

Main Points Raised

  • One participant describes their project to create a binary multiplication calculator and expresses frustration with displaying the multiplication format "5x5=25" using binary representations for "x" and "=".
  • Another participant suggests automatically printing the "x" sign after the first number and the "=" sign after the second number as a potential solution.
  • A different participant questions the feasibility of implementing the design without programming or microcontrollers, asking for clarification on the direct connection from the keypad to the display.
  • One participant proposes throwing an error if the user inputs anything other than the expected format "Y x Z =", indicating a need for input validation.
  • Another participant mentions the requirement to implement a keypad that outputs the pressed number in binary, emphasizing the constraints of using only logic gates and other non-programmable components.
  • A later reply requests the posting of a state diagram and truth tables to better assist with the design challenges being faced.

Areas of Agreement / Disagreement

Participants express various ideas and suggestions, but there is no consensus on the best approach to implement the calculator or how to handle user input effectively. Multiple competing views and uncertainties remain regarding the design process.

Contextual Notes

Limitations include the lack of programming or microcontroller use, which may restrict the complexity of the design. There are also unresolved questions about how to manage user input and display outputs correctly.

kadaj6
Messages
31
Reaction score
0
hello,

I'm trying to design a "calculator" that multiplies two four bit binary numbers without using any type of programming or microcontrollers. so far it can multiply and show me the answer, I am using a hex keypad, and ascii display. but I am having trouble since i have to actually show "5x5=25" since x equals 1010 in binary and = equals 1101 in binary. everytime i press those numbers its going to use them to multiply with the number i input before... I am stuck and frustrated... any help would be nice.
 
Last edited by a moderator:
Physics news on Phys.org
kadaj6 said:
hello,

I'm trying to design a "calculator" that multiplies two four bit binary numbers without using any type of programming or microcontrollers. so far it can multiply and show me the answer, I am using a hex keypad, and ascii display. but I am having trouble since i have to actually show "5x5=25" since x equals 1010 in binary and = equals 1101 in binary. everytime i press those numbers its going to use them to multiply with the number i input before... I am stuck and frustrated... any help would be nice.

Hello.
I am not so sure how you are implementing this design but why not have it automatically print the "x" sign after you enter the first number and automatically enter "=" after you enter the second number? Is this an option?
 
is that idk where to send the "1010" value when i press it... that's what i have in my head lol but don't know how to implement
 
kadaj6 said:
hello,

I'm trying to design a "calculator" that multiplies two four bit binary numbers without using any type of programming or microcontrollers.

What do you mean by that? How are you going to implement this design without programming and a microcontroller? Like strait from the keypad to the LCD?
 
kadaj6 said:
hello,

I'm trying to design a "calculator" that multiplies two four bit binary numbers without using any type of programming or microcontrollers. so far it can multiply and show me the answer, I am using a hex keypad, and ascii display. but I am having trouble since i have to actually show "5x5=25" since x equals 1010 in binary and = equals 1101 in binary. everytime i press those numbers its going to use them to multiply with the number i input before... I am stuck and frustrated... any help would be nice.

It sounds like you need to throw an error if the user types anything other than Y x Z =.

If they try to type a 2-digit number like YY x ZZ = just display ERROR or something similar. Or EEEE.
 
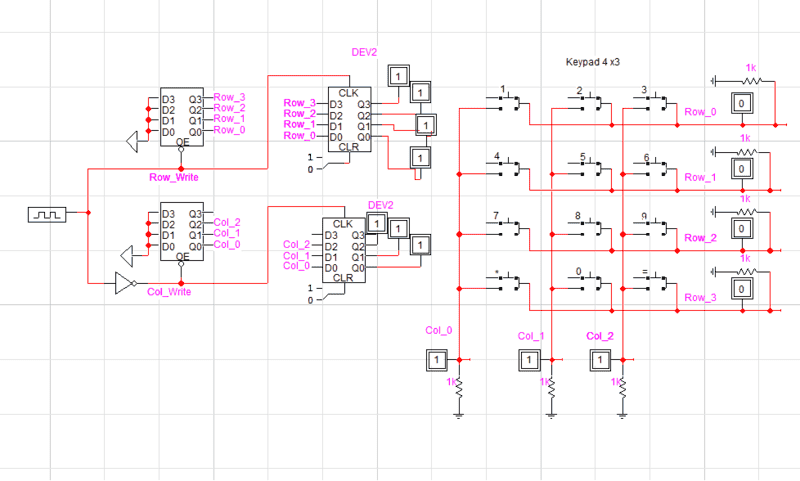
3x4 Keypad

Homework Statement



ok, so I am designing a basic multiplication calculator using only logic gates registers buffers and ram, and any other chip that doesn't involve programming or microcontrollers. i have the rest of the circuit done all I need is the implementation of a keypad that gives me the output of the number I am pressing in binary(yes i know there is a 3x4 keypad alreade but the profesor wants us to implement it)






The Attempt at a Solution




Capture.PNG




this is my attempt so far, I have no idea what else to do. maybe someone can help me with this

Thanks in advance! :D
 
(Two threads merged...)
 
kadaj6 said:

Homework Statement



ok, so I am designing a basic multiplication calculator using only logic gates registers buffers and ram, and any other chip that doesn't involve programming or microcontrollers. i have the rest of the circuit done all I need is the implementation of a keypad that gives me the output of the number I am pressing in binary(yes i know there is a 3x4 keypad alreade but the profesor wants us to implement it)






The Attempt at a Solution




View attachment 64646



this is my attempt so far, I have no idea what else to do. maybe someone can help me with this

Thanks in advance! :D

You need to post your state diagram and truth table(s) before we can be of much help...
 

Similar threads

  • · Replies 1 ·
Replies
1
Views
4K
  • · Replies 57 ·
2
Replies
57
Views
6K
  • · Replies 2 ·
Replies
2
Views
2K
  • · Replies 5 ·
Replies
5
Views
3K
  • · Replies 3 ·
Replies
3
Views
3K
  • · Replies 11 ·
Replies
11
Views
3K
  • · Replies 15 ·
Replies
15
Views
4K
  • · Replies 5 ·
Replies
5
Views
2K
  • · Replies 6 ·
Replies
6
Views
5K
  • · Replies 2 ·
Replies
2
Views
3K