R_th wrong while applying series and parallel simple theory

Click For Summary

Discussion Overview

The discussion revolves around calculating the Thevenin equivalent resistance (Rth) in a circuit, where participants express differing values obtained through their analyses. The context includes technical reasoning and potential misunderstandings regarding circuit simplifications and perspectives.

Discussion Character

  • Technical explanation
  • Debate/contested
  • Mathematical reasoning

Main Points Raised

  • One participant reports calculating Rth as 700.745 Ω, while the provided solution states it should be 1.161 kΩ.
  • Another participant suggests that the simplification should be viewed from the perspective of R3, which leads to the 1.161 kΩ result.
  • A participant proposes redrawing the circuit for clarity, indicating that the ground could be moved to aid interpretation.
  • There is a discussion about whether the battery is drawn with positive ground, which may affect the calculations.
  • One participant mentions that R5 is in parallel with a current source, implying it does not contribute to the resistance calculation.
  • Several participants express confusion over the phrasing "from the perspective of R3," suggesting it may imply R3 is excluded from the Thevenin equivalent.
  • Different values for Rth are noted when considering the network from the perspectives of R1, R3, and R5, indicating varying interpretations of the circuit.

Areas of Agreement / Disagreement

Participants do not reach a consensus on the correct value of Rth, with multiple competing views and interpretations of the circuit remaining unresolved.

Contextual Notes

There are limitations in the discussion regarding assumptions made about circuit elements and the definitions of perspectives used in the calculations. The phrasing and interpretations of circuit diagrams contribute to the confusion.

Ohmslaw
Messages
1
Reaction score
0
Summary:: Trying to find Rth but I do not get the same value as the one from the solution.

[moderator: moved from a technical forum. No template.]

I am trying to find Rth to solve this problem, however once I simplified it, I get a value of 700.745 Ω while in the solution, the answer is 1.161kΩ. How is that possible ? What goes in parallel and what goes in series ?

Thank you !
1580956681895.png

1580956884986.png
 
Last edited by a moderator:
Physics news on Phys.org
1. This looks like a homework question. It ought to be posted in that forum.
2. Is your simplification from the perspective of R3?
When I calculate the resistive network from the perspective of R3 it works out to 1.161K
 
It looks like you almost had it. My recommendation would be to move that ground so it's easier to interpret. Let's say we move it to where the V- is and draw the old ground as wires connecting to each other?

I'm not solving it for you... just redrawing it in a different way :) Would this be okay for you?

moveground.jpg
 
  • Like
Likes   Reactions: hutchphd, etotheipi, Asymptotic and 2 others
Ohmslaw said:
I get a value of 700.745 Ω

Based on your circuit diagram, it seems that you have found the equivalent resistance of the terminal (+) with respect to ground instead of the equivalent resistance of (+) with respect to (-).
 
  • Like
Likes   Reactions: hutchphd and Asymptotic
I believe the battery is drawn with positive ground.
 
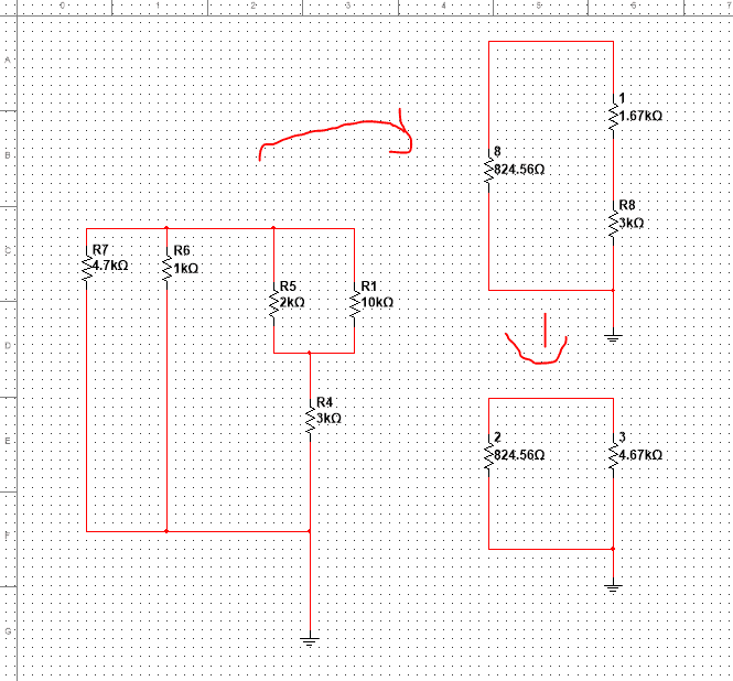
Assuming the circle with the arrow is an amperemeter: R5 is in parallel with it, so it doesn't do anything. You get three parallel resistors and then R1 and the voltage source as separate elements.
 
That's a current source, I believe.
 
Suppress the sources and you get something like this:
1581144496317.png
 
  • #10
Asymptotic said:
When I calculate the resistive network from the perspective of R3 it works out to 1.161K
Including R3, right?
 
  • #11
hutchphd said:
Asymptotic said:
1. This looks like a homework question. It ought to be posted in that forum.
2. Is your simplification from the perspective of R3?
When I calculate the resistive network from the perspective of R3 it works out to 1.161K
Including R3, right?

That answer will include R3. I think a few people have answered this question :)
 
  • #12
The phrasing seems odd to me. "From the perspective of R3" would seem to exclude R3 from the Thevenin. Semantics...
 
  • #13
I agree: It makes R3 sound like the load. I solved it just to be sure.
 
  • #14
hutchphd said:
The phrasing seems odd to me. "From the perspective of R3" would seem to exclude R3 from the Thevenin. Semantics...

1581209730937.png


"Perspective" was the first word that came to mind (at least, to my mind) that conveyed the essence of "Rth across R3".

Perspective, in the sense of "the combination of me, and all those connected to me". By that definition, network resistance from the perspective of R1 is 700.75Ω, from R3 is 1160.81Ω, and from R5 is 1361.02Ω.
 
  • #15
Which is why we draw schematics! Worth more than a thousand words. Thanks.
 

Similar threads

  • · Replies 1 ·
Replies
1
Views
2K
  • · Replies 10 ·
Replies
10
Views
3K
  • · Replies 7 ·
Replies
7
Views
3K
  • · Replies 3 ·
Replies
3
Views
2K
  • · Replies 42 ·
2
Replies
42
Views
7K
  • · Replies 17 ·
Replies
17
Views
13K
  • · Replies 35 ·
2
Replies
35
Views
6K
  • · Replies 9 ·
Replies
9
Views
2K
  • · Replies 4 ·
Replies
4
Views
2K
  • · Replies 12 ·
Replies
12
Views
4K