Red (power: pin 2) wire for servo motor not connected

Click For Summary

Discussion Overview

The discussion revolves around the wiring of a servo motor in a specific circuit, particularly focusing on the connection of the red (power) wire and the implications of the circuit design. Participants explore the appropriate connections for the servo motor's wires, including considerations for power, ground, and signal lines, as well as the use of feedback in the absence of an encoder.

Discussion Character

  • Technical explanation
  • Debate/contested
  • Experimental/applied

Main Points Raised

  • One participant questions why the red (power) wire for the servo motor is not connected to anything in the circuit and suggests connecting it to the stepper driver.
  • Another participant points out that pin 2 of the servo connector is connected to the power plane on the PCB, indicating it is not unconnected.
  • A participant explains the typical layout of power and ground planes on PCBs, noting that connections can be made through copper planes rather than tracks.
  • There is confusion about the wiring order of the servo, with one participant asking whether to disregard the manufacturer's wiring order due to the PCB layout.
  • Some participants clarify that both planes on the PCB appear to be ground (0V), which affects how the servo wires should be connected.
  • Participants discuss the need to determine which pins on the PCB correspond to the servo wires, noting that the project uses a different servo model than initially referenced.
  • There is mention of potential issues with connector sizes and spacing, suggesting that modifications may be necessary for proper connections.
  • One participant expresses intent to connect the wires in a specific order despite it conflicting with the manufacturer's design, indicating a trial-and-error approach.
  • Participants discuss the typical functions of the servo wires, including power, ground, signal, and feedback, while noting that the feedback wire will not be used in this project.

Areas of Agreement / Disagreement

Participants express differing views on the correct wiring of the servo motor and the implications of the PCB layout. There is no consensus on how to proceed with the connections, and multiple competing interpretations of the circuit design remain unresolved.

Contextual Notes

There are limitations regarding the clarity of the circuit design, as some participants mention the absence of a circuit diagram and the potential for confusion due to the layout of the PCB. The discussion also highlights the dependency on specific servo models and their wiring conventions.

adamaero
Messages
109
Reaction score
1
Why is the red (power: pin 2) wire for the servo motor not connected to anything in this circuit?
https://github.com/samyk/combobreaker/blob/master/Eagle Files/ComboBreaker_top.pngAlso, on the "bottom" schematic, the ground is connected to the feedback (potentiometer wiper) line:
https://github.com/samyk/combobreaker/blob/master/Eagle Files/ComboBreaker_bottom.png
Since I am making this project without the encoder, should I still connect that feedback line to the ground?


Sorry, there are two different questions. If I had to make an educated guess, I would connect:
  • red wire of the servo (pin 2 of 4) to the stepper driver (pin 7)--even though that is labeled as ground in the datasheet (see how that is also connected to the +5V of the Arduino)
  • yellow wire (pin 3 of 4) to the digital input of the Arduino (pin D9)
  • brown wire (pin 1 of 4) of the Servo's pin 1 to the analog input of the Arduino (pin A0).

Sources
https://www.arduino.cc/en/Reference/Servo
The power wire is typically red, and should be connected to the 5V pin on the Arduino board. The ground wire is typically brown and should be connected to a ground pin on the Arduino board. The signal pin is typically yellow, orange or white and should be connected to a digital pin.​
 
Last edited:
Engineering news on Phys.org
adamaero said:
red wire of the servo (pin 2 of 4) to the stepper driver (pin 7)--even though that is labeled as ground in the datasheet

Which data sheet?

adamaero said:
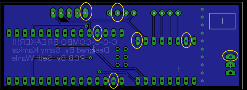
Why is the red (power: pin 2) wire for the servo motor not connected to anything in this circuit?

Perhaps I misunderstand but.. Pin 2 of the "Servo" connector _is_ connected to something. It's connected to the power plane on the top layer. See arrow.

ComboBreaker_top.png
 
  • Like
Likes   Reactions: adamaero
Generally power (5V) and ground (0V) are needed everywhere on a PCB because all chips need power. Instead of using PCB tracks for power (5V and 0V) what they usually do on a 2 layer (eg double sided) PCB is flood all unused space with copper and use that like a big track. On one side that's used as power and on the other it's ground. Clearly signal tracks could cut these planes into isolated smaller planes, in which case wire links have to be added to ensure they are all connected together.

On a 4 layer PCB things are easier as the inner two layers can be reserved for Power and Ground only and the outer two layers used for other signals. This gives you a nice large plane of copper on the inner layers to distribute power and ground. Connections are made to the inner layers by drilling a hole and electroplating the inside of the hole.

On the image below I've tried to highlight all the connections to the Ground/0V plane. I can't guarantee I haven't missed one but I think I got them all.

ComboBreaker_bottom.png
 
  • Like
Likes   Reactions: adamaero
Ok, thank you. I did not realize those notches in certain parts physically meant ground. Although, I am still confused. Should I disregard the wiring order of how the servo is manufactured? It is brown (ground), red (power), yellow (signal). Wouldn't that ground pin 2, red wire? Why?

154-03.jpg


Thank you for taking the time CWatters.
 
STOP PRESS...

I've been looking at the layout more carefully and it appears they might be using both sides for 0V (eg the top plane isn't 5V it's 0V as well). More to follow...
 
  • Like
Likes   Reactions: adamaero
Ok yes my mistake, both of the planes appear to be 0V on this board and pin 2 on the servo is connected to 0V. See numbered comments on the diagram..

ComboBreaker_topMod.png
 
adamaero said:
Ok, thank you. I did not realize those notches in certain parts physically meant ground. Although, I am still confused. Should I disregard the wiring order of how the servo is manufactured? It is brown (ground), red (power), yellow (signal). Wouldn't that ground pin 2, red wire? Why?

Yes you will need to figure out which of the 4 pins on the PCB the 3 wires of the servo should be connected to.

It looks like Pin 2 = 0V = Brown wire but the others are harder to work out. Is there a circuit diagram for the PCB? I couldn't immediately see one.

Note that the project uses a different servo to the one you posted. It uses this one that has 4 wires, the extra wire provides feedback on the load on the servo. So it can tell when the padlock is open.

https://www.adafruit.com/product/1404
 
Just for info..

I think the pins used on the PCB will be fatter than the connector provided on the servo. The spacing might be different as well. So you may find you have to replace the connector anyway or solder wires direct to the PCB. Check before you remove the connector.
 
CWatters said:
Yes you will need to figure out which of the 4 pins on the PCB the 3 wires of the servo should be connected to.

It looks like Pin 2 = 0V = Brown wire but the others are harder to work out. Is there a circuit diagram for the PCB? I couldn't immediately see one.

Note that the project uses a different servo to the one you posted. It uses this one that has 4 wires, the extra wire provides feedback on the load on the servo. So it can tell when the padlock is open.

https://www.adafruit.com/product/1404
No, unfortunately there is no circuit diagram.
Yes, I am using that servo (with the white wire). Although, I am not using the encoder. Will the servo need to be taken out completely?
I will disregard the order the servo motor is made in respect to the PCB layout.
1404-04.jpg
 
  • #10
CWatters said:
Just for info..

I think the pins used on the PCB will be fatter than the connector provided on the servo. The spacing might be different as well. So you may find you have to replace the connector anyway or solder wires direct to the PCB. Check before you remove the connector.

I'm just connecting everything with wires. (I'm not making the PCB.)
 
  • #11
Even though this goes against how the wire order the servo was manufactured in, I'm just doing to connect them in this order, fire it up, and see what happens...
  • yellow wire (pin 3 of 4) to the digital input of the Arduino (pin D9)
  • brown wire (pin 1 of 4) of the Servo's pin 1 to common ground
  • red wire (pin 2 of 4) the analog input of the Arduino (pin A0)
  • white wire, even though it doesn't do anything, to stepper driver (see Eagle File)
 
  • #12
The servo will almost certainly be designed for...

Brown - Ground 0V
Red - power 5V
Yellow - signal (typically a pulse between 1 and 2mS long repeated 50Hz)
White - Analogue feedback
 
  • #13
So I would connect

The red wire would normally just be connected to 5V but on some circuits you want to be able to turn off power to the servo.
The brown wire to 0V.
The yellow wire to a digital output on the Arduino.
The white wire to an analogue input on the Arduino (if the servo has one).
 
  • #14
CWatters said:
So I would connect

The red wire would normally just be connected to 5V but on some circuits you want to be able to turn off power to the servo.
The brown wire to 0V.
The yellow wire to a digital output on the Arduino.
The white wire to an analogue input on the Arduino (if the servo has one).

I am not using the encoder component; the white wire will not do anything.

I found the schematic though... just trying to open the .sch file...
 
  • #15
adamaero said:
just trying to open the .sch file...
Both ORCAD and PSPICE use the .SCH file extension.
 

Similar threads

  • · Replies 1 ·
Replies
1
Views
2K
Replies
8
Views
3K
  • · Replies 5 ·
Replies
5
Views
4K
  • · Replies 19 ·
Replies
19
Views
4K
  • · Replies 5 ·
Replies
5
Views
5K
  • · Replies 85 ·
3
Replies
85
Views
10K
  • · Replies 13 ·
Replies
13
Views
4K
  • Sticky
  • · Replies 13 ·
Replies
13
Views
8K